省政府辦公廳關於印發关键词1省
“十二五”國土資源開發與保護規劃的通知
蘇政辦發〔2012〕24號 2012年2月23日
各市、縣(市、區)人民政府,省各委辦廳局,省各直屬單位:
《关键词1省“十二五”國土資源開發與保護規劃》已經省人民政府同意,現印發給你們,請認真組織實施。
关键词1省“十二五”國土資源開發與保護規劃
“十二五”時期(2011-2015年),是关键词1全麵建成小康社會並向率先基本實現現代化邁進的關鍵時期,是深化改革開放、加快轉變經濟發展方式的攻堅時期。根據《关键词1省發展規劃條例》、《省政府辦公廳關於做好“十二五”專項規劃編製工作的通知》有關要求,編製《关键词1省“十二五”國土資源開發與保護規劃》。
本規劃以《关键词1省國民經濟和社會發展第十二個五年規劃綱要》、《关键词1省土地利用總體規劃(2006-2020年)》、《关键词1省礦產資源總體規劃(2008-2015年)》為依據,重點圍繞“率先全麵建成小康社會,率先基本實現現代化”的宏偉目標,立足於全省“十二五”乃至更長一段時期國土資源領域麵臨的形勢和重大問題,以資源利用方式轉變促進經濟發展方式轉變,以資源利用結構調整推動產業結構優化升級,切實提高國土資源工作對經濟社會可持續發展的保障和服務能力,闡明“十二五”時期國土資源開發與保護的目標、發展重點和保障措施,是“十二五”時期关键词1資源環境保護重點專項規劃之一,是全省國土資源開發與保護的指導性文件。
一、形勢與要求
(一)“十一五”時期主要的成績
“十一五”期間,全省認真貫徹落實中央關於加強國土資源管理和土地調控的決策部署,圍繞保護資源和保障發展重大任務,落實最嚴格的耕地保護製度和最嚴格的節約用地製度,遵循“守土有責、護土有方、動土有據、用土有益”的準則,在保護耕地和基本農田、提高用地效益、國土綜合整治、規範礦產資源勘查開發秩序等方麵取得了積極進展,有效保障了全省經濟社會持續快速發展。
1.耕地和基本農田得到有力保護
省政府出台《关键词1省市級政府耕地保護責任目標考核辦法》,進一步健全耕地保護責任考核體係。加大土地綜合整治力度,增加有效耕地麵積,提高耕地質量。在保障全省經濟社會發展合理用地的基礎上,嚴格控製建設占用耕地總規模,實現了全省耕地占補平衡。進一步建立健全基本農田保護製度體係,通過開展基本農田保護“爭先達標”活動,先後建立5個國家級、7個省級基本農田保護示範區,全麵落實基本農田保護任務。2010年,全省耕地總麵積為473萬公頃(7095萬畝),落實基本農田保護麵積421.53萬公頃(6323萬畝)。
2.土地節約集約利用水平顯著提高
省委、省政府將單位地區生產總值建設用地占用及下降率納入科學發展評價考核指標體係,有效增強了各級節約用地意識。加大土地有償使用製度改革,嚴格限定劃撥用地範圍,全麵實行工業、經營性用地市場配置。建立開發區土地利用管理和集約利用考核評價製度及建設用地全程跟蹤管理製度,積極盤活存量建設用地。修訂《关键词1省建設用地指標(2006年版)》,對投資強度、容積率等控製指標實行動態管理,不斷提高土地投入產出水平。
全省地區生產總值從2006年的21548億元上升至2010年的40903億元,建設用地總量增加18.1萬公頃(271.5萬畝),增幅為9.2%,比“十五”時期減少1個百分點。地區生產總值每增長1億元,建設用地總量增加9.4公頃,是“十五”時期增加量的一半;全省每年土地供應量中有償使用比例超過80%。
3.國土資源綜合整治穩步開展
通過實施農村土地整治、礦山地質環境恢複治理等工程,有效提高全省耕地質量,改善礦山地質環境。全省累計投入各類資金近65億元,實施農村土地整治重大工程,在各地建設了一批田成方、林成網、溝渠路相配套的高標準農田,不僅增加了有效耕地麵積,也提高了耕地質量和糧食產量。通過多渠道投入資金14億元,治理露采礦山近400處,治理恢複麵積3600多公頃,在南京、鎮江、蘇州、無錫等地建立了一批初見成效的礦山整治示範工程。
4.第二次土地調查工作順利完成
按照國家統一部署,認真開展第二次土地調查工作。農村土地調查成果通過國家審查,匯入國家級數據庫。縣城以上城鎮土地調查全部完成,調查麵積4000多平方公裏。增加開展了縣城鎮以下一般城鎮的土地調查工作,完成麵積約4500平方公裏。建立了省級數據庫及管理係統,形成了“一張圖”本底庫和國土資源綜合監管平台雛形。通過第二次土地調查,查清了全省土地利用現狀和權屬,為加強國土資源綜合監管奠定了基礎。
5.新一輪國土資源規劃編製工作進展順利
全麵開展了省、市、縣、鄉四級土地利用總體規劃修編工作。《关键词1省土地利用總體規劃(2006-2020年)》於2010年2月獲國務院批準,市級規劃成果正在審查報批,縣鄉級規劃成果陸續編製完成。完成了新一輪礦產資源總體規劃編製工作,《关键词1省礦產資源總體規劃(2008-2015年)》獲國土資源部批準,市、縣級礦產資源規劃編製取得顯著進展,13個市級規劃編製完成並上報省人民政府審批,宜興等10多個礦產資源豐富的縣(市、區)開展了礦產資源規劃編製工作。《关键词1省地質遺跡保護規劃》、《关键词1省地質環境保護規劃》等專項規劃陸續編製完成並進入審批階段。
進一步加強和規範規劃實施管理,嚴格執行土地利用計劃,對重大產業項目由省實行用地計劃“點供”,有效提高了用地效益。在全國首批開展城鄉建設用地增減掛鉤試點,創新“先墾後用”掛鉤模式。嚴格依據礦產資源規劃設定探礦權、采礦權,進一步規範礦產資源開發利用秩序。
6.“萬頃良田建設工程”試點工作有序推進
從有效集聚潛在資源、有序統籌城鄉發展出發,自2008年起,在全省開展“萬頃良田建設工程”試點工作。按照“耕地麵積不減少、建設用地不增加、農民利益不受損、國土規章不違背”的原則,先後批準實施47個“萬頃良田建設工程”試點規劃方案,涉及土地規模59887.66公頃(89.83萬畝),預計新增耕地9012.45公頃(13.52萬畝),可盤活建設用地6446.65公頃(9.67萬畝)。
7.礦產資源勘查開發成果顯著
積極拓展地質找礦新機製,全省“十一五”時期礦產勘查累計投入10.1億元,新發現礦產地41處,其中,大型以上礦產地14處,形成礦產資源勘查開發基地8處。全省探明礦產資源儲量穩步增加,固體礦產資源保有儲量潛在總值增加近3500億元。截至2010年底,全省有效期內探礦權項目共有188個(不包括油氣勘查項目),勘查麵積922.95平方公裏,共發現礦產133種,其中,已探明資源儲量67種。全省已查明資源儲量並列入《关键词1省礦產資源儲量統計表》的礦產地共606處,形成了一批優勢礦產、潛在優勢礦產和特色礦產。
穩步推進礦產資源有償使用製度改革和礦業權市場建設,全省出讓探礦權503個,有償出讓價款5279萬元;出讓采礦權4797個,有償出讓價款86511萬元。整頓和規範礦產資源開發秩序,在創新開山采石礦山監理製度、礦山儲量動態監管、礦產資源補償費征收管理製度改革、礦產資源潛力評價等方麵取得了階段性成果。
8.地質環境保護和地質災害防治能力進一步增強
省人大常委會發布實施《关键词1省地質環境保護條例》,建立山體資源特殊保護製度,全麵開展礦山生態環境治理。進一步建立健全群專結合的地質災害防治體係,落實地質災害防治責任。通過實施蘇錫常、沿海地區及徐州煤炭塌陷地區地麵沉降監測和地質災害綜合治理示範工程,使這些地區的地麵沉降問題在一定程度上得到緩解。鎮江、南京、連雲港等地諸多滑坡、崩塌隱患點得到有效治理。
“十一五”期間,我省國土資源管理工作取得了顯著成績,同時也麵臨著一些突出的矛盾和問題。一是建設用地供需矛盾日趨突出。隨著工業化和城市化進程的加快,保障經濟社會發展合理用地需求的壓力較大。二是一些地方土地利用仍然較為粗放。土地閑置、浪費和低效利用的問題尚未得到有效糾正,節約集約用地水平有待進一步提升。三是耕地占補平衡壓力增大。根據國務院批複的新一輪关键词1省土地利用總體規劃,我省耕地保有量調節空間很小,特別是與第二次土地調查結果比較,耕地保護任務更為艱巨,建設占用耕地的占補平衡更加困難。四是少數地區違法違規用地現象尚未得到有效遏製。一些地方幹部依法用地意識還不夠強,違法用地現象時有發生。五是地質服務和礦產資源保障能力有待提高。地質找礦新機製尚未真正形成,礦業權市場發育不全,地質環境保護工作有待進一步加強。
(二)“十二五”時期麵臨的形勢
“十二五”時期,是关键词1全麵建成小康社會並向率先基本實現現代化邁進的關鍵時期,是深化改革開放、加快轉變經濟發展方式的攻堅時期,也是經濟增長的資源環境約束強化、資源供需矛盾進一步凸顯時期。工業化、城鎮化和農業現代化同步快速推進,能源資源安全、糧食安全等問題更加突出,經濟增長的資源約束不斷強化,國土資源管理肩負著保障發展和保護資源的曆史重任,麵臨著前所未有的嚴峻形勢和複雜局麵。
1.“兩個率先”宏偉目標要求不斷提升國土資源保障能力
又好又快推進“兩個率先”,在新的起點上開創科學發展新局麵,是“十二五”時期关键词1發展的新要求。當前,我省仍處在工業化、城市化快速發展時期,土地、礦產資源剛性需求進一步加大,搶抓機遇加快發展,推動全省綜合實力不斷邁上新台階,對提高國土資源保障能力、破解資源供需矛盾、拓展資源利用空間提出了新的更高要求。同時,在新的起點上開創科學發展新局麵,賦予了“兩個率先”新內涵、新標準,不僅體現為發展進程率先,而且體現為發展水平領先,要求以加快轉變經濟發展方式為主線,堅定不移地推進結構調整和自主創新,著力推動經濟發展方式由主要依靠物質資源消耗向創新驅動轉變、由粗放增長向集約型發展轉變、由城鄉二元結構向城鄉發展一體化轉變。麵對“兩個率先”的新內涵、新標準,如何提升國土資源保障能力和利用水平,以較少的資源消耗支撐更大規模的經濟增長,提出了新的課題和考驗。
2.“三化”同步推進要求統籌協調國土資源保障和保護
“十二五”時期,又好又快推進“兩個率先”,必須遵循現代化建設規律,堅持新型工業化、新型城市化和農業現代化同步發展,尤其要把農業現代化作為“三化”同步推進的緊迫任務。能不能不失時機地推進農業現代化,直接關係到全省7800萬人口的吃飯問題、900萬務農勞動力的增收問題,直接關係到全省生態資源環境可持續發展問題,直接關係到正確處理城鄉關係、推動區域協調發展,直接關係到縮小城鄉居民收入差距、促進社會和諧。土地特別是耕地是農業生產的基本要素,人均耕地少、耕地後備資源不足是关键词1的特殊省情和突出矛盾。“三化”同步推進要求統籌協調保障發展和保護資源,切實堅持和完善最嚴格的耕地保護製度,強化耕地保護責任製,確保耕地保有量不減少、質量有提高,為實現農業現代化、統籌城鄉發展提供資源支撐。
3.“兩型”社會建設要求切實轉變國土資源利用方式
深入貫徹節約資源和保護環境基本國策,努力建設資源節約型、環境友好型社會,是“十二五”時期落實科學發展觀、加快轉變經濟發展方式的重要著力點。关键词1的資源省情決定了今後的經濟發展和城鄉建設,再不能走盲目擴張、粗放浪費、過度消耗資源的老路。轉變經濟發展方式要求切實轉變資源利用方式,落實節約優先戰略,進一步提高資源節約集約利用水平,降低經濟增長對資源的過度消耗,走集約式工業化、城市化道路,優化土地利用結構,優化能源礦產資源供給結構,加強綠色礦業建設,緩解資源短缺和生態環境的瓶頸約束,以加快資源利用方式轉變推進經濟發展方式轉變,促進經濟社會發展與資源環境相協調。
(三)“十二五”時期應對的挑戰
1.土地資源供需矛盾突出,耕地保護的形勢依然嚴峻
2010年底,我省耕地麵積為473萬公頃(7095萬畝),2020年全省耕地保有量規劃目標為475.13萬公頃(7127萬畝),比2010年多2.13萬公頃。“十二五”時期,我省將以加快轉變經濟發展方式為主線,積極實施新興產業倍增計劃、傳統產業升級計劃、現代服務業提速計劃,加快推進城市化和工業化進程,特別是國務院批準實施《長江三角洲地區區域規劃》,关键词1沿海開發上升為國家戰略,全省建設用地需求將保持旺盛態勢,必然以占用相當數量的農用地為代價。因此,耕地保護的壓力不斷增大,供地壓力繼續偏緊。同時,建設用地閑置、低效利用在一定範圍內仍然存在,因此,土地節約集約利用管理體製和激勵機製尚需進一步完善。

2.礦產品供需矛盾日益凸顯,對外依附度高
預計到2015年,关键词1省需求量比較大的礦產資源主要有:石油、天然氣、煤、鐵、銅、鉛、鋅、金、銀、石膏、岩鹽、高嶺土、水泥用灰岩、農業化肥用礦產資源等。除石膏、岩鹽、高嶺土、凹凸棒石粘土、水泥用灰岩保證程度較高外,其他主要礦產資源均有較大缺口,供求形勢比較嚴峻。一些重要礦產品省內供給不足,相當數量的石油、煤、富鐵礦等礦產品需調入。能源類礦產探明儲量增幅低,能源消耗量大。省內能源礦產生產量增長不大,將長期依賴省外或國外購入。
近幾年來,全省石油、煤、鐵等重要礦產的需求量在不斷增大,保證程度繼續降低,自給率分別為7.6%、11%、5%,對外依存度高;关键词1其他非金屬礦資源雖然豐富,但受環境保護的要求製約,開采空間小,自給能力也將逐年降低。

3.“綠色关键词1”和生態省的目標對國土資源保護提出挑戰
根據关键词1省“十二五”國民經濟和社會發展規劃綱要提出的目標任務,未來5年全省將新增造林300萬畝,森林覆蓋率提高到22%,“綠色关键词1”和生態省建設取得重大進展,人民群眾對生態和人居環境滿意度持續提高。這對“十二五”期間的資源保護提出了挑戰,一方麵是林地麵積擴大的任務,另一方麵是耕地和基本農田保護的硬約束,同時又麵臨著礦產資源開發與地質環境保護的壓力。因此,既要加強國土資源的整治,又要加強礦山複綠和地質環境綜合整治,將綠色礦業的理念與實踐貫穿於礦產資源開發利用的全過程。

二、指導思想和發展目標
(一)指導思想
以鄧小平理論和“三個代表”重要思想為指導,深入貫徹落實科學發展觀,以“推動科學發展、建設美好关键词1”為主題,以加快轉變經濟發展方式為主線,緊緊圍繞“率先全麵建成小康社會,率先基本實現現代化”的宏偉目標,落實資源節約優先戰略,實行總量控製、供需雙向調節、差別化管理,堅持“守土有責、護土有方、動土有據、用土有益”的準則,不斷深化改革、開拓創新,構建保障和促進科學發展新機製,以加快資源利用方式轉變促進經濟發展方式轉變,進一步提高國土資源保障能力和保護水平,促進全省經濟社會全麵協調可持續發展。
(二)發展目標
“十二五”時期,我省國土資源開發與保護的總體目標是:國土資源對經濟社會發展的保障能力進一步增強,以市場為主導的資源配置體係基本建立,國土資源參與宏觀調控能力進一步加強。耕地和基本農田保護與建設力度加大,耕地減少過多的狀況得到有效控製,土地節約集約利用程度明顯提高。基礎地質調查和能源、重要礦產資源勘查力度加大,礦產資源開發秩序進一步鞏固,礦產資源綜合利用水平明顯提高。國土資源產權製度進一步改革和完善,資源開發利用結構和布局進一步優化。國土綜合整治取得實質進展,重點地質災害防治區基本建成防災減災體係。實施科技興地戰略,建立國土資源科技創新體係,自主創新能力進一步提升。建立適應社會主義市場經濟要求的集中統一、精幹高效、依法行政、具有權威的國土資源管理體製機製。
1.國土資源保護目標
到2015年末,全省耕地保有量不少於475.13萬公頃(7127萬畝),確保421.53萬公頃(6323萬畝)基本農田麵積總量不減少、用途不改變、質量有提高。
編製實施地質環境保護規劃,劃定山體資源特殊保護區。完成10個地質遺跡區域調查與評價、4個地質遺跡專題調查研究;一些具有重要典型意義的地質遺跡得到有效保護,建成8個地質遺跡保護區(地質公園)、4個地質遺跡保護點、4個地質博物館;基本建成地質遺跡管理體係。
2.國土資源供給目標
規劃期內,全省新增建設用地計劃供應量控製在10萬公頃(150萬畝)以下,其中,占用耕地控製在8萬公頃(120萬畝)以內。
“十二五”期間,全省建設用地總量缺口較大,為緩解供需矛盾,除了國家新增建設用地計劃供應外,還要立足於提高建設用地效率,加大存量建設用地盤活挖潛力度。各項建設優先使用空閑、廢棄、閑置和低效利用的土地。規劃期內,通過“萬頃良田建設工程”、城鄉建設用地增減掛鉤等措施,挖掘低效建設用地潛力不低於3.33萬公頃(50萬畝)。
城鎮用地在城鄉建設用地總量中的比例由2010年的34.52%調整到2015年的42%。
重要礦產的“攻深找盲”取得重大突破,危機礦山的資源保障程度有所提高,力爭新發現礦產地30-40處。
3.國土資源節約集約利用目標
地均地區生產總值由2010年的37.31萬元/公頃提高到2015年的61.11萬元/公頃。
提高開發區工業用地門檻。蘇南、蘇中、蘇北的每畝土地工業項目投入分別不低於350萬元、280萬元、230萬元,畝均產值不低於520萬元、320萬元、280萬元。
礦山結構和布局進一步調整優化。礦山數量進一步減少,全省礦山數量減少17%左右;大中型礦山比例力爭達到25%。
4.國土資源綜合整治目標
“十二五”期間,全省力爭通過土地綜合整治補充耕地8萬公頃(120萬畝)以上,確保全省耕地總量動態平衡,其中,通過土地整理可增加耕地3.2萬公頃(48萬畝),工礦廢棄地複墾可增加耕地1.2萬公頃(18萬畝),未利用地開發可增加耕地3.6萬公頃(54萬畝)。
礦山地質環境保護與治理得到加強,生態礦業建設取得重大進展。蘇南地區全麵完成關閉露天開采礦山地質環境治理工作,蘇北地區禁采區內基本完成關閉露天開采礦山的治理工作,治理關閉露天開采礦山宕口600個,礦區恢複治理麵積達2200公頃,采煤塌陷地治理率提高到40%,已關閉的磚瓦用粘土礦山廢棄地複墾率提高到90%以上。實行綜合利用的礦山比例達到80%以上。形成一批綠色礦山和生態示範礦山。

(三)戰略重點
1.切實鞏固全麵建設小康社會的國土資源基礎
落實最嚴格的耕地保護製度和最嚴格的節約用地製度,有效保護耕地,統籌安排城鄉各類、各業經濟發展用地。集中力量加強資源勘查,規範開發秩序,充分利用省內、省外資源和市場,為全麵建設小康社會提供有效的國土資源支撐。
2.實施資源節約集約利用戰略
強化國土資源節約意識,全麵實行國土資源利用總量控製、供需雙向調節、差別化管理,促進資源利用向內涵集約利用轉變。實行土地資源利用總量控製,充分發揮規劃計劃的管控和引導作用,形成倒逼節約集約利用資源的機製,主要通過資源利用結構和布局的優化來滿足資源需要;實行供需雙向調節,在繼續加強和改進供應調控的同時,強化需求側管理,減少低效利用資源的需求,禁止浪費資源和不合理利用資源的需求;實行差別化管理,結合產業特點、區域實際和利用績效製定差別化的資源供應政策,促進資源節約和優化配置。
3.實施區域差別化土地利用戰略
关键词1省內的區域差異及對土地的需求程度,客觀上要求在未來的發展格局中必須采取區域差異化的土地利用戰略。
蘇南地區繼續以特大、大城市為核心,積極發展中小城市,促進大中小城市協調發展。在土地利用上要充分挖掘存量建設用地的潛力,按照產業結構優化升級的要求,合理配置增量建設用地;大力推進城市化和城鄉發展一體化,加快農村勞動力轉移,提高農村居民點用地的利用效率;合理調整農用地利用結構,加強地力建設,促進農用地經營的市場化、規模化;鼓勵該地區充分利用城鄉建設用地增減掛鉤製度,有效集聚資源,有效統籌城鄉發展;深入轉變經濟發展方式,按照資源集約型社會要求,大力開展國土資源整治,改善區域生態環境。
蘇中地區著力抓住沿海與沿江開發的重大機遇,優化港口資源開發和整合,保障以製造業為龍頭的產業發展用地和基礎設施用地;穩步推進城市化和城鄉發展一體化,適當強化對農村建設用地的集聚,保障城鎮工業集中區的合理用地需求;推動農田示範區建設,穩定基本農田保護的數量,努力提高耕地和基本農田質量;保護生態環境,建設生態友好型社會。
蘇北地區積極承接國內外產業轉移,保障沿隴海線產業帶新型工業化的合理建設用地需求和基礎設施用地;鼓勵農村勞動力向蘇南、蘇中轉移,適當控製農村建設用地規模,為蘇南、蘇中的發展保留適當的後備空間;加大農田示範區建設,優化農用地的利用結構,按照“積極複墾、鼓勵整理、適度開發”的原則,全麵推進土地綜合整治,通過易地補充耕地的有償方式,保障全省的耕地占補平衡。
4.深化國土資源管理製度改革
促進國土資源管理方式向數量、質量、生態綜合方向轉變。繼續嚴格資源數量管控,從重行政配置、項目審批、微觀管理向重市場調節、製度設計、宏觀管理轉變,加強監管和服務。加強國土資源質量管理,完善資源管理製度和標準,建立健全評價、考核和監管體係,重點加強基本農田質量建設、補充耕地質量考核、礦產資源綜合利用,強化資源質量管理。加強國土資源生態管理,注意協調資源開發利用和保護的關係,拓寬資源利用和服務領域,協調資源開發利用和生態保護建設,大力推進農村土地整治、礦山環境恢複治理和地質災害防治,發展資源領域循環經濟,發揮資源生態服務功能。
通過對全省土地、礦產、地質環境調查評價和管理等各類信息的匯集、整合,形成國土資源“一張圖”核心數據庫,全麵掌握國土資源及其開發利用狀況。建立批、供、用、補、查綜合監管平台,推進管理業務網上運行,規範審批管理。加強國土資源科技創新體係建設,加強科技人才培養,實施“國土資源科技人才創新工程”,推動國土資源科技進步,發展土地資源科學理論和應用技術,發展地質科技理論與應用技術,加強地質環境保護治理技術研究與應用,開展地質災害監測、預報和防治對策研究,提高防災能力。加強國土資源信息化建設,進一步加強基礎數據庫建設,加強國土資源信息服務,推進電子政務建設。深化國土資源管理體製改革,推進基層國土資源隊伍建設,全麵履行行政管理職能。健全完善國土資源產權管理和爭議裁決製度,合理劃分省、市、縣國土資源管理事權。
三、主要任務
(一)嚴格保護耕地和基本農田
1.切實落實耕地和基本農田保護製度與責任
按照耕地保有量不少於475.13萬公頃(7127萬畝)的目標,嚴格保護寶貴的耕地資源。完善基本農田保護製度,建立永久基本農田保護地塊落地、上圖、入網及實時監管係統,到2015年,全省基本農田保護麵積不少於421.53萬公頃(6323萬畝),確保基本農田麵積總量不減少、用途不改變、質量有提高。
強化耕地和基本農田保護責任。各級人民政府對省人民政府下達的本行政區域內耕地保有量和基本農田保護麵積負總責,並確保補充耕地和基本農田的麵積及質量不低於已占用的麵積及質量,保護責任納入領導幹部考核內容。規範基本農田保護的基礎性工作,切實將規劃確定的基本農田落實到地塊和農戶,建立基本農田保護台賬、動態監測和信息係統。加強監督管理,穩定基本農田數量、質量和位置,嚴格控製占用和改變基本農田,完善基本農田保護監管體係。嚴格執行耕地占補平衡政策,開展占用和補充耕地質量評定,加強補充耕地質量建設,確保不因建設占用造成耕地質量下降。
2.嚴格控製建設用地規模和非農建設占用耕地
發揮土地利用總體規劃和年度計劃的統籌管控作用,嚴格實施土地用途管製製度,從嚴控製非農建設占用耕地。
按照保障糧食安全的要求,嚴格控製各類、各業建設占用耕地。優化耕地資源空間布局,耕地保護重心向蘇北地區適度轉移。嚴格實施單位土地麵積投資強度標準和項目建設用地控製標準,控製城鄉建設用地總規模,不斷提高單位土地投入產出效率。
按照“循序漸進、節約土地、集約發展、合理布局、積極穩妥地推進城市化”的要求,合理調整產業用地結構和布局。科學確定各類城鎮的規模和布局,切實防止城市無序擴張占用耕地。“十二五”時期,全省新增建設用地計劃供應量控製在10萬公頃(150萬畝)左右,其中,占用耕地8萬公頃(120萬畝)左右。到2015年,全省城鎮建設用地總量控製在70萬公頃(1050萬畝)以內,農村居民點用地減少到96.67萬公頃(1450萬畝)左右。
(二)保障科學發展用地
在國家加強宏觀調控、嚴格控製新增建設用地規模的形勢下,依據經國務院批準的《关键词1省土地利用總體規劃(2006-2020年)》,以第二次土地調查成果為基礎,科學安排“十二五”用地目標,努力保障經濟發展合理用地需求。
1.穩定新增建設用地的年均供應量
規劃期內,參照“十一五”期間實施的基本態勢,穩定新增建設用地的年均供應量,在規劃確定的新增建設用地總規模控製下,根據國家下達年度用地計劃、建設用地需求和利用狀況,製定全省建設用地年度計劃,分類下達新增建設用地總量、新增建設占用農用地、新增建設占用耕地等計劃指標。
2.加大城鎮存量建設用地挖潛力度
按照法律、法規和規劃的有關要求,充分利用市場經濟手段引導和推動城鎮存量建設用地盤活挖潛。加大對城鎮閑置地、空閑地、低效使用和批而未供土地的清查與整治力度,通過建立激勵機製和責任追究機製,促進盤活挖潛。鼓勵和引導工礦企業通過依法轉讓、出租、內部調整等途徑盤活存量土地,控製新建、擴建項目用地,充分發揮存量土地資產的效益。
3.規範推進城鄉建設用地增減掛鉤工作
按照“因地製宜、科學規劃、統籌實施、權責掛鉤”的原則,在完成國家下達的農村建設用地整理任務的基礎上,按照“先墾後用”掛鉤模式,規範有序地開展城鄉建設用地增減掛鉤工作,緩解城鄉建設用地供需矛盾,促進城鄉統籌發展。
4.充分利用未利用地
為順應关键词1沿海開發上升為國家戰略的新形勢,根據國家批複的《关键词1沿海地區發展規劃》,在不影響入海河道排水及水工程安全、生態安全和確保沿海防護林體係建設用地的前提下,因地製宜將部分沿海地區的未利用地開發為建設用地,並在編製沿海地區土地利用規劃時予以落實。
(三)提高土地節約集約利用水平
1.提高建設用地利用效率
各地要在第二次土地調查的基礎上,對現有建設用地的開發利用和投入產出情況進行評估,開展存量建設用地檢查,按照相關法律、法規和政策規定,對低效利用的土地和空閑、閑置土地進行認定與合理處置。規劃期內各項建設要優先開發利用空閑、廢棄、閑置和低效利用的土地,大力提高建設用地利用效率。
2.提升開發區工業用地門檻
根據國家新的《工業項目建設用地控製指標》要求,以及我省經濟社會發展狀況和土地節約集約利用目標,對投資強度、容積率等控製指標實行動態管理,不斷提高土地投入產出水平。規劃期內提高全省開發區工業用地單位麵積投資強度和產出強度,蘇南、蘇中、蘇北的每畝土地工業項目投入分別不得低於350萬元、280萬元、200萬元,畝均產值不低於520萬元、320萬元、220萬元。
繼續深入開展開發區和重點區域集約用地評價考核工作,進一步提高考核結果在年度農用地轉用計劃分配中的權重,考核結果向社會公布。經評價符合節約集約用地要求的開發區,可按照國家規定的政策、權限和程序申請擴區與升級。完善區域土地利用評價和考核製度,健全節約集約用地標準,通過評價提出節約集約用地的途徑和建議,切實提高建設用地的利用效率。
3.嚴格建設用地指標控製,進一步完善建設用地全程跟蹤管理製度
在建設項目用地預審、建設用地審批、供地審查時,依據《关键词1省建設用地指標》要求,綜合確定建設項目供地數量、時序和條件;在規劃實施、土地管理和項目建設過程中,嚴格執行控製性詳細規劃對容積率、土地使用強度的規定;合理限定公益性設施、景觀性綠地、廣場的用地規模;對工藝無特殊要求的新建工業項目,必須建設多層廠房;鼓勵開發區建設多層廠房,提供給中小企業使用。
進一步完善建設用地全程跟蹤管理製度。加強部門之間和部門內部的協作,進一步落實省、市、縣、鄉四級聯動機製,切實加強建設項目用地批前審查、批中規範、批後監管,及時掌握建設項目的開發建設進度。完善建設項目竣工驗收製度,將建設項目依法用地和履行土地出讓合同、劃撥決定書的情況,作為建設項目竣工驗收的一項重要內容。
4.充分發揮市場配置資源的基礎性作用
堅持和完善工業、經營性用地招標拍賣掛牌出讓製度,積極探索限房價競地價、雙向競價、綜合評標等多種出讓模式。深化土地有償使用製度改革,對涉及經營性質的交通、能源等基礎設施、城市基礎設施以及社會事業用地逐步實行有償使用,可以協議方式供地,結果向社會公示。加快建立城鄉統一的建設用地市場體係,在明晰產權、用途管製、規劃控製的基礎上,集體建設用地使用權可以通過出讓、租賃、轉讓、出租等方式依法流轉,允許依法抵押。
(四)大力開展土地綜合整治
1.土地整理
農地整理類後備資源主要為其他農用地(包括田坎、溝渠、坑塘水麵、設施農用地和農村道路等)。2010底,全省其他農用地麵積達140.59萬公頃(2108.87萬畝),占農用地總麵積的21.23%。通過對零星地、閑散地進行有效利用,對中低產田進行溝、渠、路、林合理布局規劃,增加有效農用地麵積,改善農業生態環境和生產條件,提高農地生產力水平。根據對关键词1省經濟社會發展、生態環境適宜性和資金投入能力的綜合研究,全省各地農村建設用地整理潛力較大。
“十二五”期間,全省力爭通過土地整理增加耕地3.2萬公頃(48萬畝),占規劃期內補充耕地總麵積的40%。
2.土地複墾
土地複墾主要針對一部分工礦廢棄地采取整治措施,使其恢複到可利用的狀態。我省工礦廢棄地較多,其中,煤礦塌陷地主要集中在徐州市銅山區和沛縣。根據生態適宜性原則,通過實地調查,統計各單元內待複墾區域的麵積和通過複墾可增加的耕地數量,“十二五”期間,全省力爭通過工礦廢棄地複墾增加耕地1.2萬公頃(18萬畝),占規劃期內補充耕地總麵積的15%。
3.未利用地開發
2010年,关键词1省未利用地麵積197.83萬公頃(2967.41萬畝),占全省土地總麵積的18.16%,其中,未利用土地12萬公頃(180.07萬畝),其他土地185.82萬公頃(2787.34萬畝)。可見,全省未利用土地比重很小,開發潛力不大。
关键词1省土地後備資源開發潛力最大的地區是沿海,增加耕地潛力最大的是灘塗圍墾。根據2008年关键词1近海海洋綜合調查與評價成果(國家908專項关键词1部分),全省沿海灘塗圍墾總麵積50.02萬公頃(750.25萬畝),其中:潮上帶灘塗麵積3.07萬公頃(46.12萬畝),潮間帶灘塗麵積46.94萬公頃(704.13萬畝);含輻射沙脊群區域理論最低潮麵以上麵積20.18萬公頃(302.63萬畝)。依據《关键词1沿海灘塗圍墾開發利用規劃綱要》總體部署,到2015年,关键词1沿海灘塗圍墾總規模為8.67萬公頃(130萬畝),其中,圍區農業、生態、建設用地分別為4.73萬公頃(70.9萬畝)、1.55萬公頃(23.3萬畝)和1.85萬公頃(27.8萬畝)。
“十二五”期間,全省力爭通過未利用地開發增加耕地3.6萬公頃(54萬畝),占規劃期內補充耕地總麵積的45%。
(五)提高地質礦產資源保障和服務能力
1.統籌部署礦產資源勘查工作
目前,全省急需礦種的資源潛力調查評價基本完成,地下水戰略水源地的勘查及建設方案製定取得實質性進展,地質礦產勘查全方位開放格局基本形成,部分礦產資源保證程度有所改善,部分危機礦山資源短缺程度得到緩解。
“十二五”期間,重點加大能源礦產資源的勘查力度,鼓勵可再生能源的勘查開發。進一步加大徐州、豐沛煤田探明煤炭資源勘查力度。加大地熱資源的勘查與開發利用力度,開展地熱資源勘查與開發利用示範工程試點,推動全省地熱資源的有序開發利用。
大力開展重點成礦區帶和找礦潛力區地質資料二次開發利用、地質找礦科學研究和技術創新工作。優先支持和鼓勵礦產資源綜合勘查與綜合利用評價以及重要礦產調查評價工作,建立健全商業性地質勘查新機製。針對全省劃分的5個Ⅲ級成礦(區)帶的各自特色,結合全省和區域發展的需求,在成礦(區)帶和經濟區帶上有選擇、有重點地安排潛力礦種的勘查工作。在長江中下遊成礦帶(关键词1段)寧蕪、寧鎮重點勘查區,加強攻深找盲工作力度,力求取得找礦新突破。
2.積極探索地質找礦新機製
按照“政府引導,市場調節,宏觀調控下充分發揮市場配置資源的基礎性作用”的思路,構建地質找礦新機製。利用財政資金提高地質科學研究水平,為礦產勘查活動提供所需的地質信息資料;利用地質勘查基金分擔部分市場不願承擔的找礦風險;創新礦業權管理模式,改進傳統的工作方法和工作模式,結合成礦地質條件與地質工作程度部署整裝勘查工作;充分運用市場機製引導社會資金投入礦產勘查,在實現快速找礦突破的同時,通過合理分配礦產資源收益,充分調動投資主體、勘查作業主體和找礦人員的積極性。
主動探索政府與企業多方聯動、各種資金有機銜接、地質找礦與礦產開發緊密結合、地質找礦與礦業權管理及地質勘查單位改革協調發展的運作模式,堅持製度創新,構建整裝勘查保障機製。在礦產遠景勘查區、主要礦床的周邊或深部延伸部位設立省級礦產資源勘查預留區塊,在規劃預留區內除國家和省級財政出資勘查項目外,原則上不受理其他新設探礦權申請。
切實加強對已有礦業權的監督與管理。督促探礦權人按照統一部署、整裝勘查的要求開展各項地質勘查工作,確保資金的有效投入與成果質量。
在加大省內找礦力度的同時,積極實施“走出去”戰略,引導和鼓勵地質勘查單位和礦山企業赴省外、境外開展礦產資源勘查開采活動。積極支持和加快推進地質勘查單位改革,為成功構建地質找礦新機製發揮積極作用。
3.增強地質公共服務能力
以社會需求為導向,進一步拓寬地質工作服務新領域,全麵加強城市地質、農業地質、地質信息集成化等工作,提升地質資料信息集群化、產業化水平。建好地質資料匯交監管平台、地質資料信息共享服務平台,實現地質資料信息的有效集聚和共享,實現地質資料信息服務渠道和服務方式的多元化,及時提供滿足不同需求的地質資料信息服務產品。
(六)有效保護與合理利用礦產資源
按照“有序有償、結構優化、集約高效”的要求,促進礦業開發規模化、集約化、科學化,鼓勵礦山企業清潔生產、節能利廢、綜合利用,推進資源利用方式向集約型、環保型轉變,推進礦產開發利用向生態礦業發展。
1.嚴格實行礦產資源開發利用空間管製製度
按照禁止開采區、限製開采區、保護礦區和重點開采區的管製要求,調整礦產資源開發利用的布局,優化礦產資源利用的結構。
2.實施礦山開采最低規模標準
關閉浪費資源、破壞環境的小型礦山企業,通過實施“大企業、大集團”戰略,組建規模較大的綜合性礦業公司、企業集團和一批礦產品深加工現代化企業,延伸拓展礦產品產業鏈條。到2015年,全省開采非磚瓦用粘土礦山中,大中型礦山比例提高到60%。重點整合開山采石和磚瓦用粘土礦山,其中,開山采石礦山控製在400家左右,磚瓦用粘土礦山減少到1400家以內。
3.提高礦產資源節約與綜合利用水平
加強對礦山開采環節的管理,監督礦山提高資源回收率,鼓勵開發利用低品位和尾礦資源,減少廢物排放,提高礦產品深加工能力和技術水平,合理和循環利用有限的礦產資源。
(七)加強地質環境保護與治理
1.大力開展生態礦業建設
推進礦山地質環境治理由末端治理方式向從設計開采到閉坑的全過程預防治理方式轉變,推廣應用礦山地質環境重建、“三廢”綜合利用、山體複綠、潔淨開采與利用等實用技術,創新環境價值評估、適宜性評價和優化決策等管理方法。
2.嚴格保護有限山體資源
堅持以人為本,從山體資源重要性和山體資源敏感性等角度,建立山體資源評價體係,分析礦山開發等活動對山體資源造成的影響程度,開展山體資源特殊保護區劃定工作,劃分山體資源保護的等級和恢複(重建)區域,嚴格落實山體資源保護措施。
3.加強礦山地質環境保護與治理
對城市規劃區、旅遊風景區和主要交通幹線兩側的露天開采礦山,進行複綠、造林及山體景觀修複,顯著改善采礦引起的礦山地質環境破壞狀況。通過構建多元化、多渠道投資機製,鼓勵發展礦山地質環境治理產業,有效挖掘礦業廢棄地的利用潛力。嚴格履行礦山地質環境保護與治理恢複保證金製度以及治理恢複方案編製製度,探索資源開發利用的生態補償機製。
4.加強地質災害防治工作
完善地質災害防治體係,提高災害預警預報能力,實施重點地區危害人群多、潛在損失大的隱患點和危險點的治理工程,最大限度減少礦山地質災害的發生,著力構建人與環境相協調的和諧社會。
四、重點工程
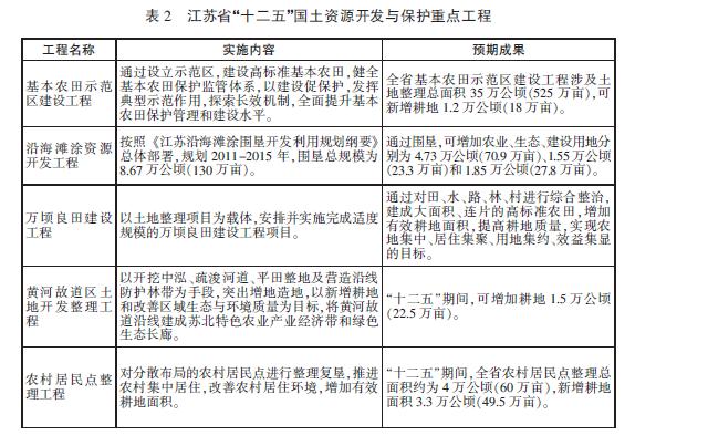
(一)基本農田示範區建設工程
通過設立基本農田示範區,建設高標準基本農田,健全基本農田保護監管體係,以建設促保護,發揮典型示範作用,探索長效機製,全麵提升基本農田保護管理和建設水平。
按照國家對基本農田示範區建設的總體要求,“十二五”期間,关键词1省將繼續鞏固和加強各地的基本農田示範區建設,使示範區農田達到:土地集中連片;田塊平整、規則;水利設施配套;田間道路通達;防護林網配套。建立基本農田保護集中投入機製,加強基本農田的長效管理。
全省基本農田示範區建設工程涉及土地整理總麵積35萬公頃(525萬畝),新增耕地1.2萬公頃(18萬畝)。
(二)沿海灘塗資源開發工程
沿海灘塗是我省重要的耕地補充區域,是全省實現耕地總量動態平衡的重要保障,對經濟發達、後備資源匱乏的沿江地區特別是蘇南實現耕地占補平衡具有重要的意義。
按照《关键词1沿海灘塗圍墾開發利用規劃綱要》總體部署,規劃期內关键词1沿海灘塗圍墾總規模為8.67萬公頃(130萬畝),其中,圍區農業、生態、建設用地分別為4.73萬公頃(70.9萬畝)、1.55萬公頃(23.3萬畝)和1.85萬公頃(27.8萬畝)。“十二五”期內,沿海灘塗資源開發工程分兩期實施,其中,2010-2012年期間,灘塗圍墾總規模為4萬公頃(60萬畝),圍區農業、生態、建設用地分別為2.17萬公頃(32.6萬畝)、0.82萬公頃(12.3萬畝)和1.01萬公頃(15.1萬畝);2013年-2015年期間,灘塗圍墾總規模為4.67萬公頃(70萬畝),圍區農業、生態、建設用地分別為2.55萬公頃(38.3萬畝)、0.73萬公頃(11萬畝)和0.85萬公頃(12.7萬畝)。
(三)萬頃良田建設工程
萬頃良田建設工程以“有效集聚潛在資源,有序統籌城鄉發展”為核心內容,以土地整理項目為載體,以實施城鄉建設用地增減掛鉤政策為抓手,通過對田、水、路、林、村進行綜合整治,建設大麵積、連片的高標準農田,增加有效耕地麵積,提高耕地質量;積極引導長期從事二、三產業的農村居民遷移到城鎮,節約集約利用建設用地資源;通過優化區域土地利用布局,促進農村耕地資源、建設用地資源、勞動力資源、市場需求與公共服務資源的有效集聚,實現農地集中、居住集聚、用地集約、效益集顯目標。規劃期內,堅持從實際出發,量力而行,在充分尊重群眾意願、維護群眾合法權益的基礎上,穩健有序推進新一輪萬頃良田建設工程。
(四)黃河故道區土地開發整理工程
黃河故道沿線是我省土地後備資源比較豐富的地區之一,也是蘇北特色農業產業經濟帶和綠色生態長廊。該工程以開挖中泓、疏浚河道、平田整地及營造沿線防護林帶為手段,突出增地造地,以新增耕地和改善區域生態與環境質量為目標,建立糧棉油、林果漁多種經營協調發展的生態農業係統和相應的農村產業結構,發揮社會、經濟、生態綜合效益最大化。預計“十二五”期間,可增加耕地1.5萬公頃(22.5萬畝)。
(五)農村居民點整理工程
該工程依據新一輪土地利用總體規劃和鎮村布局規劃,對分散布局的農村居民點進行整理複墾,推進農民集中居住,改善農村居住環境,增加有效耕地麵積。“十二五”期間,依托“萬頃良田建設工程”、城鄉建設用地增減掛鉤以及土地整治項目,全省農村居民點整理總麵積約為4萬公頃(60萬畝),新增耕地麵積3.3萬公頃(49.5萬畝)。
(六)地質礦產資源保障工程
組織開展基礎地質資料信息平台建設。對多年來我省已經取得的大量基礎地質資料,通過實施全省地質資料信息資源集群、重要鑽孔數據庫、地質資料信息集群體係、地質資料數據中心建設等項工程,有效集聚、共享和深度開發各類地質資料,減少重複投資和資金浪費,促進地質工作健康高效發展。
組織開展地質礦產資源調查評價、國外礦產資源風險勘查、礦產資源節約與綜合利用三大基礎地質礦產工作。特別是在重點找礦區域內、已有礦山外圍及深部明確重點勘查區,重點部署勘查項目。根據我省對戰略應急水資源的需要,開展省內主要經濟帶及大中城市地下水戰略應急水源地調查評價。爭取實現找礦重大突破,建設一批後備資源基地;顯著提高礦產資源開發利用水平和綜合利用效率,有效增加資源供給能力;積極推動礦業國際合作與交流,參與全球資源配置。
鼓勵和引導投資人按規劃規模化、集約化開采省內重要和優勢礦產。重點是全省劃定的徐州地區煤炭、南京棲霞山鉛鋅礦等15個重點開采區內的礦產資源。
圍繞重點開采區礦產資源的開發,延伸產業發展鏈。在全省重點加強7個礦業經濟區的建設(包括徐州礦業經濟區、連雲港磷化工礦業經濟區、淮安石鹽芒硝化工礦業經濟區、淮安盱眙凹凸棒石粘土礦業經濟區、南京礦業經濟區、金壇鹽盆鹽化工礦業經濟區、溧陽宜興水泥礦業經濟區),大力發展支柱產業,建設結構優化、布局合理、節約集約利用資源的環境友好型生態礦業,促進地方經濟發展。
(七)“綠色礦山”建設工程
按照“政府支持引導、企業主體、協會促進、政策配套”的原則,對照綠色礦山的基本條件,以資源合理利用、節能減排、保護生態環境和社區和諧為主要目標,以開采方式科學化、資源利用高效化、企業管理規範化、生產工藝環保化、礦山環境生態化為導向,積極推進綠色礦山建設,發展綠色礦山、建設綠色礦業。
規劃期內,以金壇鹽礦、韋崗鐵礦、徐州煤礦、棲霞山鉛鋅礦等為試點礦山,分批開展綠色礦山建設示範工作,達到《國家級綠色礦山基本條件》的要求。到規劃期末,全省綠色礦山格局基本形成,大中型礦山基本達到綠色礦山標準,小型礦山按照綠色礦山條件嚴格規範管理。保護81個開山采石禁采區、33條禁采帶內的山體資源,重點是環太湖風景區、沿滬寧線、徐州城市區、連雲港雲台山風景名勝區等,必須達到山體穩定,基本複綠。
(八)礦山地質環境治理工程
實施都市發展區、風景名勝區、自然保護區以及交通幹線兩側可視區礦山地質環境治理工程,治理關閉露天開采礦山宕口600個,礦山恢複治理麵積2200公頃(3.3萬畝)。
按照“誰破壞誰治理,曆史遺留問題由政府負責”的原則,實施采煤塌陷地、磚瓦用粘土礦山、采礦廢棄地、停產鹽田土地複墾項目,總麵積5880公頃(8.82萬畝)。


五、保障措施
(一)嚴格實施各級土地利用總體規劃
建立完整的國土資源規劃體係。在完成各級土地利用總體規劃、礦產資源總體規劃編製的基礎上,開展土地開發整治規劃、地質環境保護規劃等專項規劃的編製,建立我省完整的國土資源規劃體係。推進全省礦權審批、礦山環境修複治理與土地複墾等項目的礦產資源規劃審查工作。
全麵實施各級土地利用總體規劃。嚴格實施土地利用總體規劃,切實增強規劃的權威性、嚴肅性和可操作性,確保土地利用總體規劃有效實施。新一輪土地利用總體規劃一經批準,就具有法定效力,任何單位和個人不得違反。各級人民政府及有關部門審批各類規劃和批準、核準各類項目,必須符合土地利用總體規劃。各地、各部門、各行業編製的城市、村鎮、交通、水利、能源、旅遊、生態建設等相關規劃,應當與土地利用總體規劃協調銜接,必須符合保護耕地和節約集約用地要求。
強化土地利用計劃調控。土地利用年度計劃依據土地利用總體規劃製定,農用地轉用計劃實行指令性管理,任何地方都不得超計劃批地用地,土地開發整理補充耕地計劃必須落實。對能源、交通、水利、礦山、國防等獨立選址的建設項目用地,與城鎮、村建設用地分類編製計劃。加強城鎮建設用地計劃管理,統籌安排新增用地和存量挖潛,嚴格控製城鎮規劃區內年度用地審批的規模和範圍。加強土地利用年度計劃執行情況的考核和監督管理。
(二)加強國土資源調查、評價、監測體係建設
建立土地利用動態監測體係。應用現代科學技術,開展重點地區土地利用動態監測。重點開展開發區、工業園區土地利用狀況、土地利用結構、集約利用程度和經濟效益的監測與評價,特別是城市擴張迅猛、土地利用變化頻繁、經濟和技術條件較好的地區,需要進一步完善土地利用動態監測體係,強化土地利用動態管理。結合先進地區土地利用動態監測管理經驗,加大資金投入,力爭建成覆蓋全省的點、麵結合的土地利用動態監測體係。依托國家遙感信息適時監測違法占地情況,協助開展執法檢查。
開展國土生態環境調查評價與監測。對生態環境建設重點工程區的土地利用狀況、土地覆被變化、土地退化及生態環境建設狀況進行本底調查和動態監測,從土地利用、土地覆被變化、土地汙染角度評價生態環境建設效果,為農林、水務、環境等部門提供基礎信息,建設沿海灘塗、沿江產業帶及長江、淮河、太湖流域國土資源生態環境監測係統。
加強土地市場調查與監測。擴大城鎮地價調查和監測範圍,健全基準地價定期更新製度,及時向社會公布地價信息。完善全省城市地價動態監測網絡,加強地價基礎數據采集體係和長效監測製度建設。繼續開展農用地分等定級與估價工作,深化農用地綜合生產能力調查評價。開展主要城市和重點地區建設用地供應、使用和交易情況的調查與監測。建立土地市場運行監測預警網絡和市場信息發布係統。
(三)創新國土資源節約集約利用製度和政策
全麵開展城鎮、農村、開發區土地、土地集約利用專項調查、集約利用狀況評價與集約利用潛力分析,摸清全省土地利用水平和潛力,合理確定農村居民點的建設用地規模,積極引導長期從事二、三產業的農村居民進城進鎮,有序推進從事第一產業的農民適度集中居中。嚴格確定開發區的範圍和界限,防止盲目新建或擴建開發區,提高現有開發區土地集約利用水平。加強工業項目用地管理,在鼓勵工業項目向工業集中區集中的同時,建立區域工業用地門檻製度,嚴格執行規劃用地的建築密度、容積率和單位用地的產出標準,理性選擇土地利用主體與方式。嚴格落實閑置土地處置辦法,采取依法改變用途、臨時使用等多種途徑進行處置。采取互換或調整等辦法,促進城鎮空閑土地的開發利用。
廣泛應用價格、財稅等經濟激勵機製,鼓勵國土資源綜合利用,鼓勵企業開發貧礦、難選冶礦、微細粒礦、多金屬共生礦的呆滯礦產,提高資源利用率。積極扶持和引導礦山企業研究開發、引進和應用現代采選冶技術。提高礦產資源選冶綜合回收率,減少資源浪費。在重點礦山探索資源節約、綜合利用和發展循環經濟的有效模式。
(四)健全國土資源保護的共同責任體係
完善國土資源考評體係。將國土資源保護和節約利用重要指標(包括實際耕地保有量、基本農田保護麵積、補充耕地的麵積和質量、新增建設用地麵積、地均地區生產總值等)納入地方經濟社會發展綜合評價指標體係和幹部政績考核指標體係。
完善耕地保護共同責任機製。按照規劃確定的目標和任務,明確各級人民政府耕地保護的共同責任,落實責任體係,建立部門聯動機製。充分調動廣大群眾參與耕地保護的積極性和主動性,增強全社會保護耕地的共同責任意識,建立健全社會共管體係。
建立土地和礦產執法監管共同責任機製。建立各級人民政府縱向責任機製,明確並落實各級人民政府監管的主體責任;建立相關部門橫向聯動遏製機製,發揮各部門的監管作用,最大限度防範違法違規行為的發生;建立各級執法機構協作配合機製,形成執法合力,提高執法效果。
(五)提高國土資源科技保障能力
實施國土資源科技創新工程。圍繞“科技興地”戰略,加強國土資源科技創新與支持體係建設,建立國土資源利用規劃管理信息係統,實現規劃實施管理自動化和信息資源的共享。推廣應用現代先進科學技術手段,提高規劃修編與實施管理效率。
加強國土資源係統隊伍的專業教育。切實提高國土資源管理和技術人員的專業素養,提升管理能力。依托省內重點大學與科研機構,發展集成化、數字化國土調查與監測技術。發展國土資源可持續利用管理和規劃理論,提高國土資源合理配置能力。
提高礦產資源勘查評價水平。發展低品位、難選冶和複雜共生礦利用新技術、新工藝,發展尾礦等固體廢物利用技術,完善資源綜合利用技術標準,明顯提高資源利用率。
(六)加強國土資源法製建設
積極推進國土資源製度建設指導思想的轉變。把規範行政權利的行使、維護人民群眾的根本利益作為國土資源製度建設的出發點,提高國土資源製度建設質量。根據修訂後的《中華人民共和國土地管理法》、《中華人民共和國礦產資源法》,製定並完善关键词1省國土資源管理的相關地方性法規,製定土地和礦產資源開發與保護的相關管理辦法,製定《关键词1省土地利用總體規劃辦法》、《关键词1省地熱資源管理辦法》,修訂《关键词1省土地管理條例》、《关键词1省礦產資源管理條例》、《关键词1省征地補償和被征地農民基本生活保障辦法》、《关键词1省國有土地儲備辦法》、《关键词1省土地登記辦法》等,基本形成適應國土資源開發與保護要求、比較完善的國土資源法規政策體係。
加強國土資源法製宣傳。充分利用各種媒體,采取多種形式,廣泛開展國土資源法規政策的宣傳教育,增強廣大幹部群眾對科學用地、節約用地、保護資源重要性的認識,提高全社會依法用地、依規劃用地的意識,把國土資源開發利用與保護的政策法規和規劃要求轉變為全社會的自覺行為。
深入開展土地和礦產衛片執法檢查。加大土地和礦產執法監管和對違法行為的查處力度,嚴格執行《关键词1省黨政領導幹部違反土地管理規定行為責任追究暫行辦法》,深入開展創建“土地執法模範縣”活動,促進全社會依法、集約、高效用地。