蘇政發〔2016〕35號
各市、縣(市、區)人民政府,省各委辦廳局,省各直屬單位:
《关键词1省國民經濟和社會發展第十三個五年規劃綱要》已經省十二屆人大四次會議審議通過,現印發給你們,請結合實際認真貫徹執行。
关键词1省人民政府
2016年3月18日
关键词1省國民經濟和社會發展第十三個五年規劃綱要
序 言
“十三五”時期,是关键词1全麵貫徹黨的十八大和十八屆三中、四中、五中全會精神,深入貫徹落實習近平總書記係列重要講話特別是視察关键词1重要講話精神、推動“邁上新台階、建設新关键词1”取得重大進展的關鍵時期,是率先全麵建成小康社會決勝階段和積極探索開啟基本實現現代化建設新征程的重要階段。根據《中共关键词1省委關於製定关键词1省國民經濟和社會發展第十三個五年規劃的建議》,編製《关键词1省國民經濟和社會發展第十三個五年規劃綱要》。本規劃主要闡明“十三五”時期的發展目標、發展任務、發展重點和政策取向,是政府履行職責的重要依據,是今後五年关键词1經濟社會發展的宏偉藍圖,是全省人民共同奮鬥的行動綱領。
第一篇 率先全麵建成小康社會
著力建設經濟強、百姓富、環境美、
社會文明程度高的新关键词1
第一章 發展基礎
“十二五”時期,是关键词1發展史上綜合實力提升最快、轉型發展進展最大、人民群眾得到實惠最多的時期之一。麵對錯綜複雜的宏觀經濟環境和艱巨繁重的改革發展穩定任務,全省上下認真貫徹落實黨中央、國務院決策部署,深入實施六大戰略,紮實推進“八項工程”,勝利完成了“十二五”規劃確定的主要目標和任務,“兩個率先”取得新的重大成果,“邁上新台階、建設新关键词1”實現良好開局,為“十三五”乃至更長時期發展奠定了堅實基礎。
綜合經濟實力顯著提升。經濟總量連跨三個萬億元台階,超過7萬億元,年均增長9.6%,高於全國1.8個百分點;人均GDP超過8.8萬元,位居全國各省(區)首位。一般公共預算收入連跨四個千億元台階,突破8000億元,年均增長14.5%。
經濟轉型升級取得重大進展。創新型省份建設邁出重要步伐,區域創新能力連續7年位居全國第一,研發經費支出占GDP比重由2.07%提升至2.55%,蘇南國家自主創新示範區建設紮實推進。產業結構調整實現“三二一”的標誌性轉變,第三產業比重超過48%,年均提升1.4個百分點。戰略性新興產業銷售收入年均增長16.8%,高新技術產業產值占規上工業比重達到40.1%,年均提升1.4個百分點。糧食總產實現“十二連增”,現代農業發展水平達到80%以上。消費成為經濟增長第一拉動力,社會消費品零售總額年均增長13.7%,消費對經濟增長貢獻率達到51.5%。投資結構持續優化,固定資產投資年均增長16.2%,服務業投資占比達到49.6%,民間投資比重達到69.7%。信息化發展水平保持全國前列。
城鄉區域發展更趨協調。蘇南提升、蘇中崛起、蘇北振興實現重大突破,蘇南現代化建設示範區引領帶動作用日益顯現,南京江北新區成功獲批,蘇中融合發展特色發展加快推進,蘇北發展六項關鍵工程取得階段性成效,蘇中蘇北經濟總量占全省比重提高2.4個百分點。沿海開發五年推進計劃和六大行動順利完成,經濟總量突破1.25萬億元,成為新的經濟增長極。新型城鎮化和城鄉發展一體化成效明顯,國家新型城鎮化綜合試點全麵推開,城鄉發展“六個一體化”深入實施,城鎮化率達到66.5%,提高6.2個百分點。交通、能源、水利、通信等現代基礎設施體係日趨完善,綜合支撐能力進一步增強。
改革開放向縱深推進。全麵深化改革有力有序推進,以經濟體製改革為主軸,重要領域和關鍵環節改革取得重要階段性成果。以“5張清單、1個平台、7項相關改革”為基本架構推動簡政放權、轉變政府職能,省級層麵取消、下放行政審批事項587項,非行政許可審批事項全部取消。財稅、價格、投融資、地方金融、醫藥衛生、教育等領域改革紮實推進。全方位開放布局全麵展開,企業、城市、人才國際化水平顯著提升,開發園區載體功能不斷增強,一般貿易出口占出口總額比重達到43.8%,服務貿易進出口總額增長一倍,2015年對外投資突破100億美元。
生態環境穩步改善。生態省建設深入推進,在全國率先劃定生態保護紅線區域,生態環境保護長效機製逐步健全,可持續發展能力不斷增強。資源節約集約利用水平顯著提高,單位GDP能耗水耗和二氧化碳排放下降幅度、主要汙染物減排均超額完成國家下達任務。藍天、清水、綠地工程加快實施,大氣汙染防治區域聯防聯控機製基本建立,太湖水質逐年改善,長江、淮河流域治汙規劃實施成效居全國前列。城鄉環境整治取得顯著成效,基本完成自然村環境整治任務。綠色关键词1建設加快推進,林木覆蓋率達到22.5%。
人民生活水平不斷提高。城鄉居民收入五年分別增長66.8%、79.3%,與經濟增長基本保持同步,城鄉居民收入差距縮小為2.29∶1。民生“六大體係”建設和實事工程紮實推進,五年城鎮新增就業681.6萬人,社會保障體係全麵覆蓋,勞動關係總體和諧穩定,教育、文化、衛生、體育等發展水平繼續走在全國前列,全麵完成人均年純收入低於4000元低收入人口脫貧任務,人民群眾的幸福感和滿意度不斷提升。中國特色社會主義和中國夢深入人心,社會主義核心價值觀廣為弘揚,群眾性精神文明創建富有成效,社會信用建設走在全國前列。法治建設、平安建設水平保持全國領先,社會治安綜合治理工作績效連續五年位居全國前列,社會安定有序、團結和諧、充滿活力。
表1 “十二五”規劃主要指標完成情況


與此同時,关键词1經濟社會發展中一些不平衡、不協調、不可持續的深層次矛盾和問題尚未得到根本解決。經濟下行壓力加大,創新能力還不夠強,新增長點支撐作用不強,部分行業產能過剩嚴重,部分企業生產經營困難,經濟風險隱患有所凸顯,城鄉區域發展不夠平衡;基本公共服務供給不足,收入差距依然較大,人口老齡化加快,消除貧困任務繁重,公民文明素質和社會文明程度有待提高;資源約束趨緊,生態環境質量尚未根本好轉;製約發展的體製機製障礙仍然存在,改革攻堅任務艱巨,法治建設有待加強。
第二章 機遇挑戰
“十三五”時期,关键词1和全國一樣,仍處於可以大有作為的重要戰略機遇期,但也麵臨諸多矛盾疊加、風險隱患增多的嚴峻挑戰。
從國際來看,和平與發展的時代主題沒有變,世界多極化、經濟全球化、文化多樣化、社會信息化深入發展,世界經濟在深度調整中曲折複蘇,新一輪科技革命和產業變革蓄勢待發。同時,國際金融危機深層次影響在相當長時期依然存在,全球經濟貿易增長乏力,保護主義抬頭,外部環境不穩定不確定因素增多,對開放程度較高的关键词1經濟影響更為直接,帶來的挑戰更為嚴峻。
從國內來看,我國物質基礎雄厚、人力資本豐富、市場空間廣闊、發展潛力巨大,經濟長期向好基本麵沒有改變。特別是經濟發展進入新常態,經濟發展方式正從規模速度型轉向質量效率型,經濟結構正從增量擴能為主轉向調整存量、做優增量並舉的深度調整,經濟發展動力正從傳統增長點轉向新的增長點,我國經濟正向形態更高級、分工更複雜、結構更合理的階段演化。這既為关键词1經濟轉型升級提供了重要契機,也形成了倒逼壓力。
從我省來看,經過“十二五”時期的奮鬥,全省經濟綜合實力和發展水平得到顯著提升,發展動力正在加快轉換,發展空間不斷拓展優化,發展的穩定性、競爭力和抗風險能力明顯增強。特別是“一帶一路”、長江經濟帶建設、長三角一體化等國家戰略在关键词1交匯疊加,為我省提供了新的重大機遇。必須準確把握戰略機遇期內涵的深刻變化,準確把握國際國內發展基本趨勢,準確把握关键词1發展階段性特征和新的任務要求,始終保持清醒頭腦,堅定信心,銳意進取,奮發作為,不斷增創关键词1競爭新優勢,開辟关键词1發展新境界。
第三章 總體要求
第一節 指導思想
“十三五”時期关键词1發展的指導思想是:高舉中國特色社會主義偉大旗幟,全麵貫徹黨的十八大和十八屆三中、四中、五中全會精神,以馬克思列寧主義、毛澤東思想、鄧小平理論、“三個代表”重要思想、科學發展觀為指導,深入貫徹習近平總書記係列重要講話精神,以總書記視察关键词1重要講話精神為引領,緊緊圍繞全麵建成小康社會、全麵深化改革、全麵依法治國、全麵從嚴治黨的戰略布局,牢固樹立並自覺踐行創新、協調、綠色、開放、共享的發展理念,牢記“兩個率先”光榮使命,堅持發展是第一要務,以提高發展質量和效益為中心,著力加強結構性改革,加快形成引領經濟發展新常態的體製機製和發展方式,保持戰略定力,堅持穩中求進,以“五個邁上新台階”為重點任務,以“八項工程”為主抓手,全麵實施“七大戰略”,統籌推進經濟建設、政治建設、文化建設、社會建設、生態文明建設和黨的建設,著力建設經濟強、百姓富、環境美、社會文明程度高的新关键词1,率先全麵建成小康社會,積極探索開啟基本實現現代化建設新征程,譜寫好中華民族偉大複興中國夢的关键词1篇章。
“十三五”時期,必須認真貫徹落實好中央提出的“六個堅持”原則,結合关键词1實際,重點把握好以下五個方麵。
——以習近平總書記視察关键词1重要講話精神為總領。把總書記視察关键词1重要講話精神作為关键词1發展的總要求總命題總綱領,貫穿於“十三五”乃至未來更長時期發展的全過程,全麵推進經濟發展、現代農業建設、文化建設、民生建設和全麵從嚴治黨邁上新台階,推動各項工作繼續走在前列,把總書記為关键词1勾畫的美好藍圖變為現實。
——協調推進“四個全麵”戰略布局。統籌謀劃、協調推進各項事業發展,進一步突出更加紮實、更高質量的全麵小康社會建設,著力拉長和補齊短板。加快完善各方麵體製機製,健全使市場在資源配置中起決定性作用和更好發揮政府作用的製度體係。加快建設法治經濟和法治社會,把經濟社會發展納入法治軌道。堅持黨的領導,認真落實全麵從嚴治黨、依規治黨要求,努力當好“四個全麵”的率先踐行者。
——全麵貫徹落實五大發展理念。準確把握發展理念深刻變革的重大現實意義和深遠曆史意義,以發展理念轉變引領發展方式轉變,以發展方式轉變推動發展質量和效益提升。堅持創新發展,以創新驅動為主引擎,使創新成為关键词1發展最鮮明的特征和最強勁的動力;堅持協調發展,正確處理發展中的重大關係,不斷增強發展的整體性、均衡性;堅持綠色發展,堅定走生產發展、生活富裕、生態良好的文明發展道路,形成人與自然和諧發展的新格局;堅持開放發展,更加主動融入國家全方位對外開放總布局,在擴大開放中增創發展新優勢、拓展發展新空間;堅持共享發展,推動人人參與、人人盡力、人人享有,使全省人民在共建共享中有更多獲得感。
——主動適應和積極引領經濟發展新常態。全麵把握新常態下經濟發展呈現的速度變化、結構優化、動力轉換三大特點,切實做到“十個更加注重”。推動經濟發展,更加注重提高發展質量和效益;穩定經濟增長,更加注重供給側結構性改革;把握經濟大局,更加注重引導市場行為和社會心理預期;調整產業結構,更加注重加減乘除並舉;推進新型城鎮化和城鄉發展一體化,更加注重以人為核心;促進區域協調發展,更加注重人口經濟和資源環境空間均衡;保護生態環境,更加注重促進形成綠色生產方式和消費方式;保障改善民生,更加注重對特定人群特殊困難的精準幫扶;進行資源配置,更加注重使市場在資源配置中起決定性作用;擴大對外開放,更加注重推進高水平雙向開放。
——把增進人民福祉、促進人的全麵發展作為出發點和落腳點。堅持以人民為中心的發展思想,著力提升人民生活水平和質量,維護社會公平正義,保障人民平等參與、平等發展權利,充分調動人民的積極性、主動性和創造性,讓改革發展成果更多更公平更實在地惠及全體人民。
第二節 戰略導向
根據五大發展理念和發展階段的新變化新任務新要求,在保持發展戰略連續性、穩定性的基礎上,與時俱進豐富完善發展戰略,深化拓展戰略內涵,努力實現更高質量、更有效率、更加公平、更可持續的發展。
——實施創新驅動發展戰略。進一步強化創新在發展全局中的核心位置,把創新貫穿於經濟社會發展的全過程,大力推動理論創新、製度創新、科技創新、文化創新等各方麵創新,突出產業科技創新,激發全社會創新創業活力,積極培育經濟發展新動能和改造提升傳統動能,加快形成以創新為主要引領和支撐的經濟體係、發展方式,走出一條質量更高、效益更好、結構更優、優勢充分釋放的發展新路。
——實施科教與人才強省戰略。更好發揮其基礎性作用,依托关键词1科教、人才優勢,進一步強化科技第一生產力、教育根本基礎、人才第一資源的地位,著力建設人力資源與人才強省,促進社會全麵進步和人的全麵發展,為推進“兩個率先”提供強有力的智力支持和人才支撐。
——實施新型城鎮化和城鄉發展一體化戰略。結合关键词1不同區域實際,推進以人為核心的新型城鎮化,促進新型工業化、信息化、城鎮化、農業現代化同步發展,推動城鄉基本公共服務均等化全覆蓋,加快形成城鄉發展一體化新格局,著力提高新型城鎮化和城鄉發展一體化質量和水平。
——實施區域協調發展戰略。全麵融入國家區域發展總體布局,充分發揮各地比較優勢,促進區域互補、南北聯動、跨江融合、陸海統籌,培育區域經濟新增長點,縮小區域發展差距,塑造要素有序自由流動、主體功能約束有效、基本公共服務均等、資源環境可承載的區域協調發展新格局。
——實施經濟國際化戰略。緊緊抓住“一帶一路”建設機遇,堅持內外需協調、進出口平衡、更高水平引進來和更大步伐走出去並重、引資和引技引智並舉,放大向東開放優勢,做好向西開放文章,堅定不移推進企業、城市和人才國際化,全麵提升開放型經濟發展層次和水平。
——實施可持續發展戰略。堅持綠色發展、綠色惠民,著力推進生產方式、生活方式、消費方式綠色化,加快建設資源節約型、環境友好型社會,推進美麗宜居新关键词1建設,促進經濟發展與生態文明相輔相成、人與自然和諧共生。
——實施民生共享戰略。堅持以人為本、民生優先、共享發展,把民生需求作為經濟社會發展根本導向,鼓勵創業致富、勤勞致富,提高基本公共服務均等化水平,全麵完成扶貧脫貧攻堅任務,切實保障和改善民生,促進人民群眾物質生活富足、精神生活豐富,不斷增強獲得感和幸福感。
第三節 發展目標
“十三五”時期,关键词1經濟社會發展的總體目標是:全省率先全麵建成小康社會,蘇南有條件的地方在探索基本實現現代化的路子上邁出堅實步伐,人民群眾過上更加美好的生活,經濟強、百姓富、環境美、社會文明程度高的新关键词1建設取得重大成果。
——經濟綜合實力顯著增強。經濟保持中高速增長,提前實現地區生產總值和城鄉居民人均收入比2010年翻一番。地區生產總值達到10萬億元左右(2015年價,下同),年均增長7.5%左右,居民收入增長與經濟增長同步。供給側結構性改革和經濟轉型升級取得明顯成效,發展質量和效益顯著提升,全員勞動生產率比2015年提高40%左右。
——創新型省份建設取得重要突破。自主創新能力顯著增強,主要創新指標達到創新型國家和地區中等以上水平,具有全球影響力的產業科技創新中心框架體係基本形成,大眾創業萬眾創新體製機製更加健全,蘇南國家自主創新示範區建設取得重大成果。全省研發經費支出占GDP比重提高到2.8%左右,科技進步貢獻率提高到65%以上,人才資源總量達1400萬人。
——產業國際競爭力大幅提升。產業邁向中高端水平取得顯著成效,戰略性新興產業加快發展,新產業新業態不斷成長,具有國際競爭力的先進製造業基地建設取得重大進展,現代服務業貢獻份額和發展水平顯著提升,農業現代化建設走在全國前列。服務業增加值占比達到53%左右,高新技術產業產值占規模以上工業產值比重達到45%左右。
——城鄉區域發展更加協調。全麵完成國家新型城鎮化綜合試點任務,新型城鎮化和城鄉發展一體化質量明顯提升,城鎮化戰略格局和生產力布局更趨合理,以城市群為主體形態的城鎮體係更加完善,城市規劃、建設和管理水平全麵提升,戶籍人口城鎮化率達到67%。新的區域和次區域增長極加快形成,南京江北新區建設在國家級新區中脫穎而出。區域發展差距進一步縮小,蘇中和蘇北地區生產總值占全省比重提高2.5個百分點左右。現代基礎設施體係基本形成。
——改革開放進一步深化。重要領域和關鍵環節改革取得實質性進展,體製機製更加完善,在全麵深化改革中走在前列。企業、城市、人才國際化水平進一步提高,全方位開放新格局、開放型經濟新體製、對內對外開放新優勢加快形成,對外投資中方協議額力爭實現倍增,保持開放型經濟領先優勢。
——人民生活水平和質量普遍提高。在“七個更”上取得更大進展,人民群眾更多更公平地分享改革發展成果。城鄉居民收入持續增長,中等收入人口比重上升,收入差距進一步縮小。居民消費價格總水平保持基本穩定。社會就業更加充分,創業致富蔚然成風,勞動關係更加和諧,城鎮登記失業率控製在4%以內,五年城鎮新增就業500萬人。實現省域教育總體現代化,高等教育毛入學率達到60%。形成更加公平更可持續的社會保障製度,城鄉基本社會保險覆蓋率超過98%。現代醫療衛生體係和“健康关键词1”建設取得重要進展,居民健康主要指標達到國際先進水平。推動住有所居向住有宜居邁進。建成更加完善的養老服務體係,每千人老年人口養老床位數達到40張以上。
——生態環境質量明顯改善。生產方式和生活方式綠色、低碳水平上升,實現生態省建設目標。能源資源開發利用效率大幅提高,主要汙染物排放總量大幅減少,環境風險防範體係更加健全,完成國家下達的耕地保護任務,逐步實施建設用地減量化,單位GDP占用建設用地下降27%。主體功能區布局和生態安全屏障基本形成。城鄉生態環境和人居環境顯著改善。綠色关键词1建設深入推進,生態產品供給持續增加。生態文明製度體係更加健全,全社會環境意識顯著增強。
——公民文明素質和社會文明程度顯著提高。中國夢和社會主義核心價值觀更加深入人心,“三創三先”新時期关键词1精神廣泛弘揚,向上向善、誠信互助的社會風尚更加濃厚,人民群眾思想道德素質、科學文化素質、健康素質明顯提高。公共文化服務體係更加完善,文化事業和文化產業加快發展,文化國際影響持續擴大。平安中國示範區建設加快推進,人民群眾安全感保持90%以上。公共安全體係更加健全。法治关键词1建設紮實推進,全社會法治意識不斷增強,人民民主更加健全,法治政府基本建成,人權得到切實保障,產權得到有效保護。
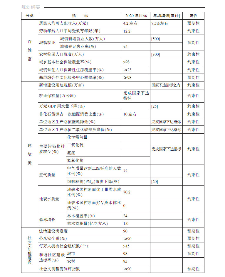
表2 “十三五”經濟社會發展主要指標


第二篇 實施創新驅動發展戰略
加快經濟發展動力轉換
第四章 建設具有全球影響力的
產業科技創新中心
強化科技創新引領,深入實施科技創新工程,著力構建創新水平與國際同步、研發活動與國際融合、體製機製與國際接軌的現代產業科技創新體係,加快形成重大產業原創性技術成果和戰略性新興產業的重要策源地,努力建設高端創新要素集聚、企業主體創新作用凸顯、區域創新功能完善、創新創業繁榮活躍、具有全球影響力的產業科技創新中心。
|
專欄1 具有全球影響力的產業科技創新中心建設步驟 第一步,經過5年左右努力,到2020年基本形成產業科技創新中心框架體係,主要創新指標達到創新型國家和地區中等以上水平;第二步,經過10年左右奮鬥,到2025年形成產業科技創新中心區域的核心功能,成為全球產業技術創新網絡的重要節點,全麵達到或超過國家2025製造業目標,部分創新指標跨入創新型國家先進行列;第三步,到2035年左右全麵建成具有全球影響力的產業科技創新中心。 |
第一節 培育創新型企業集群
重點培育創新型領軍企業。強化企業創新主體地位和主導作用,加快創新資源、創新政策、創新服務向企業集聚。實施創新型領軍企業培育計劃和科技企業培育“百千萬”工程,深入開展本地龍頭企業創新發展試點,以知識產權創造運用為重點打造一批全球知名創新型領軍企業。以新技術研發、新業態培育、新模式創造為方向,推動跨行業合作和股權兼並,壯大以高新技術企業為骨幹的創新型企業集群。深入實施企業研發機構建設“百企示範、千企試點、萬企行動”計劃,鼓勵大中型企業和規模以上高新技術企業建設高水平研發機構,打造一批集成化研發服務集團,實現大中型工業企業和規模以上高新技術企業研發機構全覆蓋。
支持中小微企業創新。深入實施科技企業“小升高”計劃和中小企業創新工程,完善創業孵化體係和中小企業創新服務體係,促進中小企業技術創新、管理創新和商業模式創新,建設一批中小企業創業基地,發展一批“專、精、特、新”的科技“小巨人”企業,培育一批以高新技術企業為骨幹的中小創新型企業集群。實施小微企業“創新之家”培育計劃,引導企業建立研發準備金製度,推廣創新券、信息化券等公共服務新模式。支持高成長性科技企業上市融資。到2020年,培育高新技術企業1.5萬家。
第二節 構建產學研協同創新體係
發揮高校和科研院所的創新源頭作用。堅持需求導向和產業化方向,瞄準國際科技發展前沿,持續推進前瞻性、係統性、應用性基礎研發。支持高校院所承擔國家重大基礎研究計劃,爭取一批國家重大科技基礎設施落戶关键词1,打造若幹科學研究中心。組織實施关键词1高校協同創新計劃,促進創新資源高效集成,優化重點實驗室布局,打造一批國際化、高水平的原始創新基地。鼓勵高校與企業建立“校企聯盟”等產學研合作組織,啟動實施重大產業技術創新專項,在重點領域建設一批有國際影響力的產業技術創新中心。積極參與國際大科學計劃和大科學工程,建設若幹具有國際競爭力的大科學裝置和重點產業科技創新基地。完善對基礎研究的穩定支持機製。
推進產學研深度融合。發揮省產業技術研究院改革試驗田作用,鼓勵通過民辦公助、公司聯營、會員製、產業技術聯盟等形式,探索建立一批新型產業技術研發組織,加快重大基礎研究成果產業化。支持骨幹企業與科研機構、高等院校組建技術研發平台和產業技術創新戰略聯盟,建立風險共擔、利益共享長效機製。支持高校院所進入高新區,設立新型研發機構,開展技術研發、企業孵化等活動。實施產學研協同創新行動計劃,探索“互聯網+產學研”新模式,支持南京通信與網絡、蘇州納米技術、泰州生物醫藥等國家科教結合產業創新基地和一批省產學研產業協同創新基地建設。
|
專欄2 “十三五”時期重點建設的重大科研設施 未來網絡試驗設施、國家超級計算(無錫)中心、納米真空互聯實驗站、南京微結構國家實驗室、南京通信技術國家實驗室、南京土壤科學和技術國家實驗室、高效低碳燃氣輪機試驗裝置等。 |
推動關鍵核心技術突破。圍繞科技發展趨勢和重大戰略需求,強化原始創新、集成創新和引進消化吸收再創新,重視顛覆性技術創新,集中支持事關全省產業發展的前瞻性與共性關鍵技術研發,推動重點領域實現突破,加快形成創新製高點。支持納米材料、大數據、未來網絡、3D打印、新一代信息技術和軟件、石墨烯、智能機器人、小核酸和抗體藥物等領域超前部署基礎前沿技術研究,著力在戰略性新興領域加快形成一批技術含量高、比較優勢明顯的創新成果。
第三節 建設一流產業科技創新載體
加快重點技術創新平台建設。積極爭取國家重大科技項目,在重點領域設立一批國家和省級創新平台,引導與國際一流科研機構共建聯合實驗室。高水平建設省產業技術研究院,充分發揮其創新引領和科技成果產業化重要作用。組建一批國家技術創新中心,重點推進國家傳感網工程技術研究中心、未來網絡創新研究院等創新平台建設,全麵提升國家級工程技術研究中心、工程(重點)實驗室對產業創新發展的引領支撐能力,支持行業龍頭企業創建國家企業技術中心等高水平研發機構,打造若幹具有世界一流水平的科學研究實驗基地。
加快科技服務平台建設。實施科技服務業升級行動,推動國家技術轉移蘇南中心等跨地區綜合性服務平台建設,推進研發設計、檢驗檢測、文化創意、技術轉化、科技谘詢等科技公共服務平台建設,促進科技服務業專業化、網絡化、規模化、國際化發展。高標準提升創新創業孵化平台建設水平,完善“苗圃-孵化器-加速器”科技創業孵化鏈條,鼓勵發展眾創空間、創新工場、虛擬創新社區和創業咖啡等新型孵化器,支持創建創業大學、創客學院。加快建設自主創新廣場等具備綜合服務功能的科技服務業集聚區,在高新區培育建設一批專業化科技服務特色基地,開展國家科技服務業區域試點。推動高校技術轉移中心建設,探索建立虛擬實驗室等綜合性科技服務平台,促進科研基礎設施和科技基礎資源開放共享。
|
專欄3 “十三五”重點技術創新平台 省產業技術研究院、國家傳感網工程技術研究中心、國家專用集成電路工程技術研究中心、國家特種膜分離工程技術研究中心、國家有機毒物汙染控製與資源化工程技術研究中心、南京先進激光技術研究院、江南石墨烯研究院、中科院蘇州納米技術與納米仿生研究所、中科院蘇州生物醫學工程技術研究所、鎮江海洋工程裝備應用技術研究院、关键词1中科院智能科學技術研究院、关键词1高性能合金材料產業技術研究院、中科院常州先進製造技術研究所、揚州數控機床產業研究院、泰州疫苗工程技術研究中心、关键词1淮安鹽化工循環基地工程技術研究中心、关键词1中天科技光電傳輸工程中心、徐州先進矽材料製備技術國家地方聯合工程研究中心等。 |
第四節 提高創新國際化水平
實施產業創新國際化行動計劃,廣泛集聚國際創新資源,深度融入全球研發創新網絡。加強與世界創新型國家和地區的全方位科技合作,鞏固提升與以色列、芬蘭、英國、美國、德國等國家和地區的產業研發合作交流,探索建立多樣化的產業技術創新國際合作平台。依托中國关键词1國際產學研合作論壇暨跨國技術轉移大會等國際品牌展會,加快建設知識產權國際合作載體,促進國際創新資源與創新需求有效對接。鼓勵企業加強國際科技合作,積極加入世界技術標準組織,牽頭或參與建立國際性產業技術創新聯盟,參與承擔國際科技合作項目,並購、合資、參股國際研發企業或設立海外研發中心。實施高端外資研發機構集聚計劃,大力吸引海外知名大學、研發機構、跨國公司在关键词1設立全球性或區域性研發中心,支持外資研發機構參與實施科技計劃項目,促進國際先進技術成果轉移轉化。
第五章 優化區域創新布局
整合區域創新資源和要素,推動創新要素合理流動,著力構建協同有序、優勢互補、科學高效的區域創新體係。
第一節 加快建設蘇南國家自主創新示範區
全麵提升自主創新能力,實施提升持續創新能力、高水平創新型園區建設、高成長性創新型企業培育、高附加值創新型產業集群發展、推進開放創新、創新創業生態體係建設六大行動,建設創新驅動發展引領區。全麵深化科技體製改革,積極落實先行先試政策,著力在深化科技體製改革、建設新型科研機構、科技資源開放共享、區域協同創新等方麵率先突破,建設深化科技體製改革試驗區。全麵推進區域協同創新,優化“五城九區多園”創新布局,形成高效合作、協同有序的創新體係,建設區域創新一體化先行區。到2020年,蘇南全社會研發經費支出占GDP的比重提高到3%。
第二節 加強創新型城市和創新型園區建設
強化城市創新功能,推動創新要素集聚,建立區域創新合作聯動平台,建設具有國際競爭力的創新型城市群。推動高新區管理體製機製改革創新,強化綜合服務功能和科技創新促進功能。推動科技園區體製創新、科技創新、功能創新,建設集知識創造、技術創新和新興產業培育為一體的創新核心區。統籌推進大學科技園、科技產業園、科技創業園、留學回國人員創新創業園、科技企業孵化器(加速器)、創業特別社區等創新創業載體建設。支持徐州、淮安、宿遷申報國家創新城市試點,加快推進創新型縣(市、區)建設。推動符合條件的省級高新區創建國家級高新區,支持有條件的縣(市)建立省級高新區。
第三節 推進區域協同創新
按照蘇南創新提升、蘇中創新跨越、蘇北創新突破的要求,探索人才、技術、成果、資本等創新要素統籌配置的新模式,提高區域創新體係整體效能。加快推進蘇南創新驅動發展,更好地支撐引領全省經濟轉型升級。積極引導蘇中地區更大力度集聚創新要素、培育特色產業,形成創新發展新優勢。深入實施蘇北科技與人才支撐工程,支持蘇北地區大力引進技術和人才,加強科技成果轉化和產業化,切實以科技創新支撐跨越發展。推動創新要素合理流動和高效組合,鼓勵蘇南高新區跨區域創新合作與產業整合,完善與蘇中、蘇北地區的掛鉤支持、共建分園機製,打造蘇中蘇北產業技術創新高地。深化南京國家科技體製綜合改革試點,推動建設寧鎮揚創新合作示範區,支持常熟市、海安縣等科技創新體製綜合改革試點。
第六章 加快人才強省和人力資源強省建設
深入實施科教與人才強省戰略,更大力度推進人才優先發展,加快建設具有全球影響力和競爭力的國際化、高端化、特色化人才集聚中心,構築人才驅動發展高地、人才環境建設高地和人才價值實現高地。
第一節 加大人才培養開發力度
突出“高精尖缺”導向,大力加強複合型創新創業人才、高科技領軍人才、戰略性新興產業高端人才和高技能人才隊伍建設。實施重點人才工程計劃,推動人才結構戰略性調整。堅持高端引領和基層開發並重,打造人才隊伍新質態,造就大批高素質基層人才隊伍。積極引導優秀博士後向企業流動。推廣工學結合、校企合作的技術工人培養模式,推行企業新型學徒製,打造“关键词1技能狀元”大賽等品牌。統籌抓好黨政人才、企業經營管理人才、專業技術人才、技能人才、農村實用人才、社會工作人才等隊伍建設,推進人力資源強省建設。到2020年,人力資本投資占GDP比重達17%,每萬名勞動者中高技能人才達700人。
|
專欄4 十大重點人才工程計劃 百千科技企業家培育工程、產業人才高峰行動計劃、新一輪“雙創計劃”、第五期“333高層次人才培養工程”、新型技能大軍培育工程、“鳳還巢”計劃、國外人才智力引進工程、“眾創人才”扶持計劃、蘇北人才支撐計劃、行業人才協同發展計劃。 |
第二節 大力引進海內外高端人才
實施更加開放的人才政策,加大全球引才引智力度,全麵用好國際國內人才資源。實施“十大領域海內外引才行動計劃”,組織“海外博士关键词1行”等活動,廣泛匯聚海內外高層次、高技能人才創新創業。采取柔性引進、項目引進、專項資助引進等方式,大力引進國外人才和智力,構建引智成果發現推廣體係。加強人才創新創業載體建設,加大對留學回國人員資助力度,打造关键词1海內外高端人才集中生活服務區。鼓勵关键词1人力資源服務機構參與國際人才競爭與合作,推進國家級(中國蘇州)和省級人力資源服務產業園、南京國家領軍人才創業園、常州國家科技領軍人才創新驅動中心等集聚區建設。
第三節 創新人才發展體製機製
轉變政府人才管理職能,加快構建更加完善的人才發展體係和公共人才服務體係。健全符合人才成長規律的人才培養開發機製,更加開放的引進使用機製,科學化、市場化、社會化的評價發現機製,充分體現人才價值的激勵保障機製,有利於釋放人才活力的流動配置機製,營造良好的人才發展環境。深化幹部人事製度改革,完善職稱評定製度。大力發展人力資源服務業,培育發展專業性、行業性人才市場。加快人才大數據和信息管理平台建設,定期編製發布人才需求信息。加快蘇南人才管理改革試驗區建設,選擇有條件的縣(市、區)和單位開展人才工作綜合改革試點。
第七章 推進大眾創業萬眾創新
強化科技同經濟對接、創新成果同產業對接、創新項目同現實生產力對接、研發人員創新勞動同其利益收入對接,加快構建科學規範、富有效率、充滿活力的創新創業生態,形成有利於大眾創業萬眾創新的體製機製。
第一節 激發全社會創新創業活力
深入實施眾創空間建設、創業主體培育、創業企業孵育、投融資體係建設、創業服務提升、創業文化營造等“創業关键词1”行動,充分釋放全社會創新創業活力。進一步降低創新創業門檻,清理妨礙創業製度規定,破除不合理行業準入限製,增強激勵創業製度供給。合理布局科技公共服務平台,打造低成本、便利化、全要素、開放式的眾創空間,提升中國創新創業大賽暨关键词1科技創業大賽等創新創業交流載體影響力。樹立崇尚創新創業的價值導向,增強社會大眾創新創業意識,推動大眾創業萬眾創新蔚然成風。
第二節 建設知識產權強省
開展知識產權綜合管理改革試點,實施高價值知識產權培育計劃,形成一批創新水平高、權利狀態穩定、市場競爭力強的高價值知識產權。實施企業知識產權戰略推進計劃,壯大一批擁有核心知識產權和自主品牌的知識產權密集型企業,培育一批專利密集型、商標密集型、版權密集型產業。創新知識產權交易模式,建設关键词1(國際)知識產權交易中心,打造國內外有影響力的知識產權展示交易平台。實行嚴格的知識產權保護製度,完善知識產權保護體係和社會信用評價機製,建立係統性的知識產權保護法律法規、知識產權侵權違法檔案和征信係統。建立行政執法與司法保護有效銜接機製,推進知識產權民事、刑事、行政案件的“三審合一”,探索設立知識產權法院。建立健全多元化知識產權糾紛解決機製和涉外知識產權爭端應對機製,構建海外知識產權保護服務網絡,鼓勵企業進行海外知識產權布局,建立海外知識產權維權聯盟。支持國家級知識產權示範城市和有條件的地區創建知識產權保護示範區。
第三節 深化科技體製改革
推動政府職能從研發管理向創新服務轉變。政府科技管理重點轉向完善規劃政策、優化創新環境和提供創新服務,建立健全決策、執行、評價相對分開、互相監督的運行機製。健全省級科技項目管理平台,探索建立由第三方機構管理科技計劃和項目資金體製,完善以目標和績效為導向的科技計劃管理體製,加強科技計劃項目全過程的信息公開和信用管理。建立財政科技投入穩定增長機製,加強科研項目分類管理,建立創新調查和科技報告製度,提高財政資金使用效益。
完善激發創新的利益導向機製。推進科研院所和高校去行政化改革,擴大高校和科研院所自主權,改進科研經費配置和考核評價方式,建立主要由市場決定技術創新項目和經費分配、成果評價和傳導擴散的新機製。賦予創新領軍人才更大人財物支配權、技術路線決策權,實行以增加知識價值為導向的分配政策,提高科研人員成果轉化收益分享比例。完善科技人員股權和分紅激勵辦法,探索通過技術股權收益、期權確定等方式增加合法收入。
實施普惠性創新支持政策。消除影響科技創新的各種障礙,形成公平競爭的激勵機製和可預期的投資回報機製。發揮財政資金的杠杆作用,通過風險補償、後補助、創投引導等支持技術創新活動。製定政府采購支持自主創新產品實施辦法,完善自主創新政府采購政策。落實企業研發費用加計扣除政策,擴大固定資產加速折舊實施範圍,推動設備更新和新技術應用。
第四節 推進國家科技與金融結合試點省建設
建立適應創新鏈需求的科技金融服務體係。充分發揮國家和省創業投資引導基金、省天使投資引導資金的導向作用,積極發展天使投資和風險投資,爭取開展股權眾籌試點。建立適合科技企業融資需求特點的授信模式,簡化知識產權質押融資流程,建立從實驗研究、中試到生產的全過程科技創新融資模式。支持各類機構發起設立股權投資基金,提供私募資產管理計劃。推進重大技術裝備(首台套)保險試點,鼓勵保險機構不斷完善科技保險產品和服務,支持保險資金參與科技成果產業化和科技基礎設施建設。實施科技企業上市培育計劃,支持符合條件的科技企業通過發行公司債券、企業債、短期融資券和中期票據等直接融資。支持無錫市開展海峽兩岸科技與金融合作等試點。
建立健全科技金融組織體係。鼓勵金融機構設立科技金融專營機構,建設科技金融服務中心,開發科技金融新產品,探索設立省級科技金融投融資平台。鼓勵社會資本參與發起設立科技小額貸款公司、科技擔保公司、科技融資租賃公司。引導互聯網金融支持科技創新,幫助科技企業、創新項目擴大融資渠道。支持科技金融新型業態集聚發展。
第三篇 加快經濟轉型升級 推動經濟保持
中高速增長、產業邁向中高端水平
第八章 構建產業新體係
堅持調高調輕調優調強調綠的導向,深入實施轉型升級工程,推進產業高端化、高技術化和服務化發展,加快健全以高新技術產業為主導、服務經濟為主體、先進製造業為支撐、現代農業為基礎的現代產業體係,推動先進製造業和現代服務業成為主幹部分。
第一節 建設具有國際競爭力的先進製造業基地
建設全國智能製造先行示範區。加快製造強省建設,深入實施《中國製造2025关键词1行動綱要》,引導製造業向分工細化、協作緊密方向發展,促進信息技術向市場、設計、生產環節滲透,推動生產方式向柔性、智能、精細轉變。製定實施企業製造裝備升級行動計劃,突出數控裝備普及換代、現有裝備智能改造、高端裝備自主製造、工業機器人推廣應用等重點領域,推進製造業裝備由機械化向數字化、網絡化、智能化提升。實施智能製造試點示範工程,加快培育智能製造模式,搭建智能製造國際合作平台,支持智能製造核心關鍵技術、智能化裝備研發及產業化。推行基於網絡的數字化製造,鼓勵發展個性化定製、眾包設計、雲製造等網絡生產新模式,支持工業雲和中小企業公共服務平台建設,推進研發設計、數據管理、工程服務等製造資源開放共享,構建網絡化企業集群。到2020年,建成1000個智能車間(工廠)。
改造提升優勢傳統產業。實施“工業強基”工程,推進“互聯網+製造業”、“雙百工程”項目、新產品新技術推廣應用三大計劃,全麵實施製造業綠色化改造,推進節能改造示範、減排改造示範、再製造示範等。深入開展兩化融合管理體係貫標試點,促進企業管理軟件普及推廣應用,推動機械、石化、冶金、紡織、輕工、建材等傳統產業向高端化品牌化發展,打造一批具有國際競爭力的特色產業集群和先進製造業基地。改革產業準入和監管辦法,實施負麵清單製度。推進重點裝備技術和產品質量攻關計劃,支持製造業名品名牌建設。到2020年,兩化融合發展指數達到100,製造業質量競爭力指數達到88。
|
專欄5 具有國際競爭力的先進製造業基地總體定位 產業層次高:爭取更多的重點行業和重點領域達到國內領先、世界先進水平,製造業2025實施成效走在全國前列。 創新能力強:擁有一批戰略必爭的核心關鍵技術和創新型製造業領軍企業,示範引領製造業創新發展。 製造模式新:企業製造裝備實現“數控一代”全覆蓋,智能製造和綠色製造廣泛推行,建設一批智能工廠,成為全國智能製造先行示範區。 集聚效應好:產業布局優化合理,基本形成區域特色鮮明、輻射帶動能力強、具有世界先進水平的產業集聚帶和現代特色產業集群。 品牌影響大:擁有一批世界級跨國企業(集團)和細分市場占有率高的“專精特新”中小企業,打造一批具有國際影響力的自主品牌和產品。 管理效能優:大型企業普遍建成智能化、互聯網化管控體係,實施高效精準的經營管理,打造一批智慧園區,企業管理水平領先。 |
第二節 建設戰略性新興產業重要策源地
突出先導性和支柱性,深入實施戰略性新興產業培育發展規劃和推進方案,更好發揮產業投資引導基金作用,優先選擇培育一批擁有自主核心技術、發展成長性強、代表未來方向的戰略性新興產業集群。重點發展新一代信息技術、高端裝備、海洋工程、航空航天、新材料、節能環保、生物醫藥和新型醫療器械、新能源和智能電網、新能源汽車、數字創意等產業,細分行業、細分領域,做精做特做優做實一批新興產業。加快南京智能電網、無錫傳感網、蘇州新一代信息技術和高技術服務業、鹽城海上風電、泰州和連雲港生物醫藥、常州智能製造等集聚區建設。抓住國家開展下一代互聯網試點城市、新能源汽車推廣應用城市、電子商務試點城市、信息惠民試點城市、智能製造試點城市建設等機遇,深入開展新技術、新產品推廣示範。到2020年,戰略性新興產業增加值占GDP比重達到15%。
第三節 建設現代服務業創新發展高地
打造“关键词1服務”品牌。實施現代服務業發展五年行動計劃,推動生產性服務業向專業化、網絡化和價值鏈高端延伸,生活性服務業向精細和高品質轉變。圍繞全產業鏈的整合優化,重點發展現代金融、軟件和信息服務、電子商務、現代物流、科技服務、服務外包、檢驗檢測、國際航運等生產性服務業,大力發展基於網絡的平台經濟、文化創意、工業設計、人力資源服務等新興業態。推進產業融合與跨界發展,大力推動製造業由生產型向生產服務型轉變,以拓展產品功能、提升交易效率、增強集成能力、滿足深層需求為重點,培育一批服務型製造示範企業,實施一批服務型製造示範項目。支持企業麵向客戶提供個性化產品設計和整體解決方案,引導有條件的企業由提供設備向提供係統總集成總承包服務轉變。推動服務業集聚區提檔升級,培育5-6家營業收入超千億元的現代服務業集聚區。推動南京、蘇州等地建設區域金融中心。到2020年,生產性服務業增加值占服務業增加值比重提高到58%,金融業增加值占GDP比重達到9%左右。
加快服務業改革開放。加快落實服務業進一步擴大開放的政策措施,進一步放開服務業領域市場準入,引導外資投向高端服務業和新興服務業領域,延伸外資企業服務鏈,促進本土服務業提升發展,推動服務業向資本密集型、技術密集型、知識密集型轉變。進一步減少生產性服務業重點領域前置審批和資質認定項目,製定落實扶持服務業發展的優惠政策。總結推廣服務業綜合改革試點成果。加強蘇港、蘇澳、蘇台、蘇新、蘇韓服務業合作。
第四節 優化產業布局
沿滬寧線地區重點推動區域高端創新要素集聚,加快轉型升級,發展擁有自主知識產權的高新技術產業、戰略性新興產業,推動金融服務、科技服務、研發設計等高端服務業集聚,大力發展總部經濟,建設具有國際水平的戰略性新興產業、先進製造業基地和現代服務業高地。沿江地區重點發展現代物流、濱江旅遊等服務業,推動新能源、新材料、生物技術和新醫藥、海洋工程裝備等特色產業發展,提高關鍵技術和核心產品的自主研發和生產能力,有序推進勞動密集型、資源密集型、環境壓力大的產業向蘇北、沿海地區轉移。沿海地區重點推進沿海深水大港、臨港產業園區和城鎮“三位一體”協同發展,主動承接國內外先進製造業和高端產業轉移,做強做大傳統優勢產業和特色產業,加快發展物流、石化等臨海產業,做大海洋經濟規模和品牌。沿東隴海線地區重點發揮“一帶一路”戰略交匯點和絲綢之路經濟帶的重要戰略支點作用,加快傳統產業改造升級,積極承接中高端產業轉移,重點發展原材料工業、消費品工業、電子信息、工程機械等產業,打造新的經濟增長極。支持南京等地推進市域製造業布局調整。
|
專欄6 “十三五”各地部分重大產業發展新平台和載體 南京河西金融中心、南京樞紐經濟區、中國(南京)軟件穀、关键词1南京白馬國家農業科技園區;無錫惠山工業轉型集聚區、無錫新區大規模集成電路產業園、無錫新區生命科技產業園;徐州工程機械產業基地、徐州國家安全科技產業園、徐州特色新材料產業基地;常州西太湖科技產業園、关键词1中關村科技產業園、常州金融商務區;蘇州高新區醫療器械產業示範應用基地、昆山花橋國際商務城、國家技術轉移蘇南中心;南通高新區、南通空港產業園、上海市北(南通)科技城;連雲港石化產業基地、連雲港亞歐大陸橋跨境電子商務產業園、連雲港生物醫藥產業基地;淮安兩岸家電產業園、淮安鹽化新材料產業園、淮安中興智慧產業園;鹽城環保科技城、大豐港現代物流集聚區、鹽城大數據產業園、鹽城新能源汽車產業園;揚州(儀征)汽車工業園、揚州數控裝備產業基地、揚州軟件園;鎮江航空航天產業示範基地、鎮江現代汽車產業基地、世業洲國家旅遊度假區;泰州國家大健康產業集聚區、高技術船舶和海工等高端裝備基地、節能與新能源特色產業基地;宿遷綠色建材產業園、宿遷智能電網產業園、宿遷智能家電科創園、宿遷電子商務產業園。 |
第九章 拓展發展新空間
兼顧當前需要和長遠可能,統籌有形和無形空間,用發展新空間培育發展新動力,用發展新動力開拓發展新空間。
第一節 落實供給側結構性改革重點任務
著力推動結構性改革,促進供給與需求有效對接、產業升級與需求升級協同推進,全麵提升全要素生產率,切實提高供給體係質量和效率,增強經濟持續增長動力。以去產能、去庫存、去杠杆、降成本、補短板等為重點,調存量改造提升傳統動能,擴有效增量培育發展新動能,提高供給結構的適應性和靈活性,實現由低水平供需平衡向高水平躍升。推動產業重組,積極穩妥處置“僵屍企業”,綜合運用市場機製、經濟手段、法治辦法,通過嚴格環保、能耗、技術標準倒逼過剩產能退出,實現市場出清。化解房地產庫存,發展住房租賃市場,滿足新市民住房需求,穩定房地產市場。注重防範化解金融風險,降低企業負債率,主動釋放信用違約風險,穩妥推進地方政府存量債務置換,有效防範化解政府債務、大企業資金鏈斷裂、企業聯保互保、互聯網金融、非法集資等方麵風險隱患。積極開展降低實體經濟企業成本行動,落實國家減稅清費政策,切實降低製度性交易成本、人工成本、企業稅費負擔、社會保險費、企業財務成本、電力價格、物流成本,增強優質企業競爭力。在精準扶貧脫貧、產業轉型升級、基礎設施建設、生態環境治理等方麵,增加有效供給,著力補齊短板,進一步增強發展的全麵性協調性。
第二節 創造新供給釋放新需求
積極擴大有效投入。發揮投資對增長的關鍵作用,進一步優化投資結構,加大對現代服務業、先進製造業、新興產業、現代農業和重要基礎設施、民生領域的投入力度,提高技改投入在工業投資中的比重,引導投資更多投向沿海、蘇北等經濟薄弱地區。推進投資主體多元化,積極鼓勵社會投資,有效撬動民間資本參與重點領域建設,提高民間資本在全社會固定資產投資中的比重。
發展消費經濟。發揮消費對增長的基礎作用,落實和創新鼓勵消費的各項政策,拓展居民多層次、個性化和多樣化需求,引導消費向智能、綠色、健康、安全方向轉變。突出服務消費、信息消費、綠色消費、時尚消費、品質消費、農村消費等重點領域,加快培育新的消費增長點,促進消費結構轉型升級。發展消費金融公司和消費信貸專營機構,加快消費金融產品和服務創新。鼓勵企業通過提高生產率和產品質量、擴大新產品和服務供給、改善用戶體驗等方式,開發引領消費時尚的概念產品、設計理念、新興服務,發展個性化、智能化、定製式消費。深入推進放心消費創建工作,加強市場監督管理,切實維護消費者權益。促進流通信息化、標準化、集約化,推進南京國內貿易流通體製改革發展綜合試點。到2020年,消費對經濟增長的貢獻率達到55%。
發展品牌經濟。大力推進質量強省和品牌強省建設,深入開展質量品牌提升行動和質量強市創建活動,實施商標和名牌戰略,全麵提升產品、工程和服務質量以及自主品牌建設水平,打造关键词1品牌、关键词1標準,推動关键词1製造走向質量時代。實施“一企一標”“一社一標”工程,引導企業通過品牌創建推動經營理念、技術、產品、管理和商業模式創新。實施商標密集型產業發展計劃,以旅遊業、紡織服裝業等為突破口,培育“暢遊关键词1”“時尚关键词1”等10個左右品牌價值高的商標密集型產業。實施品牌價值提升工程,支持企業名品名牌建設,依托特色產業集群和產業集聚區打造區域品牌,培育一批知名品牌示範區,形成500家擁有核心知識產權和自主品牌、具有國際競爭力的商標密集型企業。
發展分享經濟。重點支持快遞業、家政服務業、教育業、培訓業、新聞業、租賃業、廣告業、創意業、健康服務業等領域,整合利用分散閑置社會資源,促進分享經濟拓展領域、快速成長。創新分享經濟模式,積極發展眾包、眾智、眾扶、眾籌等新業態。規範市場準入,建立健全行業標準,構建以信用為核心的市場監管機製,營造更加寬鬆的政策環境。建立多種互聯網共享平台,完善網絡信息安全體係,為分享經濟發展提供保障。
第三節 建設“暢遊关键词1”
充分發揮旅遊產業綜合帶動作用,加快轉變旅遊業發展方式,以提質增效為目標,以遊客滿意為宗旨,構建“暢遊关键词1”體係,建設旅遊強省和國際知名旅遊目的地。整合區域旅遊資源,優化空間布局,打造特色精品旅遊線路和品牌,大力拓展海洋、低空等旅遊發展新空間。強化旅遊載體建設,促進旅遊度假區、旅遊景區、鄉村旅遊集聚區和旅遊重大項目提檔升級,新增5個以上國家級旅遊度假區、5個以上國家5A級旅遊景區。提升旅遊公共服務水平,完善旅遊基礎設施建設,創新旅遊營銷方式,加大國際旅遊營銷力度。發展鄉村旅遊,豐富度假休閑、康體養生、運動娛樂等旅遊產品和旅遊商品供給,提升旅遊消費水平。加強旅遊市場監管和旅遊誠信建設,加大旅遊人才培養力度,提升從業人員素質,改善旅遊消費環境。促進旅遊業與其他產業融合發展,推動“旅遊+互聯網”跨產業融合,發展智慧旅遊。“十三五”期間,全省旅遊業總收入年均增長13%左右。
第四節 加快發展海洋經濟
堅持陸海統籌、江海聯動,科學開發海洋資源,優化海洋產業結構,建設海洋經濟強省。積極發展石化、重型裝備等臨港先進製造業,培育壯大海洋工程裝備、海洋新能源、海水淡化和綜合利用等新興產業,做大做強海洋交通運輸、濱海旅遊等服務業,改造提升海洋船舶、海洋漁業、灘塗農林業、鹽化工等傳統產業,形成以沿海地區為縱軸、沿江兩岸為橫軸的特色海洋經濟帶。優化海洋產業布局,重點推進連雲港港口物流、鹽城海上風電和海洋生物、南通海洋工程裝備和高技術船舶等產業高效集聚發展,打造一批海洋經濟創新示範園區。加快海洋高新技術發展,打造海洋科技創新成果轉化平台,依托淮海工學院建設关键词1海洋大學,支持無錫發展海洋探測技術產業,大幅提升科技對海洋經濟的貢獻率。科學確定圍填海規模,加大對沿海灘塗圍墾支持力度,支持鹽城國家級灘塗綜合開發試驗區建設。強化海洋事務統籌協調,提高海洋綜合管理能力。深入推進鹽城國家可持續發展示範區建設和南通陸海統籌發展綜合改革試點,支持南通創建國家海洋經濟創新發展示範市。到2020年,海洋經濟生產總值達到1萬億元。
第五節 推進軍民融合發展
著眼改革強軍戰略和服務經濟社會發展轉型、加快部隊戰鬥力生成模式轉變,堅持政府主導、需求牽引、市場運作,不斷豐富軍民融合方式,拓展融合範圍,提升融合層次,加快形成全要素、多領域、高效益的軍民深度融合發展格局,建成全國軍民融合深度發展示範區。大力發展軍民兩用產業,重點在航空航天、電子信息、船舶及配套、軌道交通、機械設備和特種車輛、新材料、物聯網等領域,建設一批軍民融合產業集群和示範基地,支持丹陽國家級軍民結合產業示範基地和南京白下、無錫、蘇州新區、鎮江新區、張家港、泰興等省級軍民結合產業示範基地建設。強化軍民兩用技術聯合攻關,建立軍民科技交流合作機製,引導優勢民營企業進入軍品科研生產領域,推動軍民創新要素、創新基地、創新平台、科技成果等開放共享,推動智慧关键词1建設應用向智慧軍營拓展延伸。全麵推進鐵路、公路、水路、航空、信息、測繪、海防人防等基礎設施融入國防功能,引導軍用基礎設施積極支持地方經濟發展,建立基礎設施軍民合建共用機製。推進城市建設和綜合防護體係建設軍民融合深度發展。到2020年,建成90個軍民共建技術中心、10家省級以上軍民融合產業示範基地。
第十章 建設智慧关键词1
實施網絡強省戰略,推進信息技術與經濟社會發展深度融合,建設網絡泛在普惠、技術創新活躍、服務豐富全麵、資源開放共享、安全保障有力的信息網絡體係。
第一節 建設新一代信息基礎設施
推進“寬帶关键词1”建設,加快城域網智能化改造,拓寬寬帶互聯網出省中繼帶寬,打造全光纖、寬帶化接入網絡,持續推進“光網城市”“光網鄉村”工程,建設“區域交換中心”。啟動實施光纖寬帶“企企通”工程,加快國家廣電骨幹網关键词1核心樞紐建設,推進寬帶接入網業務開放試點。推進“無線关键词1”建設,實施新一代寬帶無線和移動通信網絡建設工程,加快4G網絡布局與應用普及,實現市、縣城區主要公共區域免費WiFi全麵覆蓋。超前布局基於IPv6的下一代互聯網,加強未來網絡、5G通信網、下一代廣播電視網等關鍵技術攻關和培育孵化,推進國家下一代互聯網示範城市建設,打造全國下一代未來網絡產業化基地。推進網絡信息安全保障體係建設,加強數據安全、雲計算安全、移動互聯網安全監測管理等關鍵網絡防護和信息安全技術研發及產業化。到2020年,實現城市雙百兆進家庭,農村千兆進村、百兆入戶的寬度接入能力。
第二節 實施“互聯網+”行動計劃
大力發展互聯網經濟。加強技術應用創新,突出商業模式創新,促進跨界融合創新,把互聯網經濟打造成為推動經濟轉型升級的強大動力。推動互聯網再造製造業,製定實施企業互聯網化提升計劃,實現設計數字化、產品智能化、生產自動化和管理網絡化。推動互聯網再造服務業,促進供應鏈管理等服務模式創新。推動互聯網嵌入現代農業,發展精準農業、信息農業和智慧農業。實施互聯網企業創新培育和規模發展計劃,支持互聯網領軍企業和骨幹企業做大做強,鼓勵國內外知名互聯網企業在关键词1設立區域總部和研發機構,打造互聯網經濟發展先行區。
加快建設互聯網平台載體。發展互聯網平台經濟,整合產業鏈及多邊市場資源,構建平台生態圈。培育大宗商品、消費服務、跨境貿易等電商交易平台,引導線上線下互動融合發展。加快國家電子商務示範城市建設,培育一批電子商務產業園、互聯網產業園和眾創園。鼓勵金融機構融入互聯網,探索開發新型支付方式和支付工具,創新發展互聯網金融服務平台。鼓勵符合條件的企業發起或參與發起設立互聯網科技小額貸款公司。
加強智慧城市群建設。大力推進城市基礎設施智能化和公共服務智慧化,建設智慧城市時空信息雲平台,提升公共服務便利程度和普惠程度。加強信息技術在社會治理領域集成應用,促進社會治理精細化。建設全省統一電子政務公共服務平台,提高政府公共管理的有效性和透明度。支持開展國家智慧城市試點,推進無錫IEEE智慧城市建設。
第三節 強化大數據深度應用
加快政府數據開放共享。製定實施政府數據資源開放共享工程,建立政府部門和事業單位等公共機構數據資源清單,建設統一開放平台。完善整合各類政府信息資源,優先推動民生保障服務相關領域的政府數據向社會開放。合理布局建設大數據平台、數據中心等基礎設施,加快推動功能性信息服務平台建設,推動國家級數據服務中心、呼叫中心、雲計算中心等功能性平台落戶关键词1,提升全省信息數據存儲、挖掘和服務能力。
發展大數據產業。實施大數據戰略,大力發展工業大數據、新興產業大數據、農業農村大數據、創新創業大數據。建立工業大數據資源聚合和分析應用平台,推動大數據與移動互聯網、物聯網、雲計算的深度融合,創新應用模式和商業模式。建設大數據產業發展集聚區,促進大數據產業向規模化、高端化發展。
第十一章 完善現代基礎設施支撐體係
堅持適度超前、綜合發展、提升效率的原則,完善交通、能源、水利等現代基礎設施體係,促進生產要素高效配置,引導產業人口優化布局,為“兩個率先”提供支撐保障。
第一節 構建現代綜合交通運輸體係
構建內暢外聯的複合運輸通道。以高速快速鐵路、高速公路、高等級航道為骨幹,打造“四縱四橫”綜合運輸大通道。完善沿江城市群立體化綜合運輸網絡,提升滬寧、沿江等大容量綜合運輸通道功能,規劃建設北沿江高速鐵路,統籌建設過江通道,強化對內對外溝通聯係;推進重要城市之間實現城際鐵路聯係。構建沿海城鎮軸運輸大通道,積極發展高速鐵路和快速鐵路,增強中心城市與長三角核心區的交通聯係;完善沿海港口功能和集疏運體係,大力發展國際海運,拓展深水大港服務範圍。強化沿東隴海城鎮軸陸橋運輸大通道,建成徐連客運專線,共建中西部地區的戰略出海口。打造沿運河城鎮軸對外交通通道,構建以水運和鐵路為主的綠色集約運輸通道,加強與重要交通樞紐聯係。
打造一體化無縫銜接的綜合交通樞紐體係。以各種交通運輸方式深度銜接為重點,推動南京、徐州、連雲港三大國家級和蘇州、南通、淮安等區域性綜合交通樞紐錯位發展。依托樞紐機場、高速鐵路及城際鐵路客運站建設綜合客運樞紐,推進與城市功能有機融合,構建集長途客運、城市軌道及地麵公交、旅遊集散、城市候機樓、汽車租賃等服務功能為一體的換乘體係。依托沿海沿江重點港口、多式聯運樞紐和重要空港等節點,發揮大集疏、大中轉的功能與作用,建設一批交通物流園區,打造一體化的貨運樞紐體係,強化與產業布局的協調互動。
建設暢達高效的綜合交通網絡。優先發展軌道交通,重點建設蘇中、蘇北快速幹線鐵路網和跨江通道,強化鐵路幹線、城際鐵路、市域(郊)鐵路和城市軌道的有機銜接,實現快速鐵路網覆蓋80%左右縣級以上城市,形成“2小時关键词1”快速交通圈。完善“兩縱四橫”幹線航道網,實現長江南京以下12.5米深水航道全線暢通,沿海重點港區基本具備10萬噸級以上進港航道。以南京港、連雲港港、太倉港為重點,推進沿江港口一體化發展、沿海港口提質化發展、內河港口專業化發展,增強上海國際航運中心北翼港口群綜合競爭力和輻射帶動力。完善廣覆蓋的公路網,提高瓶頸路段通行能力,打通省際幹線公路,加快經濟相對薄弱地區和集中連片貧困地區公路建設,加快實施農村公路提檔升級工程。增強南京祿口國際機場樞紐機場能力,推進無錫碩放區域樞紐機場建設,完善其他機場功能,加快通用機場布局,發展空港經濟,增強與國際國內重要地區航空聯係。
持續提升運輸能力和服務水平。特大城市、大城市統籌利用幹線鐵路網資源,鼓勵開行市郊列車,推進城際道路客運班線公交化運營和毗鄰地區公交發展,構築多樣化城際客運網。加強中小城市與中心城市的快速交通聯係,促進城鎮客運班線與城市公交、鎮村公交緊密對接,有效改善中小城市和小城鎮交通條件。加快開辟加密國際海運、航空航線和航班,積極發展多式聯運,強化國際貿易和區域中轉運輸係統建設。優化城鄉配送通道網絡,完善郵政快遞服務,提升無錫蘇南快遞產業園建設水平。到2020年,社會物流總費用與GDP比率降低至14%左右。
|
專欄7 交通基礎設施重大工程 鐵路與軌道交通:加快建成徐宿淮鹽、連淮揚鎮、滬通、連鹽通、青連、寧啟鐵路二期、徐連客運專線等鐵路項目,推進北沿江高鐵及沿江、鹽通蘇嘉、鹽泰錫常宜、寧淮、鎮宣、寧合、合青等鐵路規劃建設。推進南京、蘇州、無錫、常州、徐州、南通、揚州等城市軌道交通係統建設,繼續建設沿江城市群城際軌道交通網。 港口航道:完成長江南京以下12.5米深水航道整治二期工程;實施申張線、錫溧漕河無錫段、通揚線、淮河出海航道紅山頭至京杭運河段、灌河(武障河至響水段)、蘇申內港線、蘇申外港線、長湖申線、蕪申線溧陽改線段、秦淮河等航道整治工程。完成蘇州港太倉港區集裝箱四期工程以及贛榆10-15萬噸級航道、大豐10-15萬噸級航道、灌河口5萬噸級航道、濱海10萬噸級航道、洋口15萬噸級航道、呂四5-10萬噸級航道、徐圩防波堤、贛榆防波堤二期工程;實施連雲港港30萬噸級航道二期工程和30萬噸級原油碼頭、通州灣港區開發及集疏運體係等;規劃建設宿連航道。 公路建設:實施滬陝高速江廣段擴能工程。建設宿州至揚州高速公路关键词1段、高淳至宣城高速公路关键词1段、宜興至長興高速公路关键词1段、溧陽至廣德高速公路关键词1段、阜興泰高速公路興化至泰州段、蘇錫常南部高速公路常州至無錫段、海安至啟東、溧陽至高淳、常州至宜興等高速公路。推進京滬高速新沂至江都段、滬漢高速太倉至常州段、滬蓉高速寧合段和寧蕪高速擴能工程建設。開展寧鹽高速等項目規劃論證工作。 過江通道:推動建設錫通、鎮江五峰山、南京五橋等過江通道。規劃建設江陰、南京上元門、上海-崇明-南通、錫澄靖、常泰等過江通道。 航空機場:實施連雲港機場遷建工程。續建並建成徐州觀音機場二期工程、淮安漣水機場二期工程、鹽城南洋機場飛行區擴建和航站區改擴建工程等。穩步推進射陽、建湖等通用機場建設。 綜合樞紐:完善和提升南京祿口國際機場、無錫碩放機場、南京南站、徐州東站、連雲港站等重點綜合客運樞紐功能。新建揚州東站、南通西站、新淮安東站、鹽城站等綜合客運樞紐。 |
第二節 構建清潔低碳安全高效現代能源體係
切實保障能源安全。堅持安全生產,調整優化煤炭、石油等傳統能源省內生產能力。積極擴大風能、太陽能、核能等新興能源開發利用規模,提升原油、煤炭等一次能源清潔高效轉化能力,構建主體多元、多層互補的能源儲備體係。深化國內外能源合作,積極拓展重要能源資源來源,加快構建以煤炭、天然氣、電力等為主的安全穩定供應體係。紮實推進國家規劃的特高壓工程建設,穩妥擴大區外來電規模,積極調整區外來電結構,努力探索跨區域電力電能市場化配置。到2020年,各類能源資源供給能力達到4億噸標準煤左右,省內電力裝機達到1.3億千瓦左右。
加快推進能源變革。優化能源生產結構,安全發展核電,大力發展風能、太陽能、生物質能等可再生能源,推動清潔高效、低碳優質能源逐步成為增量能源貢獻主體。優化能源消費結構,在持續控製能源和煤炭消費總量的同時,加快推進煤電節能減排升級與改造,結合整合關停燃煤鍋爐,優化發展熱電聯產,繼續擴大天然氣、水電等省外清潔能源利用規模。加快能源科技革命,積極推進能源領域互聯網技術應用,加快智能電網建設,以太陽能、風能、生物質能和天然氣為重點,發展分布式能源,實現清潔能源分散布局、就地消納、梯級利用。加強新型燃煤發電、核電、智能電網、風能和太陽能技術裝備等技術研發應用,提升能源利用效率。加快能源體製機製改革,以電力、油氣領域為重點,推進能源資源市場化配置,逐步建立統一開放、競爭有序的能源市場體係。支持鹽城東台創建國家沿海清潔能源綜合示範區。
持續優化儲運網絡。優化電網主幹網架結構,提升經濟便捷輸送能力,推動大中城市配電網基本實現智能化。加強原油儲運基礎設施建設,提高原油管輸能力,重點建設日照-儀征複線連雲港支線原油輸送管道,推進魯寧線(关键词1段)安全隱患整治工程,累計形成原油管道1500公裏。合理布局成品油管道,建成中石化江北成品油管道及配套油庫,累計形成成品油管道1500公裏。完善天然氣管網及其配套設施,優化蘇中蘇北管網,重點建設中石油中俄東線关键词1段、沿海管道、海門-太倉過江管道以及中海油濱海LNG接收站外輸管線,實現天然氣管網縣區全覆蓋。加快沿海千萬噸級LNG接收基地建設。提升天然氣儲氣調峰能力,加快建設金壇、淮安等地下儲氣庫。
|
專欄8 能源保障體係建設重點 電源布局優化:燃煤發電,蘇南地區除燃煤背壓機組外不再新建燃煤發電項目,蘇中沿江地區不再新辟廠址新上煤電項目並嚴控原有廠址擴建,支撐性電源建設重點轉向蘇北特別是沿海地區;天然氣發電,重點布局滿足片網調峰需要的調峰電站;抽水蓄能電站,建成溧陽抽水蓄能電站,開工建設句容抽水蓄能電站和連雲港抽水蓄能電站。 非化石能源發展:核電,建成田灣核電二期工程,加快建設三期工程,開展第二核電廠址優選和保護工作;風電,海陸並舉、以海為主,兼顧內陸中低速風能開發,形成800-1000萬千瓦裝機;光伏,集中與分散相結合,著力發展屋頂等分布式光伏,形成800-1000萬千瓦裝機;生物質能,以農村秸稈和城鄉生產生活垃圾為重點,多方式處置利用,形成150萬千瓦裝機。 熱電聯產提升:優先發展淮北地區生活采暖型熱電聯產項目;優化發展以各類開發區(工業園區)生產經營單位為服務對象的工業生產型熱電聯產;蘇南地區位於城區的燃煤熱電聯產機組,逐步實現天然氣替代。 千萬噸級LNG接收基地建設:加快中石油如東LNG二期工程建設進度;建成新疆廣匯啟東LNG分銷儲運一期工程,推進二期工程;開工建設中海油濱海LNG接收站;推進華電、協鑫LNG接收站前期工作,爭取“十三五”開工。 |
第三節 構建現代化水安全保障體係
增強防洪減災能力。實施新一輪淮河治理工程,推進長江幹流河道整治及長江口綜合治理,進一步擴大太湖流域洪水北排長江能力,強化海堤達標建設,擴大骨幹引排通道,鞏固提升流域防洪能力。開展區域百河綜合治理,鞏固和恢複調蓄水域,恢複提高骨幹河道引排與調蓄能力,有效提升區域治理標準與河湖水係連通水平。加快城市水係綜合整治,增強水災害綜合防禦能力,引導建立與城鎮規模、功能相適應的現代城鎮水利工程體係。到2020年,淮河下遊防洪標準全麵達到100年一遇,長江、太湖、沂沭泗水係全麵鞏固50年一遇防洪標準,區域骨幹河道防洪標準基本達到20年一遇;大中城市防洪排澇標準全麵達到國家規定標準。
完善水資源保障體係。繼續完善南水北調、江水東引、引江濟太“三大調水”體係,加快泰州引江河二期工程等骨幹輸水通道建設,推進南水北調東線後續工程規劃與建設,提升跨流域水資源配置水平。建立和完善裏下河腹部河網及沿海墾區供配水網絡,疏浚整治區域性供水幹河。加強丘陵山區、高亢地區等重點區域抗旱應急水源工程建設,解決供水突出問題。推進飲用水水源地達標建設,建設應急備用水源地,提高集中式飲用水水源地安全保障水平。到2020年,農業、工業、生活供水保證率分別達到80-95%、95%、97%。
加快農田水利建設。整合各類農田水利建設資源,實行集中投入、連片治理、整縣整鄉推進,實施灌區續建配套與節水改造、小型農田水利重點縣、千億斤糧食末級渠係等項目,增加約250萬畝有效灌溉麵積、500萬畝旱澇保收農田,農田灌溉水利用係數提高到0.6以上。健全基層水利服務體係,推進大中型灌區農民用水組織全覆蓋。
|
專欄9 “十三五”水利重點工程 十項流域重大水利工程:新溝河延伸拓浚、新孟河延伸拓浚、望虞河除險加固和西岸控製、長江河勢控製、長江堤防能力提升、淮河入海水道二期、淮河重點平原窪地治理、淮河行蓄洪區建設及行蓄洪區幹流灘區居民遷建、沿海地區調配水與海堤加固、黃河故道地區水利治理工程。 區域百河綜合治理工程:實施一批區域骨幹河道治理,構建格局合理、功能完備、標準較高、管護達標的區域骨幹河網。 民生水利工程:建立現代城市水利工程體係,新增1000萬畝節水工程控製麵積,推進區域供水,實施農村飲水鞏固提升工程。研究推進鹽城新水源地及引水工程等重大項目。 |
第四篇 轉變農業發展方式
加快農業現代化步伐
第十二章 大力發展現代農業
深入實施農業現代化工程,加快轉變農業發展方式,推動糧經飼統籌、農林牧漁結合、種養加一體、一二三產業融合發展,走產出高效、產品安全、資源節約、環境友好的農業現代化道路,力爭在全國率先實現農業現代化。
第一節 加快培育新型農業經營主體
重點培育家庭農場。積極發展多種形式適度規模經營,支持土地向專業大戶、家庭農場集中,鼓勵專業大戶向家庭農場轉型,重點發展土地經營規模100-300畝的農戶家庭農場,每年培育300家左右省級示範家庭農場。積極開展新型職業農民培育整省試點,組織實施新型職業農民培育工程、農民繼續教育工程、現代青年農場主計劃和農村實用人才培養計劃,每年培育新型職業農民20萬人。實施鼓勵農民工等人員返鄉創業三年行動計劃,支持農民工、大學生和退役士兵等返鄉創業,積極為新農人提供良好創業環境。
規範發展農民合作社。鼓勵農民興辦專業合作、股份合作、勞務合作等多元化多類型的合作社,扶持建設一批經營規模大、服務能力強、產品質量優、民主管理好的示範合作社,每年培育省級示範社500家。支持家庭農場聯合組建合作社,鼓勵發展合作社聯合社和銷售聯社,積極推進合作社綜合社試點,鼓勵政府為合作社購買公共服務。全麵深化供銷合作社綜合改革。
積極扶持農業龍頭企業。注重發揮龍頭企業對產業發展和農民致富的帶動作用,扶持發展一批自主創新能力強、處於行業領先地位的骨幹農業龍頭企業。鼓勵龍頭企業通過訂單生產、入股分紅等方式,建立“公司+合作社+農戶”“股份製公司+農戶入股”等生產經營模式。引導龍頭企業建立現代企業製度,通過兼並、收購、重組、控股等方式組建大型企業集團,銷售額達到百億元的農業企業達到20家。在不改變農村土地用途的前提下,鼓勵工商資本有序進入農業,發展適合企業化經營的現代種養業、農產品加工流通和農業社會化服務。
第二節 構建現代農業產業體係
加快推進農業供給側結構性調整,構建優勢區域布局和專業生產格局,形成具備关键词1特點的現代農業產業體係。發展優質糧油業,實施藏糧於地、藏糧於技戰略,深入推行糧食穩產提質行動計劃,推進糧食高產增效創建和綠色增產模式攻關,優化糧經飼品種結構和糧食等重要農產品生產區域化、專業化布局,完善價格形成機製和收儲政策,保證供需平衡、口糧自給。支持糧食規模化產業基地建設,突出糧食主產區、重點縣(市、區)建設,探索建立糧食生產功能區和重要農產品生產保護區。發展設施園藝業,培育壯大設施蔬菜、應時鮮果、花卉苗木等高效農業產業,推進“菜籃子”工程蔬菜基地和園藝作物標準園建設,設施農業麵積比重力爭達到20%。發展規模畜牧業,全麵推廣生態健康養殖模式,打造一批標準化生產基地,畜牧業規模養殖比重達到90%以上。發展特色水產業,推進漁港建設和漁船更新改造,推廣先進養殖技術,打造品牌優勢,穩定水產養殖麵積1000萬畝左右,設施漁業麵積比重達到26%。大力發展開放型農業,加快農墾改革發展。推進國家現代農業示範區建設,加快省級現代農業產業園區提檔升級。
第三節 推進農村一二三產業融合發展
延伸農業產業鏈。積極發展農業生產性服務業,加快農業由生產環節向產前產後延伸,引導農產品加工業向主產區、優勢產區和關鍵物流節點集中。支持農產品深加工、加工集中區和特色加工業發展,推動農產品加工業集聚集群集約發展。創新農產品流通和銷售模式,健全農產品產地營銷體係,加強大型農副產品批發市場建設,推進市場流通體係與儲運加工布局的有機銜接。推進農業全產業鏈標準化、品牌化建設。
拓展農業多種功能。推動農業生產、生活和生態功能綜合開發,推進農業與旅遊、教育、文化等產業深度融合,實現農業從生產向生態生活、從物質向精神文化功能拓展。發展休閑觀光農業,打造都市休閑觀光農業圈,環湖、環丘陵休閑觀光農業區,沿江風光帶、沿海風情帶、沿黃河故道農耕文化帶,完善促進休閑觀光農業發展的扶持政策。建設特色景觀旅遊村鎮和鄉村旅遊示範村,鼓勵有條件的地區發展智慧鄉村遊。建設農業教育和社會實踐基地,大力推進農耕文化教育進校園。
培育農業新型業態。加快實施“互聯網+現代農業”行動,推進現代信息技術應用於農業生產、經營、管理和服務。鼓勵在大城市郊區發展工廠化農業、立體農業等高科技農業,積極發展個性化定製服務、會展農業、創意農業、農業眾籌等新型業態。大力發展農產品電子商務和農村快遞物流業,健全農村電商綜合服務網絡。圍繞“一村一品一店”,重點扶持發展一批電商專業村鎮,實現農民家庭經營、農村小微企業與電商的成功嫁接,農業電商年交易額力爭達1000億元,電商專業村鎮數位居全國前列。
第四節 建設農業可持續發展試驗示範區
轉變農業生產方式和資源利用方式,深化農業綜合開發,努力形成農業產業布局合理、經營規模適度、資源利用方式集約、科技創新力強、麵源汙染可控的農業可持續發展格局,打造生態農業強省。普及各類節肥、節藥、節水技術,實施化肥農藥零增長行動,推廣使用有機和低毒低殘留農業投入品,推進機械化深鬆整地和測土配方施肥。推行種養結合、農牧結合、生態養殖等循環模式,建設一批生態循環農業示範縣、示範園區、示範基地。推進秸稈、畜禽糞便等農業廢棄物綜合利用,加快病死動物無害化處理體係建設。實施農業資源休養生息計劃,探索實行耕地輪作休耕製度試點,開展耕地質量提升行動,落實禁漁休漁等資源保護措施。全力維護農產品質量安全,嚴把農產品生產源頭控製關,推進農業標準化生產,創建地理標誌品牌,發展無公害、綠色、有機農產品,加強農產品質量突出問題專項整治,確保不發生重大農產品質量安全事件和區域性重大動物疫情。
第十三章 強化農業發展支撐保障
加快農業科技創新步伐,注重用現代裝備武裝農業、現代科技提升農業、現代經營方式推進農業,為現代農業發展提供全方位、全過程支撐保障。
第一節 提高農業物質裝備和技術水平
深入實施農村土地綜合整治,紮實推進新一輪高標準農田建設,加快解決農田水利“最後一公裏”問題,建成高標準農田4275萬畝。加快糧食生產全程機械化,推動農機由普及向提升水平轉變,全省農業綜合機械化水平穩定在85%左右。建立年度農業重大科技需求發布製度,培育一批農業產業技術創新團隊,推出一批“蘇”字頭農業科技創新成果,建立現代農業產業技術支撐體係,農業科技貢獻率達到70%以上。做大做強关键词1種業,培育具有自主知識產權的優良品種,發展壯大育繁推一體化的種業龍頭企業。利用信息技術改造提升傳統農業,推廣種養業智能管理、節水灌溉遠程調控、農業生態環境遠程監測等技術,推進智慧糧庫和糧食流通信息化管理平台建設。
第二節 健全農業社會化服務體係
拓展農業經營性服務。創新農業社會化服務方式,培育壯大供銷合作社、農民專業合作社、專業服務公司、專業技術協會等各類社會化服務主體,探索“專業化服務公司+合作社+專業大戶”“村集體經濟組織+專業化服務隊+農戶”等模式,推廣“高校院所+農業龍頭企業+農民”模式。鼓勵經營性農業服務組織開展良種示範、病蟲害統防統治、動物疫病防控、農田抗旱排澇、農機作業、產後節糧減損、產品安全過程管控等專業化服務,推廣合作式、訂單式、托管式等服務形式,擴大農業生產全程社會化服務試點範圍,推進政府購買公益性服務試點。
健全農技推廣服務體係。組織開展現代農業重大技術推廣計劃,深入實施農業“三新”、掛縣強農富民、農業科技入戶工程,建設現代農業科技綜合示範基地,健全“一村一名農技指導員”製度,每年重點推廣50項農業重大技術,培養10萬個輻射帶動能力強的科技示範戶。拓展農業政策、市場信息、農業氣象、農村金融、農民教育等為農服務功能,打造農業科技服務雲平台。實施農業人才“雙百雙十”和基層農技推廣人員培訓計劃,提升農職院校辦學水平,培養現代農業高技能實用人才。
完善農業信息服務。推進農業大數據應用,完善農業信息發布製度,提升農業生產要素、資源環境、供給需求、成本收益等監測預警水平。創新氣象為農服務機製,健全農業氣象服務和農村氣象災害防禦體係。加強農業信息服務載體建設,完善12316農業服務熱線、惠農信息發送、為農服務信息網絡平台,推動農業信息進村入戶,農業信息化覆蓋率提高到65%以上。
第三節 完善農業支持保護體係
健全強農惠農政策體係。優先保障財政對農業農村投入,加大涉農資金整合力度,優化投入結構和方式,撬動更多社會資金投入農業農村。健全農業補貼製度,完善與金融、保險、社會資本的合作機製,支持政策向規模經營主體傾斜。健全金融支農製度,鼓勵各類金融機構將網點向農村延伸,完善政策性農業信貸擔保體係,大力發展農業保險。推動農業農村相關領域地方性立法,精簡涉農行政審批事項,依法嚴肅查處各類坑農害農行為。
深化農村改革創新。在充分尊重農民意願的前提下,統籌推進農村改革試驗區各項試點。按照國家統一部署,深化農村集體產權製度改革,深入推進農村集體資產股份合作製改革、農村宅基地製度改革試點,完成土地承包經營權確權登記頒證,紮實推進水域灘塗確權登記頒證,積極開展農村承包土地的經營權和農民住房財產權抵押貸款試點。加快推進農村產權流轉交易市場建設,實現市縣全覆蓋。
第五篇 優化國土空間開發格局
促進城鄉區域協調發展
第十四章 構建集約高效國土空間開發新格局
牢固樹立空間結構也是生產力的理念,堅定不移實施主體功能區製度,優化空間組織、明確開發方向、加強用途管控,構建大區域均衡、小區域集聚的科學開發新格局。
第一節 嚴格落實主體功能區戰略
推動功能區布局基本形成。發揮主體功能區作為國土空間開發保護基礎製度的作用,沿江等優化開發區域率先轉變經濟發展方式和空間開發方式,重點提高節約集約用地水平,實現建設用地增量逐年下降。沿海、沿東隴海線等重點開發區域加快人口和產業集聚,成為新型城鎮化和工業化的新興區域。限製開發區域與資源要素稟賦匹配發展,農產品主產區突出現代農業產業體係建設,打造農產品生產核心區;重點生態功能區適時拓展覆蓋範圍,加快生態保護與修複,增強生態公共服務產品供給。編製實施海洋主體功能區規劃,全麵劃定自然岸線格局,促進陸海協調、人海和諧發展。到2020年,“一群三軸”的城鎮化格局、“兩帶三區”的農業發展格局、“兩橫兩縱”的生態安全格局基本形成。
調整優化空間結構。把空間結構調整作為轉變經濟發展方式的重要內涵,實施國土空間綜合整治,嚴格控製土地開發強度,提高存量空間再開發利用效率。依托基礎測繪地理信息要素,以資源環境綜合承載能力為依據,統籌行政邊界和自然邊界,合理配置城鎮、農業、生態三類空間,加強對生產力布局和資源環境利用的空間引導與約束。強化空間用途管製,劃定城市開發邊界、永久基本農田紅線和生態保護紅線,規範開發秩序。
第二節 完善空間開發體製機製
完善主體功能區製度。調整完善現行政策和製度安排,加大對農產品主產區和重點生態功能區的均衡性轉移支付力度,強化激勵性補償,建立橫向和流域生態補償機製,對重點生態功能區實行產業負麵清單管理。實行符合主體功能區定位的績效考核評估體係。探索建立差別化的城鎮、農業、生態空間調控政策。
健全空間銜接協調機製。按照主體功能定位,做好區域規劃、專項規劃、重大項目布局與主體功能區規劃的銜接。以城鎮、農業、生態三類空間為平台,促進各類規劃的空間協調,推動城市規劃依據開發強度目標和城鎮空間範圍,劃定城鎮建設用地增長邊界,細化城鎮內部空間功能布局;推動土地利用規劃按照建設用地總量和開發強度雙控要求,加強對各類用地規模、結構、布局的管控。
探索建立空間治理體係。總結推廣淮安市、鎮江句容市、泰州薑堰區等國家“多規合一”試點經驗,以主體功能區規劃為基礎統籌各類空間性規劃,推動市縣經濟社會發展規劃、土地利用規劃、城市規劃、生態環境保護規劃等“多規合一”,實現一個市縣一本規劃、一張藍圖,促進建立省、市縣兩級空間規劃體係。尊重並維護好區域自然生態環境本底,以市縣級行政區為單元,探索構建以空間規劃、用途管製、自然資源資產離任審計、差異化績效考核等為主要內容的空間治理體係。發揮測繪地理信息服務功能,完善國土空間監測係統,建立資源環境承載能力監測預警機製。
第十五章 提升新型城鎮化和城鄉發展一體化水平
堅持以人的城鎮化為核心,全麵推進國家新型城鎮化綜合試點,推動城鎮化進入以提高質量和內涵為主的轉型發展新階段,逐步實現城鄉居民基本權益平等化、基本公共服務均等化、生產要素配置合理化,成為我國新型城鎮化和城鄉發展一體化先導區、示範區。
第一節 推進農業轉移人口市民化
分類推進農業轉移人口市民化。突出“三個1億人”中心任務,因地製宜製定差別化的落戶標準,推廣專業技術職稱、技能等級等同大城市落戶掛鉤做法,全麵放開中小城市和建製鎮落戶限製,實行省轄市範圍內本地居民戶口通遷,引導有進城意願農業轉移人口舉家融入並轉為城鎮居民。夯實蘇中蘇北地區特色產業發展基礎,增強公共服務產品供給,吸引更多農業人口就近就地轉移落戶。尊重進城務工人員及家庭的選擇權,引導不願意放棄農村各項權益的本地進城農村居民和異地轉入常住人口,平等享有城鎮居民基本公共服務。維護進城落戶農民土地承包權、宅基地使用權、集體收益分配權,支持引導其依法自願有償轉讓上述權益。創新保障房投融資機製,廣泛吸引社會資本,同步建設公共配套設施,推進約117萬戶家庭居住的各類棚戶區和城中村完成改造。到2020年,新增800萬左右農業轉移人口落戶城鎮。
建立可持續的農業轉移人口市民化成本分擔機製。以規範基本公共服務項目清單和標準為依據,科學測算不同區域、不同層級城鎮農業轉移人口市民化成本。探索建立政府主導、多方參與、共同承擔的農業轉移人口市民化成本協同分擔機製,強化政府基本公共服務標準體係建設和支出的責任,落實企業依法繳納各類社會保險費用和提供職業技能培訓的責任,明確轉移人口家庭和個人承擔相關費用的責任。合理確定各級政府成本分擔比例,健全財政轉移支付同農業轉移人口市民化掛鉤、城鎮建設用地增加規模同農業轉移人口落戶數量掛鉤機製,建立財政性建設資金對城市基礎設施補貼數額與城市吸納農業轉移人口落戶數量掛鉤機製。
第二節 促進城市群和大中小城市協調發展
推進城市群高效一體發展。以城市群為主體形態,加快完善新型城鎮化空間布局,推動形成支撐全省經濟社會發展、帶動區域協同並進、參與區域競爭合作的重要載體。以南京都市圈和蘇錫常都市圈為重點,在更高層次和更深領域加強與長三角其他地區合作,共同建設具有重要國際影響力的世界級城市群。推進寧鎮揚同城發展先行示範區建設,加快錫常泰、(滬)蘇通經濟圈建設,形成南北呼應、協作聯動的發展態勢。依托徐州都市圈推動淮海城市群的規劃建設,打造蘇北地區振興發展的重要支撐。提高淮安蘇北重要中心城市和淮河生態經濟帶區域中心城市建設水平。
提升中心城市核心競爭力。強化省會城市南京的區域性經濟文化、科技創新、金融商務中心地位和省轄市區域中心城市的高端要素集聚能力,提升現代化和國際化水平。調整城市空間結構,適當疏散中心城區非核心功能,合理調控人口規模。注重加強城市治理,優化公共資源配置,塑造特色核心文化,增進居民認同感和歸屬感。推進與周邊城鎮基礎設施連接和公共服務共享,提升輻射帶動區域發展的能力。
增強中小城市節點支撐功能。發揮中小城市落戶門檻和成本低的優勢,提高市政公用設施和公共服務設施建設水平,成為農業轉移人口就近就地市民化的重要載體。主動融入中心城市產業鏈布局,培育壯大符合資源稟賦和比較優勢的特色產業,大力發展縣域經濟,創造更多的就業崗位和創業機會。加快推進國家中小城市綜合改革試點,推動一批基礎條件優、承載能力強、發展潛力大的縣(市)發展成為區域次中心城市。
分類建設發展小城鎮。突出小城鎮連接城市和農村的紐帶作用,鼓勵大中城市周邊具備條件的小城鎮發展成為新市鎮或衛星城,有效疏解中心城市中心城區功能,分擔人口和公共服務壓力。發展一批產業主導型、生態養生型、文化旅遊型、商貿物流型等特色小鎮,服務農村發展。增強重點中心鎮產業發展能力和交通節點功能,吸引更多農業轉移人口。支持符合條件的經濟發達鎮發展成為小城市。
第三節 深入推進城鄉發展一體化
提升城鄉統籌規劃水平。堅持以人為本、尊重自然、傳承曆史、綠色低碳,實施省域城鎮體係規劃,編製實施关键词1省美麗宜居城鄉建設規劃。依據資源環境承載能力調節城市規模,合理劃定“三區四線”,控製城市開發邊界,優化城市生產、生活、生態三大布局,促進城市用地功能適度混合和緊湊發展,推動城市規劃由擴張性規劃逐步向限定城市邊界、優化城市空間結構轉變。遵循村鎮人口變動趨勢和農村自然演進規律,完善優化鎮村布局規劃和鎮、鄉、村莊規劃,合理確定規劃發展村莊,優化安排農業、建設、生活等空間,強化公共資源配置引導,有效減少土地閑置浪費,形成適度集聚的分布格局和統一建設藍圖。健全城鄉規劃編製程序,加強地方人大對城鄉規劃編製實施全過程監督檢查,嚴格執行規劃實施責任追究製度。
提高城鄉建設管理水平。以建設創新、綠色、智慧、人文城市為重點,打造一批和諧宜居、富有活力、各具特色的現代新型城市。協調城市經濟功能、文化功能和公共服務功能,統籌中心城區改造和新城新區建設,推行城市更新、城市填充和精明增長模式,保護開敞空間和舒適環境,完善基礎設施體係,提高綜合承載能力,深入推進常州產城融合綜合改革試點。深化城市管理體製改革,強化新一代信息技術應用,增強各方參與城市建設管理的積極性,提高治理能力和服務水平。組織開展“強富美高”新農村創建活動,紮實推進新一輪農村實事工程,強化村級“四有一責”建設,合理布局公共服務設施,解決221.4萬農村居民飲水安全問題,鄉鎮域範圍內區域供水入戶率達90%以上,實現鎮村公交全覆蓋。突出鄉村傳統聚落特色,發掘和保護好1000個左右的省級傳統村落和傳統民居建築組群。
|
專欄10 新型城市建設重大工程 創新城市建設工程:營造有利於創新的製度環境、政策環境、金融環境和文化氛圍,把大中城市培育成為區域創新中心。 綠色城市建設工程:推進分布式能源多元化和規模化生產應用,建設一批國家新能源示範城市。發展綠色建材,推進建築產業現代化。倡導綠色出行,優先發展多種形式、更具吸引力的公共交通係統,城市公交出行分擔率達到26%。建設開放式天然公園。 智慧城市建設工程:推動跨部門、跨地區共建共享綜合性城市管理數據庫,發展民生服務智慧應用。加快寬帶普及提速,城鄉家庭分別實現千兆、百兆寬帶接入網以及無線寬帶服務全覆蓋,無線局域網服務覆蓋主要公共場所。 人文城市建設工程:注重文化傳承,培育特色文化品牌,加強建築風貌管理。建設一批國家曆史文化名城、中國曆史文化名鎮和名村。 海綿城市建設工程:提高城市在適應環境變化和應對自然災害等方麵的彈性,下雨時吸水、蓄水、滲水、淨水,需要時將蓄存的水釋放利用。支持鎮江開展國家海綿城市試點,推動南京江北新區等海綿城市建設。 城市地下管網改造和綜合管廊建設行動計劃:以城市新區、各類園區、成片開發區域為重點,結合舊城更新和地下空間開發等,開工建設幹線、支線綜合管廊。實施城市供水、汙水、雨水、燃氣、供熱等地下管網改造。 |
健全城鄉發展一體化體製機製。堅持工業反哺農業、城市支持農村,統籌推進城鄉規劃、產業發展、基礎設施、公共服務、就業社保和社會治理“六個一體化”,促進城鄉協調發展和共同繁榮。切實維護農村居住、生產、生態、文化等多種特色功能,充分彰顯田園風光、鄉村風情和鄉土風韻。建立統一的城鄉要素市場,促進建設用地、科技服務、金融保險、人力資源等要素合理配置。把社會事業發展重點放在農村和接納農業轉移人口較多的城鎮,持續加大城市優質公共服務向農村覆蓋廣度,實現水電路氣等各類設施城鄉聯網、普惠共享。借鑒城市社區治理模式,建立新型村級治理平台,創新農村基礎設施和公共服務設施決策、投入、建設、運行管護機製。鼓勵各類社會資本投向農村,支持企業和社會組織在農村興辦各類事業,引導科技人員、大中專畢業生以及其他城市投資者到農村創業,促進農村經濟繁榮和業態轉型。深入推進蘇州國家級城鄉發展一體化綜合改革試點。
第四節 全麵開展國家新型城鎮化綜合試點
堅持因地製宜、分類指導,統籌兼顧、重點突破,以省轄市和部分具備條件的縣(市)、鎮(鄉)為試點主體,探索完善新型城鎮化和城鄉發展一體化健康持續發展的有效路徑。突出試點重點,認真落實建立農業轉移人口市民化成本分擔機製、建立多元化可持續的城鎮化投融資機製、建立行政管理創新和行政成本降低的新型城市行政管理模式等基本任務,力爭早日形成可複製、可推廣的經驗成果。結合省情實際,積極推動新型城鎮化標準體係、城鄉土地管理、城鄉發展一體化、產城融合等領域的改革創新,努力打造具有关键词1特色的亮點品牌。建立健全試點動態調整和年度評估考核機製,強化配套政策集成創新,到2020年,全麵完成國家賦予的各項試點目標任務。
第十六章 在更高層次上推進區域協調發展
全麵融入國家區域發展總體布局,統籌實施蘇南、蘇中、蘇北地區和沿滬寧線、沿江、沿海、沿東隴海線經濟帶戰略組合,推進沿運河地區加快發展,培育區域經濟增長點和增長極,構建更加科學合理的生產力布局。
第一節 優化區域發展格局
推動沿線地區特色發展。進一步突出沿滬寧線、沿江、沿海、沿東隴海線經濟帶及沿運河地區戰略地位,強化整體開發,拓展輻射範圍,增強在大融合、大開放下集聚要素和配置資源的能力。
——加快沿滬寧線和沿江地區轉型升級。進一步提升全方位開放水平,建設具有較強國際影響力的自主創新高地、先進製造業集聚區和我國服務貿易對外開放的先導區,重點提升沿滬寧線高新技術產業集聚發展水平。推進跨江融合發展,深化江陰-靖江等共建園區創新合作,支持淮安參與寧鎮揚同城化建設,拓展由南向北的縱深帶動效應,鞏固提升沿江地區在長江經濟帶建設中的重要地位。
——在更高起點推動沿海地區科學發展。製定實施新一輪支持沿海發展重大舉措,打造“一帶一路”建設先行基地、江海聯動發展基地、開放合作門戶基地,成為我國東部地區重要的經濟增長極。推進港口、產業和城鎮融合發展,建設以區域中心城市為支撐、以沿海綜合交通通道為紐帶、以近海臨港城鎮為節點的新興城鎮化地區。圍繞“優江拓海”,發展特色海洋經濟。統籌資源開發與保護,全麵提高沿海灘塗開發的規模效應和產出水平。支持淮安、泰州、宿遷融入沿海開發戰略布局。
——提升沿東隴海線地區發展水平。強化連雲港、徐州新亞歐大陸橋經濟走廊東方起始區域重要節點城市的支撐作用,全方位拓展與中亞、歐洲經貿往來,構建多式聯運國際物流體係,打造亞歐國際陸橋物流大通道。立足區位優勢和資源稟賦,提升市區、港區和沿線縣城鎮及重點中心鎮的產業人口集聚能力。支持宿遷、鹽城、淮安全麵參與沿東隴海線經濟帶建設。
——統籌謀劃沿運河地區發展。積極對接蘇南現代化建設和沿海開發戰略實施,充分彰顯運河文化底蘊和環境景觀特色,突出集約發展、綠色發展,協調推進文化遺產保護、生態建設、旅遊開發和農業現代化。以京滬高速、運河、鐵路三條水陸交通通道為依托,培育一批特色鮮明的現代中小城市,成為我省新型城鎮化發展的潛力區域。
強化三大區域互動發展。加快南中北區域發展與沿江沿海等發展帶建設良性互動,堅定不移推動蘇南提升、蘇中崛起、蘇北振興。
——以創新引領、轉型升級為重點推進蘇南提升。深入實施蘇南現代化建設示範區規劃,加快提升蘇南國家自主創新示範區建設水平,著力轉換發展動力機製,深度融入國際經濟體係,推動全麵創新成為蘇南地區的最大優勢和突出亮點,率先實現轉型發展。
——以融合發展、特色發展為重點推進蘇中崛起。充分發揮蘇中地區承南啟北、通江達海的區位優勢,健全陸海統籌、跨江融合、江海聯動發展機製,全麵深化綜合配套改革試點,強化與蘇南一體化發展優勢,打造特色產業發展高地,支持蘇中與蘇北結合部經濟相對薄弱地區加快發展,著力提高對全省區域經濟發展的貢獻。
——以四化聯動、開放帶動為重點加快蘇北振興。繼續加大對蘇北地區的政策支持力度,組織實施一批關鍵性工程,優化創新南北共建園區體製機製,強化區域經貿合作聯係,提升開放型經濟發展水平,切實加快新型工業化進程,進一步縮小南北差距,確保如期全麵建成小康社會。
第二節 培育區域經濟新增長點
打造國家級南京江北新區等區域發展新引擎。高起點建設南京江北新區,圍繞“自主創新先導區、新型城鎮化示範區、長三角地區現代產業集聚區、長江經濟帶對外開放合作重要平台”的目標定位,強化創新驅動,完善創新生態,統籌產業轉型升級與新型城鎮化,探索科技協同創新、行政管理、投融資等領域改革,建設具有全球影響力產業科技創新中心的重要基地。加快建設南通通州灣江海聯動開發示範區,推動港產城一體化發展,完善港口集疏運體係,探索陸海統籌發展和江海聯動發展體製機製,打造長江下遊北翼開放合作發展新平台。深入推進連雲港國家東中西合作示範區建設,強化現代化港口的要素集聚功能,加快布局石化等重大臨港產業,深度拓展與中西部地區產業、商務、金融、人才等多領域合作,打造便捷出海通道,建成服務中西部地區對外開放的重要樞紐。支持有條件的地區創建各類綜合配套改革試驗示範區,帶動區域協同發展。
培育區域增長新亮點。積極推動淮河生態經濟帶的規劃建設,統籌實施淮河幹線航道及重要支流航道整治工程,構建科技型、外向型和生態型的特色產業廊道,打造淮河生態經濟帶鹽城出海門戶。加快推進黃河故道綜合治理,創新精準扶貧機製,構建特色農業走廊、綠色生態走廊、曆史文化走廊、旅遊觀光走廊。推進蘇南丘陵地區有序點狀開發,強化生態修複建設、綠色產業集聚和城鄉統籌發展,建設寧杭生態經濟帶。推動徐州等資源型城市、南京和常州等城區老工業區轉型發展,加快產業升級、局場改造和生態治理修複,健全長效發展機製。在沿海地區布局新的區域性中心城市,依托沿東隴海線地區、沿運河地區以及沿寧杭交通通道培育區域次中心城市,增強區域發展支撐保障能力。
第三節 創新區域協調發展體製機製
加快建立統一開放的市場體係,消除地方保護、行業壟斷和不正當競爭行為,營造公平競爭環境,全麵降低製度成本。統籌陸海資源開發利用,進一步擴大主要港口、機場等重大基礎設施開放服務功能,建設以快速交通幹線為主體的區域經濟深度融合發展支撐體係,打通沿海沿江城市與腹地城市的通勤和物流通道。加快合作共建園區組織創新、科技創新和製度創新,形成可持續的產業優勢互補和利益均衡分配機製。建立標準統一、服務均等的基本公共服務體係,推動科技服務、金融服務、產權交易等區域性重大平台共建共享,完善人才交流長效機製。改進單純以地理片區劃分為主要依據的區域政策製定方式,優化整合財政稅收、土地保障、科技創新、環境治理、人才支撐和規劃管理等政策資源,推進區域政策統一規範、銜接協調。加大對宿遷的政策扶持力度,鼓勵其在推進區域協調發展綜合改革試點方麵取得更大突破。支持跨省域城市群、都市圈開展區域協調發展體製機製創新。堅持科學、真情、持續援建,紮實做好援藏、援疆、援�等對口支援工作,確保关键词1援建工作繼續走在全國前列。
第四節 打造長江經濟帶建設先行先導地區
在建設長江經濟帶中發揮引領作用。堅持生態優先、綠色發展,嚴守生態安全底線和生態保護紅線,科學規劃、合理利用岸線資源,嚴格控製和治理水汙染,促進長江生態持續好轉,打造沿江綠色生態廊道和黃金旅遊休閑帶。統籌基礎設施建設和服務功能強化,推進內河航道網、快速交通網和高速信息網疊加互動,率先建成綜合立體交通走廊。依托長江黃金水道,加速推進長江南京以下12.5米深水航道二期工程,提升南京區域性航運物流中心功能,開展沿江港口一體化改革試點,打造長江关键词1南京以下江海聯運港區,推廣應用江海直達標準化船型,強化與上海洋山港、舟山江海聯運服務中心的合作互動,增強長江現代航運服務能力。強化創新驅動,推進產業優化升級、延伸融合和集聚發展,構建產品、服務、園區、城市四位一體的品牌體係。
合力推進長三角區域一體化。密切與上海交流合作,強化與浙江兩翼互動,深化與安徽經濟協作,完善區域合作機製,共同輻射帶動長江中上遊地區發展。以建設長三角世界級城市群為契機,共建現代產業體係和區域協同創新體係,複製推廣上海自貿區經驗。統籌基礎設施網絡和信息網絡建設,重點打造功能清晰、分工明確的港口群和機場群。提升滬蘇大豐產業聯動集聚區、蘇滁工業園區、啟東江海產業園等共建園區發展水平,支持在蘇南丘陵地區建設蘇皖合作示範區,促進區域內產業轉移與合作。推進基本公共服務一體化,促進社會保險關係順暢轉移接續,推動異地就醫聯網結算覆蓋全部參保人群。完善多部門、跨區域環保聯動執法司法機製,開展重點流域跨省界生態補償,共築生態安全格局。
深化與長江中上遊地區合作。堅持市場主導、政府推動、利益共享,引導相關優勢產業和加工製造業環節向中西部地區有序轉移,進一步優化完善產業鏈。積極創建長江經濟帶國家級轉型升級示範開發區,鼓勵省內外開發區、大型企業合作共建園區,支持有條件的長江中上遊城市和企業在我省開發區設立“區中區”“園中園”。開展技術合作、戰略聯盟、外包等非產權合作,拓寬地區間開放互動發展新路徑。
第六篇 提升經濟國際化水平
增創開放型經濟新優勢
第十七章 積極參與“一帶一路”建設
堅持開放發展、互利共贏,積極主動融入國家“一帶一路”建設大格局,全方位拓展開放發展潛力空間,加快形成陸海統籌、東西互濟、麵向全球的開放新格局。
第一節 拓展對外開放新空間
強化“一帶一路”建設對全省開放布局優化和區域協調發展的牽引作用,深化“一帶一路”建設與長江經濟帶、关键词1沿海開發、蘇南現代化示範區建設戰略的互動融合,加快形成多點支撐、多區域聯動、全方位深層次參與的對外開放新格局。充分發揮关键词1地處“一帶一路”重要交匯點的獨特區位優勢,協調推動向東與向西雙向開放,深入發掘與沿線國家和地區的合作潛力,不斷拓展對外開放的廣度和深度,參與打造沿線區域合作的貿易流、產業帶、聯通網和人文圈,建設輻射帶動力強的重要開放門戶。加大西向陸上開放,強化新亞歐大陸橋經濟走廊東方起始區域重要作用,積極參與國際經濟合作走廊建設,推動與沿線國家和地區廣泛合作。繼續擴大向東開放優勢,在更高層次、更寬領域、更大範圍深化與歐美、日韓、東南亞等國家和地區交流合作。
第二節 強化新亞歐大陸橋經濟走廊
重要戰略節點支撐
積極發揮連雲港新亞歐大陸橋經濟走廊東方起點的先導和支撐作用,重點開展與哈薩克斯坦等支點國家的交流合作,加快建設中哈(連雲港)物流合作基地和上合組織(連雲港)國際物流園,共同打造上合組織出海口,積極參與哈薩克斯坦“霍爾果斯-東門”經濟特區建設,支持“一帶一路”連雲港農業國際合作示範區建設,推動“一帶一路”國際安全執法合作,加快建成我省參與“一帶一路”建設的核心區和先導區。強化徐州新亞歐大陸橋經濟走廊東端重要樞紐城市和淮海經濟區中心城市地位,推動與沿線地區基礎設施互聯互通及商貿、物流、旅遊、產業等一體化發展,加快提升對外開放能級和水平。鞏固提升蘇南地區對外開放先行先導優勢,加快建設蘇中蘇北對外開放新高地,著力培育沿海地區開放型經濟新增長極。
第三節 深化與沿線國家和地區全方位交流合作
推動基礎設施互聯互通。重點加強新亞歐大陸橋鐵路通道建設,統籌推動能源、通信、物流基礎設施建設,加快完善與亞太、歐洲聯係的海陸聯運網絡和國際航空運輸網絡,提升與沿線國家基礎設施互聯互通水平,積極開展鐵海等多式聯運,構建亞歐國際陸橋物流大通道。發揮省“一帶一路”基金作用,積極爭取亞洲基礎設施投資銀行和國家絲路基金等融資支持,引導社會資本參與基礎設施建設。支持鐵路口岸開放,推動建立統一的全程運輸協調機製,促進“連新歐”、“蘇滿歐”、南京至中亞、徐州至中亞等國際班列擴量增效。
推動經貿產業合作。加強與沿線國家在優勢產能、農業、海洋經濟、金融保險等領域深化合作,加大煤炭、油氣、金屬礦產等礦產資源勘探開發合作,推動技術標準走出去,拓展新的合作領域,發展具有“一帶一路”特色的貿易新業態,促進與沿線國家貿易暢通。發揮建築大省優勢,以輸出管理、技術等為方向,著力提高境外工程總承包、項目管理總承包能力。加強與沿線國家地方政府間交流合作,加快布局駐外經貿代表機構,推動建設雙邊經貿合作機製和平台,增強開放合作服務能力。引導和支持企業參與“一帶一路”重要經濟走廊、戰略節點和平台建設。
推動人文領域交流合作。加快完善沿線友城布局,建立健全人文交流常態化機製,推動科技、教育、文化、衛生、體育、旅遊、僑務、紅十字會等領域全方位、多層次交流合作。設立“一帶一路”專項獎學金,積極打造“留學关键词1”品牌,全麵開展絲綢之路人文交流。支持南京、揚州、連雲港、蘇州太倉等城市聯合開展海上絲綢之路文化遺產申遺,舉辦中國(連雲港)絲綢之路國際物流博覽會,為深化與沿線國家合作提供載體平台。
第十八章 推動開放型經濟轉型升級
創新外貿發展方式,提升利用外資綜合質量,增強對外投資與擴大出口結合度,營造法治化國際化便利化營商環境,發展更高層次的開放型經濟,努力實現份額不減少、位次不後移、質量有提升,加快培育國際競爭新優勢。
第一節 鞏固提升外貿競爭優勢
優化進出口結構。堅持內外需並重、進出口並重,推動外貿向優質優價、優進優出轉變,促進外貿提質增效升級,加快建設外貿強省。鞏固傳統優勢市場份額,積極開拓新興市場,重點加強與“一帶一路”沿線國家和地區、與我國達成自貿區協定的相關市場對接,促進產品和服務出口。加強出口基地、營銷和售後服務網絡建設,推動傳統產品出口高端化、品牌化,加快培育新的出口主導產業,加大技術密集和服務密集產品出口力度,促進出口產品提檔升級。積極落實國家出口退(免)稅政策,加快加工貿易轉型升級,擴大一般貿易出口規模。實施積極的進口促進戰略,促進我省經濟轉型升級。依托重點口岸和綜合保稅區建設一批進口商品交易中心,支持蘇州工業園區建設國家級進口貿易創新示範區,推動進口貿易創新發展。健全貿易摩擦應對機製,保障企業合法權益。
大力發展服務貿易。加快推動運輸服務、加工服務、信息服務等重點領域服務貿易發展,培育發展文化貿易、技術貿易、中醫藥貿易等新領域,加強自主服務品牌建設,建立健全服務貿易促進體係,著力擴大貿易規模、優化貿易結構。鼓勵發展新型貿易方式,重點發展跨境電子商務、外貿綜合服務企業和市場采購貿易等新型貿易方式,推廣新型外貿經營綜合服務平台,推進海門疊石橋等國家市場采購貿易方式試點,支持蘇州開展貨物狀態分類監管改革,促進內外貿一體化發展。建設蘇南服務外包產業帶、关键词1沿江服務外包示範城市群,支持有條件的地區爭創服務貿易創新示範城市、特色服務出口基地和國家服務外包示範城市。“十三五”期間服務貿易進出口額年均增長10%以上。
第二節 提高利用外資質量和水平
根據國家產業對外開放總體部署,有序開放金融、教育、文化、醫療、旅遊等服務業領域,放開育幼養老、建築設計、會計審計、商貿流通、電子商務等服務業領域,進一步放開一般製造業。重點引進在全球產業鏈、價值鏈處於中高端的產業,注重引進一批龍頭型、旗艦型企業項目,鼓勵外資企業在关键词1設立地區總部及財務中心、研發中心、運營中心等功能性機構,力爭外資總部和區域性功能機構落戶关键词1超過200家。創新利用外資方式,推動引資與引技、引智相結合,支持外資參與公共服務、基礎設施建設,推進外資企業本土化發展,切實提升利用外資的綜合優勢和總體效益。積極引導外資投向蘇中蘇北和沿海地區,支持蘇南地區外資企業優先向省內其他地區轉移。
第三節 營造優良營商環境
推進投資貿易便利化。完善外商投資市場準入製度,全麵實施準入前國民待遇加負麵清單的管理製度,深入推進“一口受理、並聯審批”改革,不斷簡化外資企業準入程序,構建與國際接軌的體製機製。依托海關特殊監管區,積極推進“一線放開、二線管住”等貿易管理製度改革,加快國際貿易“單一窗口”建設,全麵推行口岸管理相關部門“聯合查驗、一次放行”等通關新模式。強化大通關協作機製,加強電子口岸建設,實現口岸管理相關部門信息互換、監管互認、執法互助。加快一體化和無紙化通關改革,加強與“一帶一路”、長江經濟帶沿線地區口岸業務合作。構建開放型經濟綜合服務平台,打造政府、中介機構、企業三位一體的開放型經濟綜合服務體係。
複製推廣自由貿易試驗區經驗。鼓勵各類開發開放平台率先複製國家自由貿易試驗區在政府服務開放職能、促進投資貿易便利、加快金融改革創新、深化區域經濟合作等方麵的改革試點經驗。積極爭取在南京、蘇州、連雲港等地設立國家自由貿易園(港)區。推進昆山深化兩岸產業合作試驗區、蘇州工業園區等開展跨境人民幣創新業務試點,不斷擴大跨境金融創新試點範圍和規模,穩步推進金融開放合作。加強以企業征信體係為基礎的監管信息共享和綜合執法製度建設,建立並完善外商投資事中事後監管體係。
第十九章 加快走出去步伐
深入實施走出去倍增計劃,建立健全對外投資管理服務體係,加快實現由“資本輸入-產品輸出”向“資本輸出-利潤輸入”的開放模式轉變。
第一節 培育壯大境外投資主體
實施本土跨國企業培育工程。深入推進企業國際化,鼓勵行業骨幹企業加快全球生產布局,引導企業建立境外營銷網絡、銷售中心、研發中心等功能性機構,支持企業通過鏈條式轉移、集群式發展、園區化經營等方式走出去,推動企業海外兼並重組,探索組建混合所有製的國際化產業集團。鼓勵行業骨幹企業帶動上下遊企業或同行業企業抱團走出去,推動流通大企業與工業企業、外貿企業與生產企業組建戰略聯盟聯合走出去,支持我省企業與大型央企或境外跨國企業聯合開展境外合作工程項目,共同開拓國際市場。進一步簡化境外投資管理,鼓勵跨國公司參與外匯資金集中運營管理試點,推進境外投資便利化。
提升境外合作園區建設水平。優化境外經貿合作區和產業集聚區布局,重點推動柬埔寨西港特區和埃塞俄比亞東方工業園區加快形成規模產出效應,大力支持印尼雙馬加裏曼丹島農工貿經濟合作區、坦桑尼亞中坦現代農業產業示範園區和韓中鹽城(大邱)產業園建設,積極籌建“霍爾果斯-東門”產業合作園,支持在中亞、中東歐、拉美、非洲等地區創建新的國家級、省級境外經貿合作區,推動建立當地產業體係。支持有實力的跨國經營骨幹企業建設境外經貿合作園區,鼓勵省內開發區與境外經貿合作區、產業集聚區開展合作,探索自主建設與管理,創新境外經貿合作發展新路徑。
第二節 加強國際產能和裝備製造合作
全麵對接“一帶一路”沿線國家和地區及新興市場的建設與發展需求,充分發揮工程機械、軌道交通、新型電力、船舶和海洋工程等重大裝備製造領域和輕紡、石化、冶金、建材等傳統優勢行業的優勢,以企業為主體、境外園區為載體、重大項目為牽引、信息服務為保障,分類有序推進國際產能和裝備製造合作。積極利用國家對外合作平台和境外經貿服務網絡,支持企業參與國際標準製定和認證合作,加強國際產能合作戰略智庫建設,加快構建推進國際產能和裝備製造合作的金融服務平台和促進體係。建設巴西关键词1機械製造產業集聚區,推進與埃塞俄比亞、坦桑尼亞、肯尼亞、尼日利亞等國家或地區開展產能合作試點,著力打造產業轉移與對接合作示範區。
第三節 健全走出去綜合服務體係
加強境外投資的規範和引導,完善重大國別風險防範機製,建立健全財稅、金融、法律、谘詢等綜合服務和政策支持體係,建設走出去綜合服務平台,營造有利於走出去的良好環境。培育一批國際化的設計谘詢、資產評估、信用評級、法律服務等中介機構,為走出去提供服務支持。依托省企業國際化聯席會議製度,形成多方合作的服務機製。探索境外經貿代表機構省市共建、政企共建、省部共建和部門聯建等新模式,健全領事保護機製,完善境外經貿服務網絡,促進境外代表處職能由招商引資向服務走出去轉變,推進境外商會組織建設。建設走出去信息谘詢和綜合服務、商務雲公共服務、海外投資發展服務網等服務平台,支持在蘇州工業園區設立國家級境外投資服務示範平台。建立健全走出去金融支持體係,發展多種形式的境外投資基金,推動金融資本和產業資本聯合走出去。建立走出去風險防控體係,加強境外風險預警與防控,鼓勵發展出口信用保險、海外投資保險等業務,提升企業防範風險能力。
第二十章 提升對外開放載體功能
鞏固提升開放型經濟載體發展優勢,深化體製機製改革,強化創新驅動,放大開放效應,推動特色發展,把開放載體平台建成推進全方位開放、推動創新轉型的先行區、示範區。
第一節 促進開發區轉型升級
推進各類開發區整合優化、功能提升、製度創新,加快實現由主要依靠政策優惠向依靠完善法律和製度體係、構建透明公開規範的發展環境轉變。強化開發區創新平台建設和創新要素集聚,加快集聚和培育高端人才、高端技術、高端產業,充分發揮企業、城市、人才國際化的主陣地作用,成為关键词1先進製造業基地和產業科技創新中心的主要載體。推進蘇州工業園區開展國家開放創新綜合試驗示範,總結推廣成功經驗。以產城融合為導向,完善開發區管理體製,促進開發區與行政區融合發展,推動形態開發與功能開發並重,加快建設現代化新城區。強化開發區動態管理,支持有條件的省級開發區升格為國家級開發區,推進各類省級開發區有序整合、健康發展。
第二節 構建開放合作新載體
加強國際合作園區建設。深入實施國際合作園區共建工程,創新合作路徑和模式,爭取設立一批各具特色、具有示範引領效應的國際合作園區。深化中國與新加坡合作機製,建設中新南京生態科技島、蘇通科技產業園,打造中新合作升級版。落實中韓自由貿易協定,支持中韓鹽城產業園、中韓(無錫)金融科技創新示範區建設,打造韓資集聚發展新高地。支持中以(常州)國際創新園等探索產業技術創新國際合作新模式。爭取在关键词1設立中德智能製造與工業4.0合作應用中心、APEC中小企業創新示範區和信息化促進中心。
推動與港澳台合作平台建設。充分發揮蘇台經貿人文合作緊密的優勢,把海峽兩岸紫金山峰會打造成兩岸產業升級、科技創新以及區域合作的重要示範平台,提升蘇台合作促進周、兩岸產業合作論壇、中國(淮安)台商論壇、台商產業轉型升級峰會等平台的影響力,加快建設昆山深化兩岸產業合作試驗區、南京兩岸產業協同發展和創新試驗區、淮安台資企業產業轉移集聚服務示範區等對台經貿合作載體,加強海峽兩岸農業合作試驗區、台灣農民創業園和海峽兩岸青年創業基地建設,全麵提升蘇台產業、文化、教育、科技、社會等領域合作發展水平。深化蘇港金融、物流、科技服務、文化創意等領域的合作,鼓勵蘇港企業聯合走出去。推動建設蘇澳合作園區。建立蘇、港、澳三地政府高層會晤機製,擴大“蘇港澳青年精英論壇”“关键词1-澳門·葡語國家工商峰會”的影響力。
第三節 推動特殊開放功能區創新發展
推動各類海關特殊監管區域整合為綜合保稅區,加快實現功能優化和監管模式創新。發揮海關特殊監管區密集的優勢,爭取先行試點“保稅集團”監管模式等開放政策。發揮蘇州工業園區綜合保稅區貿易多元化試點示範作用,積極試點跨境電子商務、境內外檢測維修、保稅展示交易等保稅物流和保稅服務新業務,推動貿易多元化、功能多樣化、產業鏈高端化。加強智慧園區、創新型園區、金融創新園區、生態工業園區、特色產業園區、知識產權園區、共建園區、海關特殊監管區等功能型開放園區建設。爭取在南京江北新區等設立海關特殊監管區。
第七篇 深入實施民生幸福工程
共建共享美好生活
第二十一章 千方百計增加居民收入
紮實推進居民收入倍增計劃,切實轉變增收方式,努力實現居民收入增長與經濟增長同步、勞動報酬提高與勞動生產率提高同步,讓人民群眾擁有更滿意、更可靠的收入。
第一節 拓展富民增收渠道
努力提高居民工資性收入。適應經濟轉型升級需要,完善職業技能培訓體係,擴大就業創業規模,實現就業能力和工資水平聯動提升。健全工資水平決定、正常增長和支付保障機製,持續擴大工資集體協商覆蓋麵,完善工資指導線等製度和最低工資增長機製,適時適度調整最低工資標準,重點解決農民工工資支付保障問題,提高技術工人待遇。完善適應機關事業單位特點的工資製度。深化國有企業負責人薪酬製度改革,形成與職工之間合理的工資收入分配關係。
重點提升居民經營性財產性收入。充分發揮創業致富的示範帶動效應,優化創業服務環境,扶持中小微企業發展,實現經營性收入大幅提高。規範健全資本、產權、債券以及房屋租賃等各類市場,豐富拓展租金、股息、紅利等有效投資渠道。有序引導居民參股創辦企業或投資經營項目,穩步推進員工持股、崗位分紅權激勵,提高股權紅利收入。
持續增加農民收入。在加快農業、就業、創業、物業“四業”富民基礎上,通過有序推進農村土地確權、農村各類產權流轉交易和發展村級集體經濟,進一步擴大社區股份合作改革,建立健全征地補償標準動態調整機製,完善被征地農民社會保障製度,賦予農民更加充分、更有保障的財產性收入。整合優化各類涉農專項資金,不斷增加農業投入和對農村的轉移支付。實施新生代農民工職業技能提升計劃,積極開發適應農業轉移人口的就業崗位,增強就業和轉崗能力,提高工資收入。實施百萬農民創業工程,拓展農村一二三產業聯動發展空間,著力增加經營收益。
第二節 合理調整收入分配結構
完善初次分配和再分配機製,精準提低、合理調高、積極擴中,加快形成橄欖型收入分配格局。發揮市場主體作用,完善初次分配機製,堅持勞動、資本、知識、技術、管理等要素按貢獻參與分配,切實提高勞動報酬在初次分配中的比重。強化政府主導作用,健全再分配調節機製,完善以稅收、社會保障、轉移支付等為主要手段的再分配調節功能,全力推進精準扶貧、精準脫貧,鼓勵發展民間捐贈、慈善事業、誌願行動,提高困難群體和經濟薄弱地區居民生活水平。進一步規範收入分配秩序,完善現代支付和收入監測體係,保護合法收入,調節過高收入,規範隱性收入,遏製以權力、行政壟斷等非市場因素獲取收入,取締非法收入,努力縮小城鄉、區域、行業收入分配差距,提高中等收入人群比重。
第二十二章 提升就業和社會保障水平
繼續實施就業優先戰略和更加積極的就業政策,著力提高社會保障和住房保障水平,讓全省人民過上更有保障更有尊嚴的幸福生活。
第一節 實現更加穩定更有質量的就業
大力促進就業創業。加強經濟政策與就業政策配套銜接,堅持產業升級和擴大就業規模、調整就業結構聯動推進,創造更多就業崗位。注重發展智力密集型和勞動密集型產業,積極發展現代服務業和新型服務業態,推進農業產業化經營,加強對靈活就業、新就業形態的支持,開發多層次的就業崗位,引導不同知識結構和就業技能人員自主擇業、適崗就業,拓展勞動者就業空間。重點扶持小型微利企業,充分發揮中小企業吸納就業的主渠道作用。鼓勵街道(鄉鎮)、社區(村)提供更多公共管理和社會服務就業崗位。
著力提升就業質量。實施全民創業工程,重點推進大學生、農民、城鎮失業人員、引進人才和留學回國人員創業“四大行動計劃”,支持高校、科研院所等事業單位專業技術人員在職創業、離崗創業,加快生存型創業向發展型創業轉變,支持城鄉勞動者創業50萬人,帶動就業250萬人。構建勞動者終身職業培訓體係,開展就業技能培訓、崗位技能提升培訓,實施不同群體、不同層次的專項培訓項目,加強職業培訓載體建設,促進培訓與就業緊密對接、技能提升與工作改善良性互動,著力解決結構性就業矛盾,培養造就新型技能型勞動者隊伍。開展貧困家庭子女、未升學初高中畢業生、農民工、失業人員和轉崗職工、退役軍人等免費接受職業培訓行動。“十三五”期間職業培訓3000萬人次。
|
專欄11 全民創業工程 創業政策拓展行動:在工商登記、財稅金融、網絡創業等方麵給予扶持。實行創業培(實)訓補貼、一次性創業補貼、創業場地租金補貼、創業擔保貸款貼息、創業帶動就業補貼、失業人員創業就業補貼、社會保險補貼政策。 創業能力提升行動:將創業精神培育和創業教育納入國民教育體係,每年創業培訓10萬人,培訓合格率、培訓後成功創業率分別達90%和50%以上。 創業載體建設行動:省轄市均達到國家創業型城市標準,40%的縣(市)成為創業帶動就業示範城市。新建省級創業示範基地200個,建成留學回國人員創新創業園80家,各類創業載體達到1000家以上。 創業服務優化行動:建設創業雲服務平台,推動公共創業服務全覆蓋,舉辦創業大賽等活動,做好創業企業用工服務,打造“創業关键词1”品牌。 大學生創業引領計劃:遴選扶持2500個大學生優秀創業項目,引領大學生創業7.5萬人。 農村創業富民計劃:扶持農村勞動力創業15萬人。 城鎮失業人員創業促進計劃:扶持城鎮失業人員創業27.5萬人。 留學回國人員創新創業計劃:資助1000名留學回國人員創新創業。 |
統籌重點群體就業。深入實施高校畢業生就業促進和創業引領“兩大計劃”,鼓勵畢業生到城鄉基層、蘇北地區和中小企業就業創業,確保高校畢業生年末總體就業率穩定在90%以上。建立健全城鄉勞動者平等就業製度,推進農村富餘勞動力返鄉創業和有序就地轉移,力爭轉移比例超過75%。加強困難人員就業援助,落實企業社保補貼和崗位補貼等政策,規範公益性崗位開發和管理,確保城鎮零就業家庭和農村零轉移家庭動態為零。統籌做好經濟結構調整中的失業人員再就業和退役軍人就業工作。
健全公共就業創業服務體係。深化人力資源市場體製改革,實行公共服務與經營性服務分離,打造一批知名的人力資源服務品牌。完善城鄉一體的公共就業創業服務網絡,推進標準化、規範化、信息化建設,加快“互聯網+”與就業服務融合,創新服務方式,提升服務效率和質量。推進基層公共就業服務內容項目化、目錄化和標準化。完善就業失業統計指標體係。積極構建和諧勞動關係,完善勞動者權益保障、勞動關係協調和矛盾調處機製,深入開展和諧勞動關係創建活動,提高中小微企業以及農民工、勞務派遣工等群體的勞動合同簽訂率,完善勞動人事爭議調解仲裁製度,加強勞動保障監察執法,暢通維權綠色通道,依法維護勞動者和企業合法權益。
第二節 建立更加公平更可持續的社會保障製度
完善社會保障製度。深化基本養老保險製度改革,完善職工養老保險個人賬戶製度,提升城鄉居民基本養老保險製度一體化水平。完善全民醫保體係,整合城鎮居民基本醫療保險和新型農村合作醫療,完善城鄉居民大病保險製度,將生育保險和基本醫療保險合並實施。落實企業職工養老保險基礎養老金全國統籌要求,強化醫療、失業、工傷、生育保險市級統籌,逐步實現大病保險市級統籌。適當降低社會保險費率。堅持精算平衡,完善籌資機製,擴大籌資渠道,劃撥部分國有資本充實社保基金,探索社保基金保值增值措施,實現長期平穩運行。健全社會保險基金監督體係。
推進社會保障全民覆蓋。全麵實施全民參保計劃,重點推進靈活就業人員、新就業形態從業人員、社會組織從業人員、農民工等群體納入相應的社會保障體係,著力推進被征地農民剛性進保,基本實現法定人員全覆蓋。積極推動建築等高風險企業職工參加工傷保險,繼續通過政府補貼、公益捐助、慈善幫扶等方式,幫助重點優撫對象、殘疾人和各類困難群體參保。適應人口流動趨勢,以基本養老保險和基本醫療保險為重點,健全城鄉銜接和區域轉接機製。加強信息化建設,提升參保人員異地轉移、異地就醫、異地退管等業務辦理水平,拓展社會保障卡應用,持卡率達90%以上。
|
專欄12 全民參保計劃 全民參保登記計劃:依法開展社會保險信息登記,建設全民參保登記數據庫。 社會保險參保擴麵行動:加強政策宣傳和執法檢查,建立健全助保機製,實現法定人員應保盡保。 金保二期工程:建立省集中的社會保障卡基礎數據庫和業務資源信息庫,打造一體化的人社業務係統平台、公共服務平台、決策指揮平台、數據中心平台。 社保服務能力提升工程:完善“15分鍾人社基本公共服務圈”,60%的地區實現社會保險“一窗式”經辦,建成社會保險服務標準化先行城市20個。 |
健全社會救助優撫體係。統籌社會保險與社會救助製度,構建以最低生活保障、特困人員供養、受災人員救助為基本,醫療、教育、住房、就業救助和臨時救助等專項救助銜接配套的社會救助體係,建立健全“救急難”工作機製。支持有條件地區探索低保標準與人均消費支出掛鉤,推動蘇南以市為單位、蘇中蘇北以縣為單位全麵實現城鄉最低生活保障一體化,加強各項社會救助製度統籌銜接,切實解決好“支出型”貧困。發揮紅十字會、慈善會、基金會等示範作用,促進慈善事業與社會救助功能互補,完善鼓勵回饋社會、扶貧濟困的稅收政策。統籌推進優撫、扶老、助殘、救孤、濟困等福利事業發展,建設綠色殯葬服務體係,推動福利服務範圍逐步向社會公眾拓展,打造適度普惠型社會福利製度試驗區。增強擁軍優屬意識,健全撫恤補助標準動態調整機製,完善優撫對象醫療、住房等補助保障製度。
第三節 完善住房保障和供應體係
完善住房保障製度。統籌住房發展的經濟功能和社會功能,構建以政府為主提供基本保障、以市場為主滿足多層次需求的住房保障和供應體係。全麵實現廉租住房和公共租賃住房統籌建設、並軌運行,確保城鎮常住人口住房保障應保盡保。大力推進實施貨幣化住房保障,合理確定保障對象和標準規模,完善共有產權模式,優化產權分配和上市利益調節機製。健全規範保障性住房管理、分配和準入退出機製,全麵推進信息共享公開,住房保障管理服務網絡健全率達95%以上。積極推進不動產統一登記。
統籌保障性住房建設和運營。優化保障性安居工程建設,著重通過社會化收儲、發放貨幣補貼、直接收購等方式拓展保障性住房籌集渠道,逐步從實物保障為主向建設和補貼租賃並舉轉變。圍繞促進居民便捷出行和方便生活,合理規劃保障性住房項目選址,完善配套設施,實現工程建設質量和運營服務水平同步提升。鼓勵保障性住房和商品住房混合建設,推動社區融合。科學規劃、分步推進城鎮棚戶區改造,穩步實施城中村改造,加快老舊小區更新提升,提高住宅成品裝修和綠色建造水平,推進物業管理標準化。
第二十三章 推進教育和醫療衛生體係現代化
回應人民關切,順應群眾期盼,紮實推進教育現代化和現代醫療衛生體係建設,全麵提高供給能力和公平共享水平,促進人的全麵發展。
第一節 辦好人民滿意的教育
推進各類教育協調發展。發展優質普惠學前教育,健全政府主導、社會參與、公辦民辦並舉的辦園體製,擴大公辦園和普惠性民辦園覆蓋麵,實現適齡幼兒就近入園。加快義務教育優質均衡發展,合理調整義務教育學校布局,消除大班額現象。促進普通高中教育特色多樣發展,不斷擴大優質資源總量。創新發展職業教育,統籌推進校企、產教深度融合,不斷增強職業教育與產業結構的契合性,保持職業教育與普通教育規模大體相當,支持常州建設國家現代職業教育示範區。推動高等教育分類發展,支持一流大學、高水平大學、特色大學和一流學科建設,鼓勵具備條件的普通本科高校向應用型轉變,增強科技創新能力和服務發展能力。完善終身教育體係,發揮关键词1終身教育學分銀行對公民學習結果確認、存儲、轉換等功能,探索建立終身個人學習檔案,進一步提升主要勞動年齡人口平均受教育年限。
大力促進教育公平。實施義務教育標準化建設工程,引導優質教育資源配置更多投向農村,建立健全城鄉校長教師交流激勵保障的長效機製。統籌配置全省高等教育資源,支持蘇北地區高校發展,推動創建淮安大學等。率先對建檔立卡的家庭經濟困難學生實施普通高中免除學雜費,逐步推進中等職業教育免除學雜費。保障殘疾兒童少年、留守兒童少年、外來務工隨遷子女平等受教育權利,普及殘疾兒童少年15年免費基礎教育。完善扶貧助學體係,確保不讓一名學生因貧失學輟學。
提高教育質量。全麵實施素質教育,落實立德樹人根本任務,著力提高學生道德品質、身體素質和美學修養,增強社會責任感、創新精神和實踐能力。實施卓越教師培養計劃和高層次人才培養引進工程,完善分配、激勵和保障製度,打造師德高、師風好的優秀師資隊伍。統籌國際優質教育資源引進和关键词1教育品牌輸出,建成一批中外合作高水平示範性辦學機構和項目。推動信息技術與教育教學深度融合,推進慕課(MOOC)與傳統教學良性互動,努力擴大優質教育資源覆蓋麵。
深化教育綜合改革。創新人才培養模式,優化人才培養結構,改革考試招生製度,推進招生和考試相對分離,推行初高中學業水平考試和綜合素質評價。促進職業教育和普通教育銜接互通。繼續推進公辦學校多形式辦學,鼓勵發展教育集團和教育共同體,促進民辦教育健康發展。深化教育管理改革,建立現代學校製度,落實學校辦學自主權。完善教育督導,加強社會監督。
|
專欄13 教育現代化建設重點工程 教育現代化示範區建設工程:加大蘇南五市教育現代化連片示範區建設力度,加快南通、連雲港和一批縣級教育現代化示範區建設。 義務教育標準化建設工程:統一城鄉辦學標準、師資編製標準、裝備配置標準,到2018年,所有義務教育學校達到標準化學校辦學標準。 現代職業教育體係建設工程:建成100所左右的現代化示範性中等職業學校,200個校企合作示範組合,300個左右的中等職業現代化實訓基地。 一流大學與特色大學建設工程:實施高校優勢學科建設、品牌專業建設和研究生創新培養計劃,建好50個左右高校協同創新中心,力爭全省有1-2所高校進入世界前200名。 終身教育體係完善工程:開展社會教育的普通高校和職業院校超過80%,學習型組織和社區較為普及,示範性農村社區和教育中心超過80%。 教育人才隊伍建設工程:啟動鄉村教師支持計劃,實施关键词1人民教育家培養工程、職業院校教師素質提高計劃二期工程、高校教師“青藍工程”、关键词1特聘教授計劃和教師海外研修計劃。 教育對外開放提升工程:推進高校中外合作辦學高水平示範性建設,實施留學关键词1行動計劃和國際化拔尖創新人才培養計劃,推動关键词1教育品牌境外輸出。 教育信息化建設工程:全麵建成教育現代化教育信息化公共服務係統,實現教育全過程信息化。 |
第二節 建設“健康关键词1”
深化醫藥衛生體製改革。全麵推進醫藥衛生體製改革省級試點,加強醫療、醫保、醫藥聯動,建成覆蓋城鄉的基本醫療衛生製度和現代醫療衛生體係框架,基本實現全民健康公平和病有所醫。深化公立醫院綜合改革,堅持公益屬性,破除逐利機製,探索建立現代醫院管理製度,構建符合醫療衛生行業特點的人事薪酬製度。加強醫療質量監管,構建和諧醫患關係。支持社會力量辦醫,推進非營利性社會辦醫療機構和公立醫療機構同等待遇。
提升公共衛生計生服務水平。有序拓展城鄉居民免費基本公共衛生服務內容,建立與經濟發展水平相適應的衛生計生服務經費保障機製,“十三五”末人均基本公共衛生服務經費最低標準高於國家規定水平。推進計劃生育基本公共服務標準化,為育齡群眾提供免費優質的生殖健康服務。加強疾病預防控製、衛生監督、婦幼健康、精神衛生、采供血和院前急救等專業公共衛生機構建設,強化艾滋病、血吸蟲病、結核病等重點傳染病及重大地方病防治,增加艾滋病防治等特殊藥物免費供給。完善突發公共衛生事件應急機製。
加強醫療衛生服務能力建設。優化各級各類醫療衛生機構布局,推進專業公共衛生機構、基層醫療衛生機構和醫院分工協作,引導形成基層首診、雙向轉診、急慢分治、上下聯動的就醫秩序,力爭縣域內就診率達到90%。實施科技和人才強衛工程,重點建設一流醫院、一流專科、一流醫師隊伍。開展醫師多點執業和智慧醫療建設,推動每個家庭擁有一名合格的家庭醫生,每個居民擁有一份動態管理的電子健康檔案和一張功能完善的健康卡,持續獲得便捷優質的生命全過程服務。促進中醫藥傳承與發展,支持中醫藥在防治疾病、保障健康中發揮更大作用。
構建現代藥品供應保障體係。鞏固完善基本藥物製度,適時調整基本藥物配備使用政策,促進二級以上醫療機構優先配備使用基本藥物。健全省級短缺藥品儲備製度和廉價、短缺藥品供應保障機製,扶持基本藥物生產企業發展。完善藥品和醫用耗材集中采購機製,提高醫療衛生機構集中采購參與度。規範藥品生產流通秩序,發展藥品現代物流和連鎖經營,保障藥品供應及時。
強化健康管理與促進。統籌推進健康管理、健康保險、康體融合及相關服務,強化對嚴重威脅人民健康的傳染病、慢性病、地方病、職業病等監測和預防控製,支持既有醫療機構向前端延伸提供疾病預防和保健服務,吸引優質國際醫療康體機構落戶关键词1。培育壯大醫療器械、保健用品、保健食品、健身產品等健康產業,支持泰州建設長江經濟帶大健康產業集聚發展示範城市,推進南京國際健康服務社區、西太湖國際醫療旅遊先行區等建設。廣泛傳播健康知識,鞏固發展衛生創建成果,倡導健康行為習慣和生活方式,提高居民自我保健和自救互救能力。
加快體育強省建設。深入實施全民健身計劃,夯實學校體育基礎,積極發展青少年體育,提高競技體育水平,開展形式多樣的群眾性體育活動。建立健全公共體育服務體係,推動公共體育場館低收費或免費開放。鼓勵社會力量發展體育產業,培育一批群眾喜愛的健身消費產品和項目活動品牌。到2020年,國民體質合格率達到93%以上。
|
專欄14 “健康关键词1”行動計劃 衛生強基工程:完善城鄉基層“15分鍾健康服務圈”,50%的政府辦鄉鎮衛生院、10%的村衛生室達到省級示範標準;加強縣級公立醫療機構標準化建設,重點提升兒童、婦產、重症醫學、康複、精神病等醫療服務水平;繼續實施基層衛生人才“百千萬”提升計劃,加強農村訂單定向醫學生免費培養,推進以全科醫師為重點的住院醫師規範化培訓,確保每個鄉鎮醫院配備全科醫生。 智慧健康服務工程:升級拓展省、市、縣三級健康信息平台功能,統籌建立“一網五庫”,發展遠程醫療、網絡診療和健康谘詢,推進電子健康檔案、電子病曆係統應用,實現居民健康信息和檢查檢驗結果等信息共享。 全民健康素養促進行動:開展城鄉居民健康素養幹預及監測;全麵推開鄉村醫生簽約服務試點,啟動城市家庭醫生服務模式創新試點,重點人群簽約率達到50%;強化出生缺陷幹預,減少殘疾新生兒出生率;加強公共場所和全民控煙;促進中醫醫療資源進入養老機構、社區和居民家庭。 全民健身計劃:完善省、市、縣三級國民體質監測網;優化城市社區“10分鍾體育健身圈”,提升農民體育健身工程;加強足球場地、健身步道、體育公園等公共體育設施建設和後備人才培養。 |
第二十四章 強化人口工作
圍繞服務人的需求、實現人的全麵發展,進一步調整完善人口發展戰略和政策體係,促進人口結構優化、分布合理、社會融合和素質提升,切實保障各類群體合法權益。
第一節 促進人口長期均衡發展
完善人口發展戰略。統籌人口信息、規劃、政策與服務管理,強化人口發展基礎研究,建立完善以常住人口為基礎的經濟社會管理工作機製。堅持計劃生育的基本國策,全麵實施一對夫婦可生育兩個孩子政策,加強出生人口性別比綜合治理。構建以增強家庭發展能力為重點的人口政策體係,係統提供生殖健康、婦幼保健、托幼養老等公共服務,完善計劃生育利益導向政策體係,幫扶失獨家庭等計劃生育困難家庭,進一步提高家庭福利。強化人力資源開發,構建學習型社會,提升城鄉人口素質。依據區域主體功能區定位,引導人口自願平穩向城鎮化和工業化重點區域集中集聚。完善社會階層縱向和橫向流動機製。實行以居民身份證號碼為唯一標識、依法記錄、查詢和評估人口相關信息製度,建設完善人口基礎信息數據庫,建立人口綜合信息應用係統。
創新人口服務管理。全麵實施流動人口居住證製度,推動人口服務管理工作重心下移,構建社區流動人口社會融合服務平台,推進蘇州、無錫開展流動人口社會融合國家示範試點,支持南京、蘇州、無錫等市開展流動人口基本公共衛生計生服務均等化國家試點。依托中小學、村委會和農村社區,建立健全農村留守兒童、留守婦女、留守老人關愛服務體係。分類實行並不斷完善社區服刑人員、刑滿釋放人員、重點青少年、嚴重精神障礙患者、吸毒人員和艾滋病高危人群等特殊人群服務管理政策,建立健全政府、社會、家庭三位一體的社會關懷幫扶體係。
第二節 積極應對人口老齡化
擴大養老服務供給。強化居家養老基礎性地位,大力推進城鄉社區居家養老服務中心建設,培育發展居家養老服務組織,拓展虛擬養老院、托老所、老年助餐點、社區日間照料中心、老年活動中心等服務功能,推動老年人就近就地享受優質養老服務。發揮公辦養老機構對城鄉各類困難老年人托底保障作用,依托農村五保供養服務機構發展區域性養老服務中心。發揮社會力量主體作用,全麵放開養老服務市場,采取公建民營、民建公助、購買服務等多種方式,建設一批具有知名品牌和較強競爭力的養老機構。優化養老床位結構,護理型床位占養老床位總數提高到50%以上。完善養老服務教育培訓製度,提高專業護理水平。
統籌發展養老服務事業和產業。弘揚敬老、養老、助老社會風尚,完善尊老金製度,健全老年人優待和保障服務體係。發展養老產業,推動養老服務機構和相關行業拓展提供精神慰藉、健康服務、文化體育、法律援助等老齡服務,提高老年人生活質量。促進醫療衛生與養老服務融合發展,引導有條件的養老機構設置醫療機構或就近與醫療機構開展合作,鼓勵基層醫師與有意願的老年家庭建立契約服務關係,構建養老、醫護、康複、臨終關懷服務相互銜接模式。以現代信息技術為基礎,提高養老服務智能化水平。開展公共設施適老化改造和老齡安居保障,率先建成一批適老住區。探索建立長期護理保險製度,發展新型養老保險產品。支持南京、無錫等地開展國家養老服務業綜合改革試點。
創新老齡化應對舉措。進一步提高勞動力素質、勞動參與率和勞動生產率,有效增加勞動力供給。落實漸進式延遲退休年齡政策,開發與老年人身體素質、文化技能相匹配的再就業崗位,繼續發揮老年人力資源作用。鼓勵老年人參與社區服務和社會事務,提高社會貢獻。
第三節 保障重點人群合法權益
切實加強婦女、兒童、殘疾人等社會群體權益保護,保障其生存與發展權益,公平參與並更多分享發展成果。堅持男女平等的基本國策,反對各種形式的性別歧視,保障婦女平等獲得就學、就業、婚姻財產和參與社會事務等權利,加強婦女衛生保健、扶貧減貧、勞動保護、法律援助、大病救助等工作。堅持兒童優先原則,依法保障兒童各項權益,加強家庭監護的指導監督,落實困境兒童分類救助保護製度,強化心理健康引導,促進學校教育、家庭教(養)育、社會(社區)教育的融合互動,保障兒童安全健康成長。嚴厲打擊拐賣婦女兒童、暴力侵害婦女、棄嬰等違法犯罪行為。完善困難殘疾人生活補貼和重度殘疾人護理補貼製度,強化殘疾人職業技能培訓,提高自我發展能力。
第二十五章 推進基本公共服務均等化
強化民生事業各領域的協調發展和製度對接,全麵提升優質公共服務產品供給能力、覆蓋水平和使用效率,加快建立城鄉一體、區域銜接的基本公共服務體係,打造城鄉居民普惠便捷優質生活圈。
第一節 明確基本公共服務範圍和標準
堅持普惠性、保基本、均等化、可持續方向,優先保障公共教育、勞動就業、社會保障、醫療衛生、人口計生、住房保障、健康養老、文化體育以及公共安全、公共交通、生態環境、公共法律服務等領域基本公共服務供給,建立基本公共服務清單。適時提高基本公共服務體係建設標準,增加服務項目內容,合理引導預期。拓展基本公共服務供給範圍,以居住證為依據,推動按常住人口實現基本公共服務均等化全覆蓋。加強城鄉區域基本公共服務相關製度和規則對接,合理提升統籌層次,在重點領域逐步實現全省標準統一。
第二節 提升基本公共服務保障能力
優化設施布局。打破行業分割和地區界限,以人口規模結構分布和流動趨勢為依據,科學確定各類公共服務設施服務半徑和覆蓋人群,實現共建共享、布局優化、普惠可及。支持公共資源配置優先向農村地區、貧困地區、革命老區傾斜,促進城鄉區域基本公共服務均衡發展。推動中小城市、縣城和重點中心鎮加強公共服務設施布局,引導優質教育和醫療機構在新城新區設立分支機構,增強人口集聚能力。整合基層基本公共服務資源和功能,創新服務模式和服務業態,建立一站式綜合服務中心。加快統一的公共服務信息係統建設,提高管理效率。
完善運行機製。強化政府基本公共服務供給主體責任,統籌確定並動態調整民生各領域財政支出安排。建立與經濟發展和財力狀況相適應的基本公共服務財政支出保障機製,合理降低個人承擔的服務費用。科學劃分各級政府基本公共服務事權與支出責任,繼續加大財力下傾,強化市、縣政府對本地基本公共服務提供和監管責任。發揮省級轉移支付作用,形成省域內待遇趨同的調節機製。提高國有資本經營收益上繳財政比例,更多用於基本公共服務體係建設。政府不再承辦可以直接通過購買提供的服務,製定購買公共服務清單。采取特許經營、合同委托、服務外包、戰略合作等多種方式拓展社會力量參與渠道,大力發展誌願服務,形成政府主導、市場引導、社會廣泛參與的多元供給體係。完善基本公共服務監督問責機製。
第二十六章 提高扶貧開發水平
實施脫貧致富奔小康工程,全麵落實精準扶貧精準脫貧,強化整體幫扶和連片開發,統籌內源扶貧和製度保障,到2020年,低收入人口人均年純收入達到6000元以上,確保全省人民共同邁入全麵小康社會。
第一節 實施精準扶貧精準脫貧
全麵實現貧困人口脫貧。完善相對貧困人口認定納入機製,以全省鄉村人口中6%最低收入人口、行政村中6%發展能力最薄弱的村為重點幫扶對象,進一步提高幫扶標準,健全建檔立卡機製,實行分類登記、信息化動態管理。拓展“五方掛鉤”幫扶機製內涵,完善派駐工作隊和駐村“第一書記”製度,對低收入農戶繼續強化黨員幹部和能人大戶結對幫扶製度,對經濟薄弱村繼續完善黨政和部門負責人掛鉤聯係製度,實行新一輪低收入農戶結對幫扶全覆蓋。堅持因戶施策、因人製宜,對有勞動能力的支持發展特色產業和就業創業,對喪失勞動能力的實施兜底性保障政策,對因病致貧的提供醫療救助保障。
突出重點片區扶貧攻堅。對重點片區實施整體幫扶、連片開發,形成“6+2”的重點片區幫扶格局。新設“豐縣湖西老區”“漣沭泗結合部”兩個片區,相應調整西南崗、成子湖、石梁河、灌溉總渠以北地區四個片區範圍,繼續加強對黃橋、茅山革命老區幫扶力度,實施富民強村三年行動計劃,重點加大基礎設施、民生改善、產業發展項目扶持力度,全麵改善基本生產生活條件,到“十三五”末,重點片區和革命老區力爭基本公共服務主要領域指標接近全省平均水平,促進建成較高水平的社會主義新農村。支持宿遷市國家扶貧改革試驗區建設。
第二節 完善扶貧開發長效機製
拓展精準扶貧方式。突出產業扶貧,大力發展特色優勢農產品產業、農村電子商務和鄉村旅遊業,鼓勵經濟薄弱地區的農業企業、農民專業合作組織與低收入農戶建立緊密利益聯結機製。推廣資產收益扶貧方式,支持盤活村級集體資源和資產,發展產業經營和物業經營,促進強村富民。加強政策補貼,推進教育強民和技能富民,增強文化素質和就業能力。啟動金融扶貧行動,發揮政策性金融和商業性金融互補作用,引導信貸、保險等金融要素投入經濟薄弱地區,進一步擴大扶貧小額貸款惠及麵。擴大農村大病救助和醫療保險製度覆蓋麵,持續提高農村居民基本養老保險基礎養老金標準,有效減少因病、因殘、因老致貧和返貧現象。實行低保政策和扶貧政策有效銜接,動態調整低保標準,實現應保盡保。探索有利於經濟薄弱地區、低收入農戶的生態環境保護補償機製和資源開發收益分配機製。
深入推進社會扶貧。強化黨政各級各部門幫扶責任,實行黨政一把手負總責,加大責任製考核力度和政策資金支持力度。開展“百企扶百村”行動,推進村企掛鉤,通過合作開發、基地建設、促進就業、公益捐助、扶貧濟困等途徑,幫助經濟薄弱村加快發展步伐。支持紅十字會等群團組織和社會團體、基金會、民辦非企業單位等各類社會組織積極參與扶貧開發,承接政府扶貧項目,開展愛心互助活動,打造優秀扶貧公益品牌。鼓勵公眾通過愛心捐贈、誌願服務、結對幫扶等形式參與扶貧。
第八篇 強化綠色發展導向
建設生態宜居美麗家園
第二十七章 加強生態空間源頭管控
深入實施生態文明建設工程,堅持保護優先、自然恢複為主,落實最嚴格的源頭保護製度,嚴守生態紅線,優化生態空間布局,加強生態保護和修複,保障生態安全,努力提供更多優質生態產品。
第一節 嚴守生態紅線
進一步優化全省生態空間結構,加快構建以長江和洪澤湖-淮河入海水道為橫軸、東部海岸帶和西部湖蕩丘陵為縱軸的“兩縱兩橫”生態屏障和生態安全格局。完善生態紅線管控製度,健全考核評估機製,嚴格保護重要水源、濕地、森林等自然生態資源,動態調整優化、適度增加生態紅線區域,確保生態紅線區域占國土麵積不低於22%。建立海洋生態紅線製度。適當增加城鄉生活空間、生態用地,保護和擴大林地、綠地、水域、濕地等生態空間。
第二節 保護修複自然生態係統
實施生態修複工程。全麵實施山水林田湖自然生態係統保護與修複,有序推進主要生態係統休養生息。大力實施濕地生態修複工程,加快構建全省自然濕地保護網絡體係,支持有條件的區域建設濕地自然保護區和濕地公園,自然濕地保護率力爭達到50%以上。開展重點湖泊生態保護,實施“一湖一策”保護計劃,落實完整性保護要求,爭取國家湖泊生態環境保護試點,切實維護水生態係統安全。加強海洋生態環境保護,修複受損海洋生態係統。積極推進水土保持和小流域生態治理。全麵推進礦山地質環境保護與治理工程,加強地質災害治理。支持有條件的地區設立國家公園,推動建設洪澤湖等生態經濟區和江淮生態大走廊。
加強生物多樣性保護。實施生物多樣性保護戰略與行動計劃,保護典型生態係統、物種、基因和景觀多樣性。建立生物多樣性監測、評估與預警體係以及生物遺傳資源獲取與惠益共享製度,實施野生動植物保護工程,推動珍貴物種遺傳資源保護培育,加強外來入侵物種監管體係建設。加強水生生物資源增殖放流,實施長江江豚保護行動計劃。強化自然保護區規範化建設與管理,提升鹽城珍禽、泗洪洪澤湖、大豐麋鹿等國家級和省級自然保護區建設水平。積極開展森林公園、濕地公園、風景名勝區、郊野公園和水產種質資源保護區建設,支持鹽城珍禽保護區申報世界濕地自然遺產,確保重點區域流域生態多樣性穩步提升。
推動綠色关键词1建設。深入實施生態文明建設林業行動計劃,構建沿海、江、河、湖防護林體係,推進丘陵山地森林植被恢複,重點加強生態環境敏感區域的生態公益林建設,打造綠色生態屏障。加強森林城市、生態園林城市、綠美鄉村、生態景觀廊道建設,促進城鄉綠色宜居。加快珍貴用材林、速生豐產林、木本油料林和優質經濟林基地建設,提高林業綜合效益。加強高標準農田林網建設,逐步推廣優良鄉土樹種造林。加快森林撫育和低效林改造,提高森林質量,增加森林碳匯。“十三五”期間新增造林120萬畝。
第二十八章 促進資源集約高效利用
堅持把節約資源作為保護生態環境的根本之策,加快生產方式、生活方式綠色化轉型,不斷提高資源利用效率,積極應對氣候變化,建設資源節約型社會。
第一節 節約集約利用資源能源
落實最嚴格的耕地保護製度和節約用地製度。嚴守耕地保護紅線,建立完善“責任+激勵、行政+市場”的耕地保護補償激勵機製。實行建設用地總量和強度“雙控”,深入實施節地水平和產出效益“雙提升”行動,建立完善節約集約用地激勵、約束和考核機製。以“空間優化、五量調節、綜合整治”為重點,逐步實施新增建設用地減量化。優化配置土地資源,嚴格控製農村建設用地規模。推進城鄉建設用地增減掛鉤、工礦廢棄地和低效廢棄鹽田複墾利用、村莊建設用地布局調整和城鎮低效用地再開發。鼓勵合理利用地上地下空間,促進建設用地複合利用、立體利用、綜合利用。大力推進綠色礦山建設,提高礦產資源節約和綜合利用水平。到2020年,建設用地地均GDP產出較2015年增長38%,逐步將存量建設用地在土地供應中的比例提高至70%左右。
實施最嚴格的水資源管理製度。推行以水定產、以水定城,強化用水總量控製、用水效率控製、水功能區限製納汙“三條紅線”管理製度,實行水資源消耗總量和強度雙控行動。全麵實行節水管理,推行合同節水管理,實施水效領跑者引領行動,加強高耗水行業節水改造,嚴格取水許可、水資源有償使用等製度,加快建設節水型社會、節水型城市。加強地下水資源保護,推動再生水回用和雨洪資源利用。
全麵推動能源節約。嚴格控製能源和煤炭消費總量,強化煤炭清潔高效利用,探索和建立能源消耗強度與能源消費總量、煤炭消費總量“三控”製度,力爭到2017年全省煤炭消費總量實現負增長。積極開展全民節能行動計劃,實施能效領跑者引領行動,製定實施嚴於國家標準的產業指導目錄和落後產能淘汰標準,健全節能評估審查製度,嚴格控製“兩高一資”行業發展,推行合同能源管理和項目節能量交易,深入推進工業、交通運輸、公共機構等重點領域節能,創建一批國家和省級示範項目、示範單位。深入開展綠色建築行動,實施建築能效提升工程,實行綠色規劃、設計、施工標準,建設常州武進區等國家綠色建築產業集聚示範區和南京河西新城區等綠色生態示範城區。加快推進重大節能環保裝備產品產業化,積極推廣應用節能技術和產品,提升鹽城環保科技城、宜興環保科技工業園等建設水平。到2020年,單位工業增加值能耗比2015年降低18%。
第二節 發展循環經濟低碳經濟
實施循環發展引領計劃。積極構建綠色低碳循環發展產業體係,開展複合型循環發展示範區建設,形成企業循環式生產、行業循環式鏈接、產業循環式組合的大循環體係。以重點汙染物削減和煤炭清潔高效利用為重點,加強電力、鋼鐵、水泥、玻璃、石化和化工等重點行業清潔生產審核。深入開展園區循環化改造,促進園區廢物交換利用、能源資源梯級利用、汙染集中治理,推動省級以上開發區全麵開展循環化改造,推動所有省級以上開發區建成生態工業園區。加快構建覆蓋全社會的資源循環利用體係,加強再生資源和垃圾分類回收體係銜接,推進生產和生活係統循環鏈接。提高固體廢棄物綜合利用水平,推進建築垃圾的資源化利用,以“城市礦產”資源的循環利用為重點,打造一批城市靜脈產業園,建設一批工業廢棄物綜合利用基地。培育一批規模較大的再製造企業,促進再生資源規模化利用、產業化發展,支持張家港建設國家再製造產業示範基地。到2020年,工業固體廢棄物綜合利用率達到95%,城市再生資源回收利用率達到80%。
大力發展低碳經濟。建立能源消費總量和碳排放總量雙控機製,嚴格實施碳強度考核,切實增強適應氣候變化能力,為完成國家減排承諾作出貢獻。完善省市縣溫室氣體清單定期編製機製和應對氣候變化統計核算體係,建成適合省情、與國際國內碳交易市場良性對接的碳排放權交易市場。促進鋼鐵、建材、化工、有色金屬等行業實現碳排放零增長,實施一批低碳產業化試點示範項目,支持優化開發區域率先實現碳排放峰值目標。推進碳捕集利用等低碳技術的研發應用,推動低碳產品認證和廣泛使用,促進低碳技術產業化。積極發展碳資產、碳基金等新興業務,鼓勵發展綠色金融。開展揚中等近零碳排放區域示範試點。
第三節 倡導綠色低碳生活方式
加強生態文化建設,推動資源生態環境國情、省情和綠色生態價值觀教育,培養公民環境意識,推廣綠色消費,推動綠色企業、綠色社區、綠色學校、綠色家庭建設。在生產、流通、倉儲、消費各環節積極推行全麵節約,推動形成綠色消費自覺和勤儉節約的生活方式、社會風尚。推進綠色循環低碳交通運輸業發展,實行公共交通優先,鼓勵自行車等低碳出行。全麵建設低碳社會,重點推進低碳城市、低碳園區建設,提升鎮江等低碳試點城市建設水平,深化中瑞(典)(無錫)生態城低碳技術和產品應用合作。
第二十九章 切實提升環境質量
堅持以提高環境質量為核心,係統推進以大氣、水、土壤為重點的汙染綜合治理,防範和化解環境風險,積極創建國家生態文明試驗區,建設人與自然和諧共生的美麗家園。
第一節 強化主要汙染物減排
完善汙染物排放許可製度,實施更加嚴格的排汙總量控製,擴大汙染物總量控製範圍,加強重點領域汙染減排,積極推動結構性減排,全麵完成國家下達的主要汙染物減排任務。實施工業汙染源全麵達標排放計劃,加強重點工業行業提標改造,大幅減少工業汙染排放。全麵實施燃煤機組超低排放和節能改造,推進燃煤鍋爐達標整治,大幅削減燃煤汙染物排放,2017年所有煤電機組實現達標排放。深入推進電力、鋼鐵、建材等重點行業脫硫脫硝設施改造,開展機動車汙染減排。強化減排設施運營監管,加快推進城市汙水處理設施建設和提標升級改造。到2020年,單位工業增加值二氧化碳排放量降低19%,工業主要汙染物排放量降低10%。
第二節 著力解決突出環境問題
深入實施大氣汙染防治行動計劃。全麵落實國家大氣汙染防治行動計劃和关键词1省大氣汙染防治條例,健全大氣汙染聯防聯控聯治體係,協同推進二氧化硫、氮氧化物、顆粒物、揮發性有機物等多汙染物控製,有效解決細顆粒物(PM2.5)超標等複合型大氣汙染問題。嚴格實施火電、鋼鐵、水泥等重點工業行業廢氣治理提標改造,實施工業煙粉塵、揮發性有機物總量控製。實施機動車和非道路移動源汙染控製工程,加速淘汰老舊車船,推廣新能源汽車、清潔能源船舶等交通運輸裝備,實施油品升級工程。全麵推行“綠色施工”,加強城市揚塵汙染控製。加強秸稈焚燒汙染防控。強化大氣汙染源監測監控,建立重汙染天氣監測預警體係,完善應急響應體係。加強大氣汙染防治關鍵技術研發與示範應用。
全麵實施水汙染防治行動計劃。嚴格落實國家水汙染防治行動計劃和关键词1省水汙染防治工作方案,分流域、分區域、分階段治理江河湖海,探索跨區域、跨流域達標治理新模式,持續改善水環境質量。紮實開展新一輪太湖治理,以氮磷削減為主攻方向,實施鐵腕治汙、精準治太。加強長江入江支流和入江排汙口治理與監管,削減入江汙染物總量。加強淮河流域水汙染防治,建設南水北調、通榆河清水廊道。加強洪澤湖、高郵湖、駱馬湖等大中型湖泊的保護與治理,扭轉富營養化加重趨勢。嚴格陸源汙染控製,加強入海河流和入海排汙口整治,推進海洋清潔養殖,實施海洋環境監測能力和海洋預警預報體係建設工程,保護和改善海洋生態環境,支持南通等地創建國家海洋生態文明建設示範區。嚴格控製地下水采用,積極防治地下水汙染,加強地下水監測,開展地下水汙染修複試點。加強飲用水水源地保護,全過程監管飲用水安全。積極開展國家水生態文明城市試點,推進水美鄉村建設。到2020年,集中式飲用水水源地水質達到或優於Ⅲ類比例高於98%,地下水、近岸海域水質保持穩定。
大力實施土壤汙染防治行動計劃。落實國家土壤汙染防治行動計劃,製定實施关键词1省土壤汙染防治工作方案,開展土壤汙染狀況詳查,強化土壤環境綜合監管,嚴控新增土壤汙染,有效防控土壤汙染風險。優先保護農用地土壤環境,加快開展重點區域土壤汙染綜合治理和修複試點示範。建立土壤環境質量例行監測體係,控製受汙染場地再次開發利用和流轉。到2020年,耕地土壤環境質量達標率不低於89%。
第三節 推進美麗城鄉建設
加強城市宜居環境建設。深入實施以“九整治三規範一提升”為重點的城市環境綜合整治。全麵推進城市黑臭水體整治,增建更多“水清、岸綠、景美”的親水平台,構建健康的城市水生態係統。全麵開展城市生活垃圾分類收集,實現生活垃圾無害化處理設施市縣全覆蓋。完善城市綠地生態係統,優化綠地布局,拓展生態廊道,增加綠化軸帶,建設開放式天然公園,構建“10分鍾公園綠地服務圈”,全麵提升城市形象和環境麵貌。支持鎮江生態新城建設。
加快建設美麗鄉村。全麵推行美麗鄉村建設國家標準,大力實施小城鎮特色培育與環境改善行動、村莊環境改善及美麗鄉村建設行動和覆蓋拉網式農村環境綜合整治試點,建立健全“五有”村莊環境長效管護機製,建設1萬個左右美麗宜居村莊,切實改善農村人居質量。加強農村環境基礎設施建設,完善生活垃圾收運體係,加大村莊生活汙水和河道等水係治理,基本完成農村無害化衛生戶廁改造。加大農村麵源汙染和畜禽養殖汙染防治力度,全麵推進秸稈禁燒禁拋,推進種養業廢棄物資源化綜合利用、無害化處置。
第四節 加強環境風險防控
完善環境風險防控體係,強化重點領域風險預警,推進重點環境風險企業達標改造,健全突發環境事件響應和損害鑒定評估體係,有效防範和遏製重特大汙染事故發生。加強危險廢物、化學品及持久性有機汙染物的環境風險管控,推進危險廢物的規範化管理,開展重金屬重點防控區專項整治。加強核與輻射環境安全監管。利用衛星遙感等技術手段,健全覆蓋所有資源環境要素的監測網絡體係。
第三十章 完善生態文明製度體係
全麵開展國家生態環境保護製度綜合改革試點,健全完善源頭嚴防、過程嚴管、損害賠償、責任追究機製,著力構建係統完整、實施有效的生態文明製度體係。
第一節 強化生態環境保護監管
完善法規標準體係。加快製定修訂排汙許可、土壤環境保護、水資源與河湖保護、濕地保護、環境監測等方麵的法規規章,修訂《关键词1省環境保護條例》《关键词1省海洋環境保護條例》等。製定修訂一批能耗、水耗、用地、汙染排放等方麵的標準,研究製定重點行業大氣、水汙染物地方排放標準,選擇重點地區部分行業執行國家汙染物排放標準特別排放限值。健全建築物、道路、橋梁等建設環境保護、節能減排標準體係。
加強環保執法監管。健全完善環境執法監管長效機製,實行省以下環保機構監測監察執法垂直管理製度。完善多部門聯動執法機製,推進環保行政執法與刑事司法的有效銜接,加強重點領域環境監管,重點解決先汙染後治理、邊汙染邊治理、守法成本高、違法成本低等突出問題。強化汙染源信息管理,全麵推進環境信息公開,建立企業環境信用體係,加大對綠色企業信用支持力度,推動實施長三角地區企業環境信用聯合懲戒。強化輿論和公眾監督,健全環境違法舉報、公益訴訟等公眾參與的程序機製。
第二節 完善生態保護機製
健全生態保護市場化機製。對自然生態空間進行統一確權登記,形成歸屬清晰、保護嚴格、流轉順暢的自然資源資產產權製度,完善自然資源用途管製製度。深化環境資源稅費改革,逐步擴大資源稅征收範圍,探索開展環境稅試點,穩步推進排汙費、汙水處理費改革,逐步擴大揚塵排汙費試點。健全用能權、水權、排汙權、碳排放權初始分配製度,加快建立規範的排汙權、碳排放權等交易平台。建立覆蓋所有固定汙染源的企業排放許可製,全麵實施排汙許可“一證式”管理。加快推進環境汙染第三方治理,積極鼓勵引導社會資本參與生態保護建設。推行環境汙染責任強製保險製度。
落實生態保護補償機製。堅持誰受益、誰補償原則,完善資源有償使用製度和生態補償機製,科學界定各方權利義務,加快形成生態損害者賠償、受益者付費、保護者得到合理補償的運行機製。完善轉移支付製度,加大對重點生態功能區、生態紅線區域的轉移支付力度。引導生態受益地區與保護地區之間、流域上下遊之間不斷創新補償方式,建立健全地區間橫向生態保護補償機製。完善生態保護成效與資金分配掛鉤機製,探索建立獨立公正的生態環境損害評估與補償製度。鼓勵有條件的地區積極探索多元化生態補償機製。
第三節 健全生態文明績效評價和問責機製
嚴守環境質量底線,製定和實施體現生態文明建設要求的評價體係、考核機製和激勵辦法。健全幹部政績考核體係,完善綠色發展評估製度,分類實行差別化考核製度,對限製開發區域和生態敏感區探索取消GDP考核。逐步開展領導幹部自然資源資產離任審計,探索建立領導幹部任期生態文明建設責任製、生態環境損害責任追究製,建立健全環境汙染責任終身追究製度和環境損害賠償製度。
第九篇 建設文化強省
顯著提高公民文明素質和社會文明程度
第三十一章 構築思想文化建設高地和道德風尚建設高地
堅持社會主義核心價值觀引領,實施文化建設工程,大力發展先進思想文化,傳承和創新優秀傳統文化,培育健康向上的網絡文化,促進物質文明與精神文明協調發展。
第一節 壯大主流思想輿論
深入推進思想理論建設。深化中國特色社會主義和中國夢宣傳教育,大力推進馬克思主義大眾化。加強理論工作“四大平台”建設,積極參與中央馬克思主義理論研究和建設工程,重點建設中國特色社會主義理論體係研究中心及其基地,扶持建設一批高校馬克思主義學院,打造一批報刊台網深度融合的理論媒體陣地,推出一批有深度有創見的理論成果。加快社科強省建設,實施哲學社會科學創新工程,培育一批高水平人文社會科學優勢學科,打造高層次學術交流平台和品牌。推進新型智庫建設,培育專業化高端智庫。
提高主流輿論引領力。牢牢把握正確輿論導向,健全社會輿情引導機製。完善新聞發言人製度,建立信息發布和政策解讀效果評估製度。實施名欄目名節目培育計劃,建設高水平新聞和網絡評論員隊伍。推動傳統媒體和新興媒體融合發展,加快“荔枝雲”平台等媒體數字化建設,重點打造“交匯點”移動客戶端等新型主流媒體。加強網上思想文化陣地建設,實施網絡內容建設工程,發展積極向上的網絡文化。建設新媒體傳播矩陣,提升政務新媒體發展水平,做好代表性人士的團結引導工作,培育唱響主流聲音的“意見領袖”。
第二節 培育和踐行社會主義核心價值觀
深入宣傳闡釋社會主義核心價值觀,全麵覆蓋各類媒體、公共空間、宣傳文化陣地和人群,創新開展公益廣告宣傳,拓展網上傳播平台,用好各類文藝作品和群眾性文藝活動載體。大力弘揚民族精神、時代精神和“三創三先”新時期关键词1精神,廣泛倡導科學精神,增強公民的國家意識、法治意識、社會責任意識,提升全社會精神追求。選樹道德模範、時代楷模、“最美人物”、“優秀建設者”和身邊好人,推動領導幹部、知識分子、企業家、公眾人物發揮示範帶動作用。紮實推進未成年人思想道德建設,深化拓展“八禮四儀”養成和心理健康教育。健全完善誌願服務常態長效機製,深入開展“文明关键词1”誌願服務行動,注冊誌願者占城鎮人口比例達到15%以上。深化文明城市、文明村鎮、文明行業、文明單位、文明家庭和“关键词1最美鄉村”創建。圍繞“愛、敬、誠、善”主題,加強社會公德、職業道德、家庭美德、個人品德教育,推動道德講堂創新發展,實施網德建設工程,開展網絡公益活動。深化道德領域突出問題專項治理。有效傳導正確價值取向,推動相關道德問題立法,探索建立重大公共政策道德含量評估機製。加強國防教育,增強全民國防觀念。
|
專欄15 道德風尚高地建設行動 公民道德培育行動、社會誠信建設行動、誌願服務普及行動、未成年人思想道德建設提升行動、文明創建提升行動、網絡文明建設行動、政策法規保障行動。 |
第三節 傳承和發展優秀傳統文化
加強優秀傳統文化宣傳普及,在國民教育中增加優秀傳統文化課程內容,廣泛開展文化傳承活動,推動優秀傳統文化創造性轉化、創新性發展。健全文化遺產保護傳承體係,實施文化遺產搶救保護、記憶傳習、傳播解讀、展示服務等工程,加強傳統村落、曆史街區、國家考古遺址公園、曆史地名等保護建設,推進江南水鄉古鎮、中國明清城牆、海上絲綢之路聯合申遺,支持無錫惠山古祠堂群申遺,合理利用曆史文化遺產資源。深入實施关键词1地方戲曲保護扶持計劃,重點扶持京劇、昆劇院團發展,強化優秀傳統藝術的普及推廣。實施关键词1文脈整理和研究工程、紅色文化傳揚工程,加強近現代史、黨史國史和地方史誌等愛國主義教育理論研究,建設一批愛國主義教育基地網上展館和曆史文化研究基地,推動愛國主義教育儀式化、製度化,重點打造“周恩來精神”“雨花英烈精神”等紅色文化品牌。
第三十二章 提高文化事業和文化產業發展水平
統籌推進文化事業全麵繁榮、文化產業優質發展,推動多出優秀作品和優秀人才,深化文化體製改革和文化開放,顯著提升文化發展水平。
第一節 完善公共文化服務體係
推進基本公共文化服務標準化和均等化。健全基本公共文化服務保障標準、設施建設管理服務標準、機構考核評估標準。合理規劃布局城鄉公共文化設施,加強城市社區和農村文化設施建設。統籌建設集多種功能於一體的基層綜合性文化服務中心,大力實施基層文化館(站)服務效能提升計劃、農家書屋和農村電影放映提升工程、廣播電視無線數字化工程,加快應急廣播體係建設。開展文化服務“一卡通”等服務,擴大公共文化設施免費開放範圍。到2020年,公共文化服務標準化和均等化程度達到85%以上,公共文化資源利用效率和綜合效益達到90%以上。
豐富公共文化產品和服務供給。深入開展文化科技衛生“三下鄉”、高雅藝術進校園進社區、送書送戲送展覽下基層、公共文化巡展巡講巡演等公益文化活動,推進社區文化、校園文化、企業文化、家庭文化建設,引導廣場文化活動健康有序發展。加快推進“書香关键词1”建設,居民綜合閱讀率達到90%以上。實施全民藝術普及計劃,廣泛開展普及性文化藝術教育活動。推進公共文化數字化,建設公共數字圖書館、博物館、文化館、美術館、檔案館和數字農家書屋,打造新聞出版廣播影視數字化服務和管理平台。繁榮發展檔案事業。
|
專欄16 文化民生建設重點工程 文化暢通工程:推動智慧文化建設,在源頭上建好公共文化服務的起始一公裏,在終端上打通公共文化服務的最後一公裏。 精準惠民工程:有序推行文化惠民卡,開展互動式、菜單式、訂單式服務。 人才基地建設工程:支持省文化館培訓文化普及人才、省戲校培訓藝術專業人才。 文化設施建設工程:推進建設关键词1文化館新館、关键词1戲校新校區、关键词1文學館、关键词1名人館、关键词1省演藝排練中心、南京圖書館儲備書庫、关键词1現代傳媒職業技術學院等。 |
創新公共文化服務運行機製。建立公共文化服務政府采購和資助目錄,加大政府購買力度,鼓勵社會力量通過多種方式參與公共文化服務體係建設,探索開展公共文化設施社會化運營。將公共文化服務納入基層社區服務內容,鼓勵基層群眾參與公共文化服務管理。建立健全文化誌願服務製度。建立公共文化績效評價機製,推動各類文化產品、文化惠民項目與群眾文化需求有效對接。
第二節 提升文化產業競爭力
做大做強文化產業發展主體。鼓勵骨幹文化企業兼並重組和交叉持股,形成一批大中型文化產業戰略投資者,打造航母型文化企業。扶持小微文化企業發展,支持民營文化企業發展,推動建設眾創空間、扶持文化創客,大力發展各類文化中介服務機構和行業組織。實施文化產業園區基地提升工程,引導文化產業特色化、差異化、集群化發展。到2020年,文化產業增加值占GDP比重達到8%左右。
推進文化與相關領域融合發展。促進文化與網絡深度融合,發展基於網絡的文化產品,打造內容集成和數字傳輸綜合平台。推進文化與科技融合發展,提升文化產業和文化產品的科技含量,強化高科技產品的文化內涵,加大對重點文化科技企業和產業園的扶持力度,建設一批文化和科技融合示範基地。加快文化與金融互動融合,建立文化產業金融支持體係,推動有條件的文化企業上市融資,鼓勵發展以服務文化產業為特色的文化類小額貸款公司,規範發展文化產權交易所,探索建立文化金融合作試驗區。
強化文化創意引領功能。推動文化創意設計與裝備製造業、消費品工業、建築業、信息業、旅遊業、農業和體育產業深度融合,開發和拓展文化軟件、建築設計、專業設計和廣告等領域文化創意服務,以文化創意提升相關產業內涵和附加值。加強文化創意產品研發,建設一批有曆史記憶和地域特點的創意街區和創意城鎮、區域性創意設計中心、文化創意產業園區,形成沿江創意城市群和沿運河文化創意設計特色產業帶。發展版權產業,探索版權資產運營模式,建設國家版權貿易基地,以版權為核心推動內容產業持續發展。到2020年,文化創意和設計服務增加值占文化產業增加值比重超過25%,基本建成創意設計強省。
|
專欄17 文化產業發展重點行動 文化企業壯大行動、產業載體提升行動、文化科技創新行動、“文化+”發展行動、基層文化產業促進行動、文化金融發展行動、文化消費促進行動、文化創意和設計服務產業發展水平提升行動。 |
第三節 繁榮文化創作生產
堅持以人民為中心的創作導向,重點抓好以中國夢為主題的現實題材、以曆史事件曆史人物為主題的重大題材、以关键词1曆史文化為主題的地域題材和以百姓生活為視角的民生題材作品創作。實施文藝精品創作工程,鞏固發展優勢門類藝術,推動弱勢門類藝術創作實現突破。開展关键词1新聞出版廣播影視精品生產攀登行動。設立綜合性的关键词1紫金文化藝術基金,加大優秀文藝作品創作扶持力度。製定繁榮群眾文藝發展規劃,扶持引導群眾文藝團隊發展。辦好关键词1文化藝術節、关键词1藝術展演月、紫金京昆藝術節等重點文藝活動,加強特色文藝品牌建設。實施網絡文藝精品創作和傳播工程,促進傳統文藝與網絡文藝創新性融合。完善文藝評獎製度,加強改進文藝評論工作。常態長效開展“深入生活、紮根人民”主題實踐活動。
第四節 深化文化領域改革開放
推進文化體製改革。健全黨委領導、政府管理、行業自律、社會監督、企事業單位依法運營的文化管理體製,深化國有文化單位改革,繼續推進經營性國有文化單位轉企改製,加強國有文化資產監管,建立健全有文化特色的現代企業製度,確保把社會效益放在首位、社會效益與經濟效益相統一。健全新型國有文化資產管理體製,實現管人管事管資產管導向相統一。支持國有控股上市文化企業探索建立股權激勵機製,開展國有文化企業職業經理人製度試點。創新媒體融合發展體製機製,推進媒體采編與經營分離。深化國有文藝院團改革,支持同類文藝院團資源整合。深化公益性文化事業單位改革,強化服務功能,推動建立法人治理結構。培育和發展文化類社會組織。深入開展“掃黃打非”,促進文化市場健康發展。
深化文化對外開放。加強國際傳播能力建設,進一步扶持各類對外傳播平台陣地建設,積極拓展海外社交媒體平台,開展與境外主流媒體以及國際組織、外國智庫、國際公關公司合作,創新對外話語體係,講好关键词1故事,傳播好关键词1聲音。充分發揮友好省州、友好城市的資源優勢,深化“精彩关键词1”“感知关键词1”“同樂关键词1”“符號关键词1”“情動关键词1”等活動品牌建設,組織富有关键词1特色的藝術精品赴海外巡展巡演,健全人文交流機製。依托企業走出去,打造关键词1文化常態化展示窗口,鼓勵社會組織、民營企業、中資機構等參與关键词1海外文化中心建設。推進與“一帶一路”沿線和周邊國家及地區的文化交流,擴大蘇州園林、大運河等優秀文化遺產國際影響力。開展南京大屠殺史實海外巡展活動,塑造南京“和平之城”形象。加快發展文化貿易,培育一批重點企業、優勢品牌和特色基地,增強文化產品和服務的國際競爭力。支持有條件的文化企業拓展境外業務。
第十篇 以深化經濟體製改革為主軸
增強發展動力和活力
第三十三章 健全現代市場體係
充分發揮市場在資源配置中的決定性作用和更好發揮政府作用,建立健全公平開放透明的市場規則,深化市場配置要素改革,加快建設統一開放、競爭有序的市場體係,提高資源配置效率和公平性。
第一節 培育發展要素市場
穩步建立城鄉統一的建設用地市場。根據國家部署安排積極穩妥推進農村土地製度改革,完善農村土地產權管理製度體係,逐步實行農村集體經營性建設用地與國有建設用地同等入市、同權同價。改革完善土地征收製度,縮小征收範圍,規範征收程序,健全完善土地增值收益分配機製,完善和規範土地租賃、轉讓、抵押二級市場。
推動形成城鄉一體的人力資源市場。統籌建設統一的公共就業和人才服務體係,完善人力資源跨區域、跨行業流動的社會保險轉移接續機製。積極發揮市場促進就業創業作用,堅決破除人力資源市場的城鄉、地區、行業分割和身份、性別歧視,維護勞動者平等就業權利。
加快發展技術市場。深化技術市場製度改革,完善有利於技術市場發展的地方法規、製度體係。加強各類技術和產權交易服務平台、技術轉移中心建設,健全技術轉移和成果轉化機製,完善風險投資機製,切實增強技術市場服務能力。
積極培育中介服務市場。大力發展谘詢、信用、技術、法律和仲裁、知識產權交易、估價等中介服務市場,加快構建門類齊全、功能完備、布局合理、運作規範的中介服務市場體係。組織實施行業協會商會與行政機關脫鉤,全麵完成現有中介機構脫鉤改革。支持各類中介服務機構做優做強,促進中介服務業法製化、規範化、標準化、品牌化發展。
第二節 構建地方金融市場體係
健全地方金融機構。大力發展消費金融公司、金融租賃公司、財務公司、資產管理公司等非銀行金融機構。規範發展小額貸款公司、融資性擔保公司、典當行、商業保理公司等地方金融企業。支持符合條件的民間資本發起設立民營銀行。促進互聯網金融健康發展,積極發展金融中介服務和金融服務外包。
支持多層次資本市場體係建設。加強擬上市企業輔導,提高國有資產證券化率。充分利用各類債券市場,擴大公司債發行規模。加強區域性股權交易市場、金融資產交易市場建設,探索推進高收益債券及股債相結合的融資方式。規範發展各類權益類交易市場和私募股權市場,完善交易場所統一登記結算體係。提升直接融資特別是股權融資比重,提高資本市場服務實體經濟的能力和水平。
深化地方金融改革創新。深化農村金融改革,創新涉農貸款抵質押方式,建立健全政策性農業融資擔保再擔保體係,持續推進涉農信用保證保險業務。推進小微企業轉續貸方式創新,鼓勵各地規範設立應急轉貸基金,完善“关键词1版”小微企業私募債發行機製,著力降低企業融資成本。
優化地方金融生態環境。進一步加強金融市場全方位監管,落實地方金融監管職責、風險處置和維穩責任,完善金融突發事件應急處置機製,整頓規範金融市場秩序,堅決守住不發生係統性、區域性金融風險底線。
第三節 完善市場化取向的價格形成機製
全麵放開競爭性領域商品和服務的價格,減少政府對價格形成的幹預,將政府定價範圍主要限定在重要公用事業、公益性服務、網絡型自然壟斷環節,實行定價項目清單化。全麵推行並完善居民生活用電用水階梯價格,實行非居民用電用水超定額、超計劃累進加價收費製度,完善汙水處理收費政策。強化差別電價和懲罰性電價政策、可再生能源電價補貼政策,完善尖峰電價政策,探索構建清潔能源電價形成、疏導、分擔機製。研究製定油品提檔升級配套價格政策,全麵推行並完善居民生活用氣階梯價格製度。加快建立科學規範透明的價格監管製度和反壟斷執法體係,進一步規範市場價格秩序。
第四節 健全社會信用體係
推進重點領域誠信建設。加強政務誠信建設,堅持依法行政、“陽光行政”,完善政府服務承諾製和行政問責製,強化對政府履行職責的監督考核,推進公務員誠信教育和管理。加強商務誠信建設,推進生產、流通、運輸、金融、稅務、價格、工程建設、政府采購、招標投標、電子商務、統計、中介服務等領域信用體係建設,營造誠信市場環境。加強社會誠信建設,推進社會保障、勞動用工、教育和科研、旅遊、文化、知識產權、社會組織、互聯網應用及服務等領域信用建設,建立完善自然人在經濟社會活動中的信用記錄。加強司法公信建設,推進司法行政係統公信和司法執法執業人員信用建設,提高司法公信力。
建立健全信用信息係統和管理製度。以省級“一網三庫一平台”為重點,加強公共信用信息係統建設。推動金融、社會信用服務機構信用信息數據庫建設,積極共建“信用長三角”平台,構建覆蓋全社會的信用信息係統。建立信用信息法規製度,加快應用統一的社會信用代碼,製定全省統一的信用信息係統建設規範標準,規範社會法人和自然人信用信息歸集、應用管理等辦法,提升信用建設製度化、規範化水平。
完善信用信息共享交換和激勵懲戒機製。整合各類信用信息資源,建立健全跨地區、跨部門的信用信息共享交換機製,完善查詢和應用製度,逐步實現互聯互通和共享應用。培育和規範信用服務市場,加強信用服務產品開發應用,推動信用信息資源有序開發和共享共用。建立多部門、跨地區信用聯動獎懲機製,完善相關“紅名單”與“黑名單”製度,強化對守信主體的激勵和對失信主體的懲戒。普及誠信教育,樹立誠信典型,弘揚誠信文化,形成崇尚誠信、踐行誠信的社會風尚。
第五節 維護市場競爭秩序
按照放管並重、寬進嚴管要求,建立健全公平開放透明的市場規則,規範各類市場主體競爭行為,維護市場公平有序競爭。實行市場準入負麵清單製度,放寬和規範市場準入。全麵實行注冊資本認繳登記製,加快實施“三證合一”“一照一碼”登記製度,放寬市場主體住所(經營場所)登記條件,完善電子營業執照和全程電子化登記管理,實行省、市、縣三級統一平台下的並聯審批,推進工商注冊製度便利化。強化和創新市場行為監管,建立全省統一的市場監管信息平台,規範監管執法程序,實行綜合監管執法。
第三十四章 激發市場主體活力
堅持公有製為主體、多種所有製經濟共同發展,健全現代產權製度,營造公平發展環境,協同推進公有製經濟、非公有製經濟和混合所有製經濟良性互動發展,著力激發各類市場主體活力和創造力。
第一節 深化國有企業改革
完善國有資產管理體製,以管資本為主加強國有資產監管,加快實行國有企業分類改革、分類發展、分類監管、分類定責、分類考核。建立健全現代企業製度,完善權責對等、運轉協調、有效製衡的公司法人治理機製,增強國有經濟活力、控製力、影響力和抗風險能力。推進國企功能性重組和資源整合,改組組建國有資本投資、運營公司,探索有效運營模式,促進國有資本合理流動,優化國有經濟布局結構。完善國有資本經營預算製度,適當提高國有資本收益上繳比例。加強和改進黨對國有企業的領導。建立健全有效的內外部監督機製,嚴格責任追究,堅決防止國有資產流失。
第二節 支持非公有製經濟健康發展
堅持權利平等、機會平等、規則平等,廢除一切不利於非公有製經濟發展的各種規定和隱性壁壘。全麵落實鼓勵民間投資的各項政策,放寬準入領域,積極營造公平競爭的市場環境和製度環境。減少涉企行政審批事項,清理規範涉企行政事業性收費,切實減輕企業負擔。積極拓寬融資渠道,降低融資成本,支持民營企業上市融資,重點解決中小微企業融資難題。激發企業家精神,依法保護企業家財產權和創新收益。鼓勵非公有製企業參與國有企業改革,推動私營企業建立現代企業製度,支持符合條件的個體工商戶轉製為私營企業,促進非公有製經濟提升發展質量和效益。
第三節 發展混合所有製經濟
以資本為紐帶,創新運作方式,推動國有資本、集體資本、非公有資本等交叉持股、相互融合,組建現代企業集團,穩步促進混合所有製經濟發展。堅持宜獨則獨、宜控則控、宜參則參的原則,分類分層推進國有企業混合所有製改革。鼓勵非國有資本參股國有資本投資項目,支持非國有資本通過出資入股、收購股權、認購可轉債、融資租賃以及組建股權投資基金等多種形式參與國企改製重組和合資經營。鼓勵國有資本以多種方式入股非國有企業。探索實行混合所有製企業員工持股。建立健全混合所有製企業治理機製。
第三十五章 加快轉變政府職能
加快政府職能轉變,持續推進簡政放權、放管結合、優化服務,提高政府效能,打造“集中高效審批、分類監管服務、綜合行政執法”的基層治理架構,努力建設職能科學、結構優化、廉潔高效、人民滿意的服務型政府。
第一節 深化行政管理體製改革
繼續推進行政審批製度改革。深入實施“5張清單、1個平台、7項相關改革”。最大限度減少下放審批事項,簡化審批程序,實行並聯審批,清理規範行政審批中介服務,縮短審批時限。推進涉及行政審批前置中介服務的事業單位改革。繼續推進並適時推開相對集中行政許可權改革試點。加強和改進事中事後監管,建立完善事後監管體係。
深化政府機構改革。優化行政層級,理順部門權責關係,積極穩妥實施大部門製。優化行政區劃設置,繼續完善省直管縣體製改革試點,理順市縣職責關係,創新試點縣(市)政府治理體係。穩步擴大經濟發達鎮行政管理體製改革試點範圍,賦予試點鎮更多的縣級經濟社會管理權限。分步推進承擔行政職能的事業單位改革。
第二節 深化財稅和投融資體製改革
深化財稅體製改革。統籌推進預算改革、稅製改革、事權和支出責任劃分改革,積極發揮財政調控作用,加快建立健全現代財政製度。實施全麵規範公開透明的預算製度,建立全口徑預算管理體係,健全國庫集中收付製度,探索建立跨年度預算平衡機製和中期財政規劃管理,積極推動財政預決算麵向全社會公開,建立規範的地方政府舉債融資體製,有效防控地方政府債務風險。完善新一輪省以下財政管理體製,加快建立事權和支出責任相適應的製度,調整完善市縣基本財力保障機製,形成有利於財力合理下沉的財政體製。堅持“增一般、減專項、提績效”,完善省級轉移支付製度和結構,提高一般性轉移支付規模,加快清理、整合與規範專項轉移支付,推動財政資金對競爭性領域更多采用由直接投入轉為間接引導的支持方式。深化國地稅征管體製改革,不斷推進稅收征管體製和征管能力現代化。根據國家統一部署,深入推進營業稅改征增值稅改革,加快完善地方稅體係,培育地方主體稅種,逐步提高直接稅在稅收收入中的比重。積極爭取在关键词1先行先試區域性稅收優惠政策,優化完善促進區域協調發展的財稅政策安排。
深化投融資體製改革。健全清單式投資動態管理體係,最大限度縮減政府核準範圍,精簡前置審批,加快推進並聯辦理、多評合一,積極探索企業投資不再核準、備案的項目承諾製,進一步強化企業投資自主權。積極推廣政府與社會資本合作(PPP)模式,拓寬保險資金、社保資金投資渠道,支持發展產業投資基金,通過投貸結合、債貸組合等多種方式加強信貸支持,建立多元化、可持續的資金保障機製。充分發揮政府投資引導作用,優化政府投資安排方式,規範政府投資管理。
第三節 健全政府服務平台
加快建設省級政務綜合性服務平台,推進行政審批服務、公共資源交易、公共服務等“1+3”平台一體化建設,完善政務服務體係,形成“一辦三中心”政務服務格局,進一步提升政府公共服務能力。加強智慧政務建設,加快建設省市縣一體化政務服務雲平台、交換數據服務平台、12345熱線服務平台,健全投資項目在線並聯審批和監管平台,全麵實行省級行政審批服務“三集中三到位”,完善統一規範的網上辦事大廳和實體大廳,打造“線上線下一體、五級互聯貫通”的政務服務平台。加強電子政務建設,完善行政權力網上公開透明運行機製,健全政府法製監督應用平台,深入推進政府信息公開。深化公共資源交易領域市場化改革,有序整合建立統一規範的公共資源交易平台體係。
第十一篇 全麵推進依法治省
提升社會治理水平
第三十六章 深化法治关键词1建設
堅定不移走中國特色社會主義法治道路,堅決維護憲法法律權威,推進科學立法、嚴格執法、公正司法、全民守法,全麵落實依法治省重大舉措和實施規劃,依法維護人民權益、維護社會公平正義、維護國家安全穩定,全麵提升法治关键词1建設水平。
第一節 推進科學立法民主立法
堅持“不抵觸、有特色、可操作”,立改廢釋並舉,健全地方科學立法民主立法機製,加快完善與中國特色社會主義法律體係相配套、體現時代特征、富有关键词1特點的地方性法規和規章。加強和改進政府立法製度建設,完善立法起草、論證、協調、審議機製,推進重點領域地方立法。健全政府規章製定程序和公眾參與政府立法機製。完善立法風險評估製度,建立立法成本效益分析製度和立法後評估製度。
第二節 基本建成法治政府
堅持依法行政。依法設定權力、行使權力、製約權力、監督權力,推進行政機構、職能、權限、程序、責任法定化,推行政府權力清單和責任清單製度,實現政府活動全麵納入法治軌道。完善行政決策程序規定,明確重大行政決策範圍,推動落實重大行政決策法定程序,完善並推動落實規範性文件和重大決策合法性審查機製。推進重大行政決策草案和聽證、論證、評估、審查報告格式化、規範化,探索建立行政決策信息化管理係統。深化行政執法體製改革,推進綜合行政執法,建立健全行政執法與刑事司法無縫對接機製,加大關係群眾切身利益的重點領域行政執法力度,依法治理經濟和社會事務。積極推行政府法律顧問製度。
強化行政權力運行監督。健全政府內部權力製約機製,嚴格規範行政執法行為,完善行政執法程序,加強行政執法監督和行政複議監督。健全重大行政決策公眾參與機製、終身責任追究和責任倒查機製,落實領導幹部幹預司法活動、插手具體案件處理的記錄、通報和責任追究製度,健全行政機關負責人依法出庭應訴、支持法院受理行政案件、尊重並執行法院生效裁判的製度。完善審計製度,開展省以下地方審計機關人財物管理改革試點。
加強反腐倡廉建設。落實“三嚴三實”要求,嚴明黨的紀律和規矩,落實黨風廉政建設主體責任和監督責任。健全改進作風長效機製,強化權力運行製約和監督,堅持用製度管權管事管人,讓人民監督權力,努力實現幹部清正、政府清廉、政治清明。
第三節 全麵建設法治社會
把法治教育納入國民教育體係,深入開展全民法治宣傳教育,大力實施“七五”普法規劃,落實普法責任製。推動領導幹部帶頭尊法、學法、守法、用法,引導全民自覺守法、遇事找法、解決問題靠法。提升公民規則意識,遵照司法裁判,依法保障訴訟過程中當事人、律師等其他訴訟參與人的知情權、陳述權、辯護辯論權、申請權、申訴權。充分發揮工、青、婦等人民團體和社會組織在法治社會建設中的積極作用,廣泛開展群眾性法治文化、法治創建、法治惠民活動,不斷提升人民群眾對法治建設的滿意度。培育發展公共法律服務組織,完善法律援助製度,健全“一社區(村)一法律顧問”製度,推動建成覆蓋城鄉的公共法律服務體係,確保人民群眾及時獲得有效法律幫助。到2020年,縣(市、區)、鎮(鄉)公共法律服務中心建成率達到90%。
第三十七章 構建社會治理新格局
深入實施社會治理創新工程,完善黨委領導、政府主導、社會協同、公眾參與、法治保障的社會治理體製,全麵推動社會治理主體多元化、治理機製科學化和治理手段精細化,形成全麵共建共享社會治理格局,建設平安中國示範區。
第一節 加強和創新社會治理
提升政府社會治理能力和水平。合理界定政府和社會多元治理的權限範圍,推動政府職能向創造平等發展環境、提供基本公共服務、促進社會公平正義等方麵轉變。建立法治型社會治理製度,引導和推動各類主體嚴格依照法律規定的權限、規則、程序參與社會治理。運用現代技術改進政府治理方式,加強源頭治理、動態管理、應急處置和標本兼治。
改進基層治理方式。進一步推動社會治理重心下移,加強縣(市、區)、鄉鎮(街道)、社區(村)三級社會服務管理平台規範化建設,完善“一委一居一站一辦”社區服務管理體製,強化社區、社會組織和社會工作專業人才“三社聯動”效應,建設社區治理和服務創新實驗區。優化城鄉社區布局,實行“組團式”服務管理,提升社會化專業化精細化程度,推進網格化管理全覆蓋。加大新型農村社區建設投入力度,拓展就業社保、醫療衛生、民政事務、綜治警務、環境養護等服務項目,基本實現小事不出村。完善社區信息化管理和服務體係,加強社區文化建設,引導外來人口平等融入。
健全社會和公眾參與機製。加強行業規範、社會組織章程、村規民約、社區公約等社會規範引導,依法保障居民知情權、參與權、決策權和監督權,完善公眾參與社會治理的製度化渠道。進一步厘清行政事務和社區自治事務、政府委托事務和社區自治事務邊界,構建“政社互動”新模式,推動社區“減負增效”。發揮村(居)委會的群眾自治性組織作用,引導社區群眾依法參與社區事務、財務和集體資產等管理,居委會、村委會依法自治達標率分別達到92%、97%。
第二節 激發社會組織活力
促進社會組織健康有序發展。深化社會組織管理製度改革,優先發展行業協會商會類、科技類、公益慈善類、城鄉社會服務類社會組織,穩妥推進四類社會組織直接登記,扶持發展一批示範性社會組織。建立各級各類社會組織培育(孵化)基地,全省登記的社會組織達11.5萬個。
提高社會組織參與社會治理能力。推動政府部分行業管理、社會事務管理、技術服務等職能有序轉移,健全政府向社會組織購買服務常態機製。完善社會組織扶持保障政策,探索社會組織協商民主。強化社會組織自身建設,推動社會組織完善法人治理結構,明確權責、依法自治。完善社會組織監督管理機製,建立政府監管、社會監督和社會組織自律相結合的綜合監管體係。大力開發社會工作崗位,推進社會工作專業人才隊伍建設。
第三節 創新社會矛盾預防和化解機製
堅持標本兼治、重在治本,推動社會治理向前端、向基層延伸,強化趨勢判斷,著力解決影響社會穩定的源頭性、根本性、基礎性問題,努力將矛盾糾紛解決在基層、化解在萌芽狀態。深入推進社會穩定風險評估,健全重大事項決策前風險評估、實施中風險管控和決策過錯責任追究機製。創新發展大調解機製,提升縣鄉兩級調處中心實體化、規範化建設水平,大力發展專業調解組織,完善人民調解、行政調解、仲裁調解、司法調解聯動工作體係,構建多層次、全覆蓋的大調解組織網絡體係。綜合運用調解、仲裁、行政裁決、行政複議、訴訟等途徑,完善社會矛盾糾紛多元化解決機製,社會矛盾糾紛調處成功率達到90%。拓寬社情民意表達渠道,引導群眾以理性合法的形式表達利益訴求,大力推行“陽光信訪”,深化涉法涉訴信訪改革,注重信訪問題源頭防控,形成有效的對話和協商製度。加強多部門協調,實施綜合決策,維護群眾合理合法權益。發展社會心理服務業,重點加強對特殊人群以及突發公共事件受傷害人群的專業心理疏導和矯治。
第三十八章 切實保障公共安全
適應公共安全形勢變化的新特點,牢固樹立安全發展觀念,建立主動防控與應急處置相結合、傳統方法與現代手段相結合的公共安全體係,夯實基層執法能力,加強全民監督參與和安全意識教育,有效防控重大安全風險,提高人民群眾安全感和滿意度。
第一節 健全公共安全體係
建設全國食品藥品安全示範區。貫徹食品安全戰略,實施食品安全关键词1行動計劃,健全最嚴格的食品藥品安全監管製度,推進專項整治和綜合治理,構建覆蓋從源頭到消費全過程的監管格局。強化屬地管理,突出藥品、醫療器械、保健食品、化妝品等高風險產品監管,加強食品藥品進口監管。建立生產經營者首負責任製和質量安全責任追究製度,推進電子信息共享,實現產業鏈全程可追溯。健全食品藥品安全法規標準和檢驗檢測、風險監測等體係,增強安全檢測能力。創建食品安全城市,發揮投訴舉報、責任保險、行業自律等市場機製作用,形成社會共治格局。
健全安全生產長效機製。建立健全“黨政同責、一崗雙責、齊抓共管”的安全生產責任體係,嚴格安全生產目標考核和責任追究。全麵落實企業安全生產主體責任,建立安全生產標準體係,大力推進企業安全生產標準化,完善隱患排查治理體係。改革安全評審製度,規範安全生產監管監察,提高執法效能。加快實施“科技強安”戰略,推動安全產業發展。嚴格危險物品的生產、銷售、儲存、運輸、使用全過程管理,實施危險化學品和化工企業生產倉儲安全環保搬遷工程,建設重大危險源監測預警和事故預防及應急救援體係。依法加強道路交通、消防的常態化安全監管。建立健全寄遞、物流業收寄驗視、實名製等安全檢查製度。“十三五”期間安全生產事故總量和事故死亡人數繼續實現“雙下降”。
創新升級立體化現代化社會治安防控體係。按照全時空、多層次、寬領域、高智能要求,全麵推進技防城、技防鄉鎮、技防小區、技防單位建設,健全信息實時收集、及時分析和綜合研判機製,提高防範打擊違法犯罪的能力和水平。完善治安防控網絡,加強社會麵巡防和應急處突專業力量建設,推行扁平化實戰指揮模式,增強就近調警、快速反應、及時處置能力。嚴格重點要害部位和特種行業、公共複雜場所監管,強化對城郊結合部、城中村、車站、碼頭等重點地區治安整頓,依法打擊各種違法犯罪活動,維護良好治安秩序。全麵提升治安動員能力,發展壯大群防群治力量,推進平安誌願者隊伍建設。
加強網絡空間治理。健全網絡社會安全管理法規規章和基礎性製度,落實信息網絡網址等實名登記製度和網絡運營、服務主體法律責任,提升依法管理網絡能力。完善部門協作機製,加強網絡管理力量和技術手段建設,健全網上網下相結合的綜合防控體係。實施網絡輿論生態治理工程,有效淨化網絡環境。健全對網上影響國家安全和社會穩定問題的監測、研判、預警、處置機製,打擊整治網絡違法犯罪。
切實維護國家安全。貫徹總體國家安全觀,落實國家安全戰略和重點領域國家安全政策,依法嚴密防範和嚴厲打擊敵對勢力滲透顛覆破壞活動、暴力恐怖犯罪活動,進一步加強涉外管理工作,堅決維護國家政治、經濟、文化、社會、信息、國防等安全。加快建設全省綜治信息係統。
第二節 提升公共安全應急響應能力
提升突發事件防範處置能力。堅持預防與應急並重、常態與非常態結合、政府與社會協同,注重運用大數據、物聯網等信息化手段,健全監測預警、風險評估、處置救援、社會動員、輿論引導等機製,提高危機管理、應急反應和處置能力。製定和完善全方位、多層次的應急預案,加強公共安全基礎設施和專業應急隊伍建設,健全反恐應急響應等級製度,增強全社會抵禦風險、抗擊危機的能力。嚴格落實大型活動、群眾自發性節慶聚集活動安全防範措施,堅決防止發生群死群傷治安災害事故。
全麵提升防災減災救災能力。加強氣象、地質、地震、海洋、農業病蟲害、空氣汙染等災害監測預警體係建設,完善災害風險隱患調查摸底、分析評估、預警發布等機製。充分利用人民防空等資源,合理規劃布局和建設應急避難場所,增強公共建築物和設施應急避難功能。推廣新技術應用,提高救災應急裝備水平,建立防災減災救災綜合地理信息服務平台。完善社會動員機製,加強平災結合的減災專業隊伍和水上(海上)搜救力量建設。推進防災減災知識宣傳和普及教育,大力開展公益性應急救護培訓,提高群眾防災減災意識和緊急避險、自救互救能力。鼓勵發展多種形式的災害保險,探索建立巨災保險製度,完善自然災害救助體係。推進建設南通、鎮江、鹽城等應急救援飛行基地。
第十二篇 強化規劃實施
譜寫好中國夢关键词1新篇章
第三十九章 完善規劃體係
緊緊圍繞充分發揮市場在資源配置中的決定性作用和更好發揮政府作用,嚴格貫徹落實《关键词1省發展規劃條例》,強化發展規劃行政主管部門的牽頭作用,進一步厘清規劃界限與層級,明確編製規劃的領域和規劃內容,合理確定規劃的功能定位,形成以國民經濟和社會發展規劃為統領,以主體功能區規劃為基礎,各類規劃定位清晰、功能互補、統一銜接的規劃體係。強化城鄉規劃、土地利用規劃等規劃與國民經濟和社會發展規劃之間的銜接,做好專項規劃、區域規劃與總體規劃的協調,確保總體要求一致,空間配置和時序安排協調有序。突出規劃前瞻性引領發展的功能作用,進一步強化對生產要素和資源環境的規劃調控,加強人口、公共資源配置、環境容量等領域的規劃編製管理。以推進市縣層級“多規合一”為重點推動規劃管理體製改革。
第四十章 創新實施機製
分解規劃目標任務。細化本規劃確定的發展目標、主要任務,明確牽頭單位和工作責任,加大績效考核力度。國民經濟和社會發展年度計劃、財政預算計劃要按照本規劃確定的目標和任務,明確年度目標、工作指標和推進措施。
健全規劃考核監督機製。建立規劃實施情況納入地方黨政領導幹部的考核和經濟責任離任審計機製,確保地方政府嚴格執行落實好規劃。強化規劃執行督查機製,加強地方人大、政協對規劃實施行為的監督檢查,保障規劃嚴格實施。
完善規劃評估體係。建立健全前期評估、中期評估與後期評估相銜接、定量評估與定性評估相配套、政府自我評估與第三方評估相結合的規範完善的規劃評估體係,提高規劃評估的客觀公正性。
第四十一章 履行政府職責
加大政策保障力度。按照本規劃確定的目標和任務,研究製定規劃實施的財政、金融、稅收、價格、投資、產業、土地、人口、環保等相關配套政策,合理配置公共資源,有效引導社會資源。加強宏觀經濟監測預警,完善宏觀調控政策,把短期調控政策和長期發展政策有機結合起來,加強各項政策協調配合,確保規劃有效實施。本規劃確定的約束性指標要納入各地區、各部門經濟社會發展綜合評價和績效考核,並分解落實到省有關部門和各省轄市,實行規劃目標責任製。省有關部門和各省轄市政府要將約束性指標和各項任務分解到年度,納入經濟社會發展年度計劃。
強化重大項目支撐。以規劃帶動項目建設,以項目促進規劃落實,確立中長期規劃對重點項目布局的指導作用。加強重點項目前期工作,健全重點項目儲備庫,形成竣工一批、啟動一批、儲備一批的年度項目滾動機製。加強項目實施的資金、土地等要素保障,更大力度推進年度省重大項目建設。“十三五”期間重大項目累計完成投資約2.5萬億元。
第四十二章 凝聚社會力量
加強規劃宣傳,著力推進規劃實施的信息公開,進一步完善規劃實施的公眾參與和民主監督機製,健全政府與企業、社會的信息溝通和交流機製,發揮新聞媒體、群眾社團的橋梁和監督作用,充分調動全社會力量,促進規劃有效實施,主動接受全社會監督。