省政府辦公廳關於印發关键词1省“十四五”
自然資源保護和利用規劃的通知
發布日期:2021-11-01 15:10 來源:关键词1省人民政府辦公廳 字體:[ ]

蘇政辦發〔2021〕41號

 

各市、縣(市、區)人民政府,省各委辦廳局,省各直屬單位:

《关键词1省“十四五”自然資源保護和利用規劃》已經省人民政府同意,現印發你們,請認真組織實施。

 

                      关键词1省人民政府辦公廳

                      2021年8月9日

 

关键词1省“十四五”

自然資源保護和利用規劃

 

 

 

 

前 言

 

关键词1轄江臨海,扼淮控湖,全省國土麵積10.72萬平方千米,自然資源類型較為豐富。擁有國際重要濕地2處,林木覆蓋率達24%,海岸線全長約954公裏,自然岸線保有率44.35%。整體地勢較為低平,呈“一山兩水七分田”基本特征。土地資源開發程度較高,農用地、建設用地和未利用地占比約為“六二二”。礦產資源種類較多,已發現各類礦產133種,查明儲量的有69種,但人均礦產占有量較少,小型礦床較多、大型礦床較少,非金屬礦多、金屬礦少。

“十四五”時期(2021-2025年),是关键词1深入貫徹黨的十九大和十九屆二中、三中、四中、五中全會精神,全麵落實習近平新時代中國特色社會主義思想特別是習近平總書記對关键词1工作的重要指示精神、深入踐行“爭當表率、爭做示範、走在前列”新使命新要求的重要時期,是開啟全麵建設社會主義現代化新征程、奮力譜寫“強富美高”新篇章的關鍵階段。自然資源作為生存之基、發展之本、財富之源、生態之要,在構建新發展格局中肩負著重大曆史使命,在全省經濟社會發展中發揮基礎性、引領性、保障性作用,統籌推進自然資源保護和利用具有重大意義。

按照省委、省政府和自然資源部決策部署,依據《关键词1省國民經濟和社會發展第十四個五年規劃和二〇三五年遠景目標綱要》《美麗关键词1建設總體規劃(2021-2035年)》和國家《“十四五”自然資源保護和利用規劃》,編製《关键词1省“十四五”自然資源保護和利用規劃》,主要闡明“十四五”時期关键词1自然資源保護和利用的基本思路、主要目標和重點任務,是指導“十四五”時期关键词1省自然資源保護和利用的戰略性、基礎性文件,是製定相關專項規劃、部署年度工作、安排財政預算、配置資源要素、完善政策體係、開展審計監督的重要依據。 

 

第一章  實幹為先勇擔當

十三五”自然資源保護和利用成效顯著

 

第一節  “十三五”自然資源保護和利用主要成效

 

“十三五”時期,在習近平新時代中國特色社會主義思想指引下,按照黨中央、國務院和省委、省政府關於自然資源保護和利用的決策部署,我省深入開展“五抓五促”專項行動,圍繞“六穩”“六保”,全力保障好糧食安全、經濟發展、民生建設和安全穩定,奮力奪取疫情防控和經濟社會發展雙勝利,克難奮進,積極開展國土空間規劃體係與用途管製製度建設,持續推進自然資源保護與節約集約利用,大力實施國土空間生態保護修複,著力健全自然資源管理製度和法治體係,切實維護自然資源所有者權益,圓滿完成“十三五”規劃目標任務,為高水平全麵建成小康社會提供了堅實的自然資源保障。

國土空間開發保護格局不斷優化。推進建立省、市、縣、鄉四級,總體規劃、專項規劃、詳細規劃三類的关键词1國土空間規劃體係。科學編製《关键词1省國土空間規劃(2021-2035年)》,整體謀劃新時代关键词1國土空間開發保護格局。加快推進市縣國土空間總體規劃和“多規合一”的實用性村莊規劃編製。嚴格建設用地總量與強度控製,土地開發強度控製在22%以內。劃定國家級生態保護紅線(陸域)8474.27平方千米、(海域)9676.07平方千米。開展國土空間用途管製和糾錯機製試點,研究关键词1省國土空間用途管製導則,探索國土空間用途管製製度體係。推進土地利用計劃管理改革,堅持計劃供給與實際需求相統籌、用途管製與空間規劃相統籌、重點保障與區域協調相統籌。“十三五”以來,對省重大基礎設施、重大產業項目和重大民生工程用地用海做到應保盡保,省級共批準建設用地11.89萬公頃(178.30萬畝),涉及農用地8.31萬公頃(124.59萬畝);累計批複用海484宗,麵積約9.37萬公頃(140.53萬畝)。

資源保護與生態修複成效顯著。構建具有关键词1特色的“責任+激勵、行政+市場”耕地保護機製和以績效為導向的激勵機製。簽訂新一輪耕地和永久基本農田保護責任書22.31萬份。建立各級補充耕地指標交易平台、自行協商、省配給等方式相結合的省域內補充耕地指標跨市域易地調劑機製。繼續強化永久基本農田劃定與保護,全省耕地保有量為516.38萬公頃(7745.76萬畝),永久基本農田麵積為392.01萬公頃(5880.16萬畝),超額完成國家下達的目標任務,切實保障糧食安全。積極探索礦地融合新機製,建設徐州、宜興等礦地融合發展示範區。大力推進綠色礦山與綠色礦業發展示範區建設,嚴格實施生態公益林占補平衡措施,強化濕地保護。實現部省發證固體開采礦山綠色礦山創建全覆蓋。省級以上公益林達到38.60萬公頃(579萬畝),全省濕地保有量282萬公頃(4230萬畝),自然濕地保護率達58.9%。積極開展國土綜合整治與生態修複,完善各類型整治和修複項目技術標準,著力健全國土空間全域綜合整治製度體係。“十三五”以來,共實施土地整治項目80404個,整治規模48.07萬公頃(721萬畝),其中曆史遺留礦山生態修複麵積7333.33公頃(11萬畝),投入資金約30億元。全國首創長江經濟帶廢棄露天礦山生態修複工作指南,明確修複礦山213個,麵積1073公頃(1.61萬畝),超出部下達任務92公頃(1380畝)。

自然資源利用效益持續提升。落實建設用地總量和強度“雙控”措施,實施節約集約用地“雙提升”行動計劃,推進工業用地供應方式改革,開展城市地下空間開發利用關鍵技術探索,研發先進節地技術與節地模式,完善土地有償使用製度,供地結構不斷優化,建設用地產出效益和節地水平不斷提升。“十三五”時期,全省建設用地土地供應存量占比從47.68%提高到65.36%,建設用地地均地區生產總值增長了35%,單位地區生產總值建設用地使用麵積下降了26%,節約集約成效持續顯現。持續推動礦產資源節約與綜合利用。“十三五”時期,嚴格落實供給側結構性改革去產能要求,完成全省礦產年開采總量不超過2.1億噸和礦山數量不超過960個的總量控製目標。礦產企業年平均采掘量從2015年的18萬噸增長至2020年的59萬噸。7項礦產資源節約與綜合利用技術被自然資源部列入全國推廣應用的先進適用技術目錄。開展圍填海現狀調查,製定圍填海曆史遺留問題清單,有序推進解決圍填海曆史遺留問題。全省總計減少填海麵積840公頃(1.26萬畝),占已批準尚未完成圍填海總麵積的42.36%。

自然資源民生服務保障能力持續增強。在全國率先實現設區的市城市地質調查全覆蓋。完成基礎地質調查1.77萬平方千米。晶質石墨等新興戰略資源、蘇北盆地地熱(幹熱岩)以及淺層地溫能等綠色清潔能源勘查工作取得突破性進展。地質災害監測預警與防控成效顯著,實現地質災害險(災)情連續十七年無人員傷亡、無較大財產損失。係統集成農村建設用地管理政策,助力鄉村振興戰略實施。單列5%新增建設用地計劃用於農村一二三產業融合發展,單列掛鉤計劃支持蘇北地區農民群眾住房條件改善。不動產登記工作全國領先,頒發了全國第一本不動產權證,在全國省(區)中率先全麵實現不動產統一登記,率先全麵實現房屋交易、繳稅、不動產登記“一窗受理、集成服務”辦理模式,率先實現一般不動產登記3個工作日內辦結。農村土地製度改革試點取得標誌性成果,常州市武進區在農村宅基地製度、集體經營性建設用地入市以及土地征收改革等方麵做出了深入探索與有益創新,首次實現資本市場上的同權同價,形成了关键词1經驗、武進模式,形成了一批可複製、能推廣、利修法的製度文件,為《中華人民共和國土地管理法》的修訂作出了貢獻。自然資源管理法治建設日趨完善。在全國首個頒布實施省級不動產登記條例和海洋經濟促進條例,率先完成省級土地管理條例修訂工作。出台全國係統首份綜合性服務標準,《國土資源“四全”服務規範》(DB32/T3420-2018)。

同時,我省自然資源保護和利用仍然存在一些較為突出的問題。自然資源緊約束長期伴隨,自然資源供給不平衡不充分與高質量發展需求之間的矛盾依然存在;耕地與永久基本農田保護壓力持續加大,耕地破碎化問題日益凸顯,自然資源節約集約利用水平仍有提升空間;廢棄礦山生態修複任務重,部分重要生態保護區域的生態環境狀況不容樂觀,江海河湖自然岸線保護壓力較大,生態環境保護與用地用海矛盾凸顯;海洋災害監測預警能力有待進一步提升,海洋生態保護工作任務艱巨;山水林田湖草沙係統保護和覆蓋全域的國土空間用途管製體係亟待建立;自然資源統一調查監測和確權登記工作剛剛起步,各類自然資源數據和管理業務係統整合難度大,自然資源管理的基礎支撐能力有待提升;全民所有自然資源資產產權製度體係尚待完善,自然資源治理體係和治理能力建設亟需加強。

 

第二節 機遇與挑戰

 

“十四五”時期,是我國開啟全麵建設社會主義現代化新征程起步期,盡管國際形勢複雜多變,但發展仍然處於重要戰略機遇期,关键词1自然資源保護和利用轉型的挑戰與機遇並存。

從國際層麵看,國際環境日趨複雜,不穩定性不確定性明顯增加,單邊主義、保護主義抬頭,礦產、農產品等自然資源或資源高度依賴型商品的國際供應鏈穩定維持麵臨潛在風險。這既為关键词1加快自然資源利用新技術研發、應用與推廣,實現自然資源高效利用提供了倒逼動力;又對保障自然資源充分供給帶來嚴峻挑戰。

從國家層麵看,“十四五”時期是我國向第二個百年目標邁進的第一個五年,是構建以國內大循環為主體、國內國際雙循環相互促進的新發展格局的重要階段,處於深化自然資源供給側結構性改革,優化各類資源要素配置方式,提高經濟要素投入產出效率和競爭力,實現綠色低碳發展的攻堅期,還是落實綠水青山就是金山銀山理念,夯實高質量發展基底,加強自然資源整體保護,推進生態產品價值實現和山水林田湖草沙協同治理,構築安全底線的關鍵期。要胸懷“兩個大局”,立足新發展階段,貫徹新發展理念,把关键词1自然資源保護和利用放在全國一盤棋的大格局中來謀劃。要求关键词1必須充分認識人口和經濟大省的曆史使命,深刻分析當前自然資源保護和利用、生態係統保護與修複麵臨的現實壓力,努力在加強自然資源整體保護與修複、強化國土空間治理、深化自然資源要素供給側結構性改革、集中資源全麵推進鄉村振興等方麵取得實質性進展,全麵提升國土空間品質。

從关键词1層麵看,“十四五”時期是緊扣“強富美高”的總目標總定位,深入踐行習近平總書記賦予关键词1新發展階段“爭當表率、爭做示範、走在前列”的新使命新要求、推動美麗关键词1建設的關鍵起步期。要求关键词1充分利用“一帶一路”建設、長江經濟帶發展、長三角區域一體化發展等國家戰略疊加交融的機遇,在更大空間尺度上謀劃國土空間布局、優化自然資源配置格局;係統謀劃自然資源管理改革創新行動計劃,打造自然資源精準供給體係,推進自然資源市場化配置環境建設;全麵推動地市之間及省際跨界地區深度分工與合作,建立產業轉移與生態保護聯動的橫向利益補償機製、協同推進自然資源保護與生態修複,助力高質量發展,推進“強富美高”新关键词1建設。 

 

第二章 深入踐行新使命

科學謀劃“十四五”自然資源事業發展藍圖

 

第一節 指導思想

 

堅持以習近平新時代中國特色社會主義思想為指導,全麵貫徹黨的十九大和十九屆二中、三中、四中、五中全會精神,統籌推進“五位一體”總體布局和協調推進“四個全麵”戰略布局,堅定不移貫徹新發展理念,深入踐行習近平總書記賦予关键词1“爭當表率、爭做示範、走在前列”的新使命新要求,落實省委十三屆九次全會要求,高舉生態文明旗幟,堅持係統思維和底線思維,以推動高質量發展為主題,統籌發展與安全,深化自然資源管理改革創新,優化國土空間開發保護格局,加強自然資源整體保護與高效利用,實施國土空間綜合整治與生態修複,推動自然資源利用方式根本轉變,推進自然資源治理體係和治理能力現代化,為譜寫“強富美高”新篇章提供強有力支撐。

 

第二節 基本原則

 

堅持保護優先與綠色發展。自覺踐行綠水青山就是金山銀山理念,堅持最嚴格的耕地保護製度,嚴格落實國家下達的耕地保有量和永久基本農田保護任務,強化土地、礦產、森林、濕地、海域海島等自然資源係統保護,引導開展自然資源合理利用和綠色開發,推動綠色低碳發展,助力关键词1率先實現碳達峰目標。

堅持資源高效與合理利用。完善山水林田湖草沙全要素自然資源的節約集約利用製度,推動自然資源利用方式轉變,加快資源高效利用技術與模式的創新推廣,推進自然資源利用總量管理、科學配置和全麵節約,提高自然資源要素市場化配置水平,提升自然資源利用質量和效益,充分保障經濟社會高質量發展。

堅持以人民為中心的理念。將保障群眾權益和人民福祉作為自然資源管理工作的出發點,優化不動產登記工作,全麵開展自然資源資產確權登記,健全自然資源資產產權製度,優先保障民生工程自然資源需求,加強生態修複與自然災害防控的城鄉區域統籌,助力提升人民福祉。

堅持係統思維與創新引領。堅持以係統觀念、係統方法推動自然資源事業發展,統籌自然資源保護與保障,發揮自然資源管理改革創新在推動自然資源係統保護和利用方式轉型中的引領作用,深入推進自然資源資產管理、國土空間用途管製與生態保護修複等方麵的製度與政策創新,積極完善自然資源法規政策體係與監管體係。

 

第三節 主要目標

 

通過構建係統化的國土空間規劃體係、整體化的自然資源保護體係、精準化的自然資源供給保障體係、協同化的國土空間生態保護修複體係、法治化的自然資源管理體係、智慧化的自然資源基礎支撐體係等六大體係,實現保護優先、空間優化、配置優良和保障優質“四優”目標,推進自然資源治理體係和治理能力現代化。

保護優先,自然資源保護修複更加係統有效。嚴格保護耕地資源,耕地保有量完成國家下達任務。生態環境質量明顯好轉,生態安全屏障體係初步形成。到2025年,濕地保有量保持在282萬公頃(4230萬畝),林木覆蓋率達到24.1%,自然濕地保護率提高到60%。自然保護地體係初步建立,保護麵積比例不低於陸域國土麵積的8%,重要自然生態係統、自然遺跡、自然景觀和生物多樣性得到係統性保護,生態係統碳匯能力顯著提升。圍填海得到有效管控,重要海島得到有效保護,大陸自然岸線保有率不低於35%,海洋災害防禦能力有效提升。劃定19個省級重要礦產保護礦區,納入关键词1重要礦產資源保護和儲備管理。新增國土綜合整治與生態修複麵積27.61萬公頃(414.15萬畝)。

空間優化,國土空間格局更加協調。以統一用途管製為手段的國土空間開發保護製度基本建立。全省四級三類國土空間規劃編製完成並全麵實施。生產空間集約高效、生活空間宜居適度、生態空間山清水秀,安全和諧、富有競爭力和可持續發展的空間格局基本形成。到2025年,土地開發強度控製在國家下達指標以內,永久基本農田保護麵積完成國家下達任務,生態保護紅線麵積不低於國家批複麵積。

配置優良,自然資源利用更加節約高效。推進自然資源利用總量管理、科學配置、全麵節約。新增建設用地總量控製在國家下達指標以內,存量建設用地盤活利用取得明顯進展,存量土地占土地供應總量比重不低於70%,單位地區生產總值建設用地使用麵積下降率達21%。礦產資源綜合利用水平不斷提高,礦產年開采總量控製在2.1億噸以內,大中型礦山比例不低於45%,新建礦山全部按照綠色礦山標準建設。海洋資源得到合理有效利用,海岸帶空間布局更加合理,海洋經濟質量明顯提升,2025年全省海洋生產總值超過1.1萬億元,占全省地區生產總值比重超過8%,海洋新興產業增加值占主要海洋產業增加值比重提高3個百分點。

保障優質,自然資源治理體係更加現代化。歸屬清晰、權責明確、保護嚴格、流轉順暢、監管有效的自然資源資產產權製度全麵落實,統一行使全民所有自然資源資產所有者職責的管理體製基本形成。自然資源統一調查監測及確權登記全麵展開。自然資源資料收集、整理、共享、匯交職能全麵落實。到2025年,全省陸域1:2000以上或更大比例尺地形圖覆蓋率達100%,完成55個地質災害防治重點縣(市、區)1:1萬地質災害精細化調查,完成省域內工程建設項目地質資料的匯聚與共享。自然資源管理重點領域改革有序推進,城鄉統一的建設用地及礦、海、林等使用權交易市場體係逐步建立。自然資源政策法規體係更加健全,執法監管體係更加完善。自然資源科技創新與應用水平持續提高,國際合作進一步擴展,信息化建設全麵升級,地質、海洋防災減災能力顯著增強,發展安全保障更加有力,治理能力現代化的保障水平全麵提升。

展望2035年,山清水秀海藍的美麗國土空間格局基本形成,自然資源利用效率得到全麵提升,資源供給保障能力更加穩定,資源開發與生態建設更加協調,重要生態係統完好穩定,生態環境根本好轉,自然資源治理體係和治理能力現代化走在全國前列。 

 

第三章 構建係統化的國土空間規劃體係

構築江海河湖統籌的美麗國土空間

 

以國土空間規劃體係建設為基礎,加快推進各級各類國土空間規劃編製實施,強化國土空間規劃實施監管,建立健全國土空間用途管製製度,優化省域自然資源保護和利用格局,推動形成美麗省域國土空間,為建設美麗关键词1提供規劃引領與空間保障,促進人與自然和諧共生。

 

第一節 健全國土空間規劃體係

 

建立健全四級三類國土空間規劃體係。強化國土空間規劃作為各類開發保護建設活動基本依據的地位,全省建立四級三類的國土空間規劃體係,包括省國土空間規劃和相關專項規劃,市縣國土空間總體規劃、詳細規劃和專項規劃,鄉鎮國土空間規劃和詳細規劃,村莊規劃。

科學編製國土空間規劃。貫徹落實全國國土空間規劃要求,出台《关键词1省國土空間規劃(2021-2035年)》,明確省域國土空間開發保護戰略目標和總體格局,引導國土空間適度有序開發。科學編製市縣國土空間總體規劃,嚴格落實省國土空間規劃確定的約束性指標和管控要求,強化傳導落實,加強底線約束。結合國家碳達峰、碳中和戰略部署,強化主體功能定位,統籌劃定“三區三線”(“三區”是指生態空間、農業空間、城鎮空間,“三線”是指生態保護紅線、永久基本農田保護紅線和城鎮開發邊界)空間格局,優化“三生”(生產、生活、生態)空間,完善基礎設施和公共服務設施布局,彰顯美麗关键词1形態。可根據實際需要編製鄉鎮國土空間規劃。加快編製國土空間生態修複規劃、海岸帶保護規劃等專項規劃,提升詳細規劃的編製水平,塑造美麗关键词1的質感與韻味。

 

第二節 優化國土空間格局

 

打造省域空間開發保護總體格局。堅持尊重自然本底、嚴守生態安全、糧食安全底線的基本原則,落實关键词1戰略定位要求,根據关键词1自然地理環境特征和經濟社會發展基礎,按照“生態優先、帶圈集聚、腹地開敞”的空間發展思路,推動形成南北沿海差異發展,優化省域國土空間開發保護格局,塑造美麗关键词1的空間骨架,帶動关键词1全域一體化發展。

積極落實區域協調發展戰略。以蘇中蘇北地區為重點,補齊區域交通、信息基礎設施短板,打造銜接有效、功能全麵的省域基礎設施體係,促進地區間的聯係和溝通。按照省域一體化發展要求,提升南京都市圈全國影響力,推動蘇錫常、徐州等省內都市圈協同發展,構建市場化規範化法製化的體製機製,推動寧鎮揚一體化發展。加強與上海、浙江、山東、安徽等周邊省市的協調,推進重要戰略空間協調,促進交通和基礎設施互聯互通,促進生態環境協同治理。

落實以人為核心的新型城鎮化。完善城鎮化空間布局,發展壯大城市群和都市圈,分類引導大中小城市發展方向和建設重點,形成疏密有致、分工協作、功能完善的城鎮化空間布局。增強中心城市功能和都市圈城市群綜合競爭力。深化城鄉融合發展,推進以縣城為重要載體的城鎮化建設。到2025年,全省常住人口城鎮化率提高至75%以上。

 

第三節 實施向海發展戰略

 

優化沿海地區國土空間格局。發揮地處“一帶一路”和長江經濟帶交匯點的區位優勢,協同打造通州灣、海州灣、鹽城等海洋經濟圈。整合沿海港口資源,建設一批臨港產業園區和現代化新港城,塑造具有濱海風情和地方特色的城市風貌,打造新的城鎮節點。建設一批宜居宜業臨海特色小鎮,打造溝通便捷、規模適度的特色村落。

加快陸海統籌發展。著力提升以沿海地帶為縱軸、沿江兩岸為橫軸的“L”型海洋經濟發展能級,高質量打造沿海海洋經濟隆起帶、高水平建設沿江海洋經濟創新帶、高起點拓展腹地海洋經濟培育圈,優化海洋經濟空間布局。嚴格用海規劃管理,強化節約集約用海,嚴控新增圍填海。科學確定海洋開發規模、方式和時序。貫徹《关键词1省海洋經濟促進條例》,深化地質、測繪、信息和大數據等要素在涉海規劃編製、資源利用、生態保護修複、防災減災等方麵的作用,加強海洋資源綜合保護利用,構築沿海生態安全屏障,推動海洋經濟高質量發展。

推進海洋產業提質增效。以推進傳統海洋產業深度轉型、海洋新興產業提質擴能、海洋現代服務業加速升級為核心,全麵推進海洋產業提質升級。優先發展海洋高端裝備、生物醫藥、新能源、新材料、信息服務等海洋新興產業,推進化工、鋼鐵等臨港產業綠色化發展,大力發展海洋交通運輸、濱海旅遊和高技術高附加值船舶製造。推動海洋牧場建設,支持發展遠洋漁業,著力拉長並穩定海洋經濟產業鏈,不斷壯大現代海洋經濟實力。

 

第四節 強化國土空間規劃實施

 

強化規劃審批與監管。堅持底線思維,踐行綠色發展理念,強化規劃傳導。精簡規劃審批內容,按照一級政府一級事權的原則,強化省、市、縣分級管控和監督實施。按照“誰審批、誰監管”的原則,建立國土空間規劃審查備案製度。省國土空間規劃經省人大常委會審議後報國務院審批,南京及國務院指定設區的市的國土空間總體規劃經同級人大常委會審議後由省政府報國務院審批,其他設區的市和縣(市)國土空間總體規劃經同級人大常委會審議後報省政府審批,其中縣(市)總體規劃要經設區的市審查同意。單獨編製的鄉鎮國土空間總體規劃報設區的市政府審批,村莊規劃報縣級政府審批。

構建國土空間規劃“一張圖”。統一規劃技術基礎,加強全域全要素管控,加快國土空間規劃“一張圖”與實施監督係統建設。將各級各類國土空間規劃納入統一的國土空間基礎信息平台,作為國土空間用途管製、規劃許可和實施監督的依據。加強不同層級國土空間規劃信息互通,推進不同部門之間數據共享與業務協同,為國土空間管控與規劃監督提供支撐。

建立規劃監督與評估機製。依托國土空間基礎信息平台,建立健全國土空間規劃動態監測、定期評估預警、實施監管機製及技術體係。建立國土空間規劃監測評估預警製度,結合國民經濟社會發展階段,對規劃實施情況開展動態監測、評估和預警。因國家和省重大戰略調整、重大項目建設、行政區劃調整等確需修改的,須經規劃審批機關同意後,方可按法定程序進行修改。

 

第五節 構建國土空間用途管製體係

 

建立國土空間用途管製製度。建立覆蓋全域全類型、相互統一銜接的國土空間用途管製規則和覆蓋所有自然生態空間的用途管製製度。構建國土空間用途管製基本框架體係、技術方法體係、法律政策體係和運行體係,明確重點區域用途管製規則,完善計劃管理,製定國土空間準入正(負)麵清單管理製度,嚴格空間準入和轉用管理,強化實施監管。依據國家相關政策,適時出台关键词1省國土空間用途管製指導性文件,明確分區分級國土空間用途管製原則、內容、程序等,並加強與相關法律修訂的銜接。指導市縣因地製宜製定、落實用途管製製度,以國土空間規劃為依據,對所有國土空間分區分類實施用途管製。探索規劃“留白”製度,為未來發展預留空間。

探索特殊區域用途管製政策。進一步規範耕地、林地、自然保護地、海岸帶、生態敏感脆弱區等特殊區域用途管製。強化耕地和永久基本農田保護製度創新,推進永久基本農田儲備區建設。加強全省重要濕地和生態公益林專項保護,明確重要濕地和林地管控目標和管控措施。充分利用長江經濟帶國土空間用途管製和糾錯試點經驗,製定並實施大運河关键词1段國土空間管控措施。嚴格曆史文化保護相關區域的用途管製,加強重大曆史文化遺產保護利用。統籌陸海資源的保護和利用,明確海岸線和海陸交錯帶用途管製重點與政策,積極穩妥推進圍填海和海島曆史遺留問題處理。 

 

第四章 構建整體化的自然資源保護體係

推動形成山水林田湖草沙整體保護格局

 

采取“長牙齒”的硬措施嚴格落實耕地和永久基本農田保護製度,堅決遏製耕地“非農化”、防止耕地“非糧化”。加強自然保護地建設與管理,深入推進礦產和海域海島資源保護,持續開展林地和濕地保護,推動形成山水林田湖草沙整體保護格局。

 

第一節 落實最嚴格的耕地保護製度

 

強化耕地數量、質量和生態“三位一體”保護。堅持占優補優、占水田補水田的原則,嚴格落實占補平衡,確保補充耕地質量。支持通過全域土地綜合整治補充耕地,鼓勵補充耕地指標跨市域易地調劑。依托第三次全國國土調查成果,綜合考慮自然地理格局、土壤條件和生物多樣性等因素,推進耕地資源質量分類工作,開展耕地質量等別年度更新評價,探索構建耕地分類保護體係。有序開展耕地土壤改良和輪作休耕,提升全省耕地質量與生態條件。貫徹落實《中華人民共和國土壤汙染防治法》,加強對耕地汙染的調查評價,嚴格汙染土地的準入管控,開展汙染土地治理。

構建保護有力、集約高效、監管嚴格的永久基本農田特殊保護新格局。嚴格落實永久基本農田保護紅線的管控要求,完善保護措施,提高監管水平。積極鞏固永久基本農田劃定成果,確保規劃期末永久基本農田麵積不少於國家下達任務。嚴格控製建設項目占用永久基本農田,規範開展重大項目占用永久基本農田補劃方案、土地綜合整治涉及永久基本農田調整方案的省級論證。建立儲備區製度,積極推進永久基本農田儲備區建設,劃定永久基本農田儲備區。重大建設項目占用等需補劃永久基本農田的,須在永久基本農田儲備區中予以補劃,確保做到永久基本農田管得住、建得好、守得牢。

創新耕地和永久基本農田保護機製。強化“黨委領導、政府負責、部門協同、公眾參與、上下聯動”的耕地保護共同責任機製。持續完善耕地保護“責任+激勵、行政+市場”機製,積極引導各地出台各具特色的耕地保護補償激勵政策措施。按照“誰保護、誰受益”的原則,加大耕地保護補償激勵力度,調動各級主體保護耕地的主動性和積極性。研究製定相關政策,嚴厲禁止農村亂占耕地建房行為。推進智慧耕地平台建設,將耕地占補平衡業務環節全要素納入,實現耕地和永久基本農田保護動態監測,提升耕地保護監測監管水平。

 

第二節 推進自然保護地體係建設

 

積極構建自然保護地體係。科學劃分自然保護地類型,穩妥推進自然保護地整合優化,加快構建以自然保護區為主體、自然公園為基礎的自然保護地體係,培育國家公園。健全全省自然保護地基本信息庫,製定自然保護地內建設項目負麵清單。到2025年,完成全省自然保護地整合優化、勘界立標。

健全自然保護地管理體製機製。結合自然資源資產管理體製改革,推進自然保護地分級管理,明確各級自然保護地管理職責。在不損害生態環境的前提下,探索一般控製區內特許經營製度。按照自然保護地生態保護需求設立生態管護崗位並優先安排原住居民,推進參與式社區管理。建立誌願者服務體係,健全自然保護地社會捐贈製度,激勵企業、社會組織和個人參與自然保護地生態保護、建設與發展。加強自然保護地監測、評估、考核、執法、監督製度建設,強化落實和實施,保障自然保護地保護目標實現。到2025年,全麵落實自然保護地管理,建立基本政策法規、建設管理、監督考評等製度體係。

 

第三節 嚴格保護近岸海域海島

 

著力加強海岸帶管控。編製海岸帶綜合保護和利用規劃,優化海岸帶空間布局,強化海岸線用途管製。按照嚴格保護、限製開發和優化利用的要求,實施海岸線分類管控,禁止在嚴格保護岸線範圍內開展任何損害海岸地形地貌和生態環境的活動,控製限製開發岸線範圍內的開發強度,推動優化利用岸線範圍內的資源利用向綠色化和生態化轉變。加強灘塗資源與生態係統的基礎調查與動態監測,嚴格控製灘塗濕地的開發強度與規模。加強入海河道河口治導線管控,確保河流入海通道行洪暢通。

嚴格控製海域海島開發規模。落實圍填海管控製度,科學確定海洋資源開發規模和方式,嚴格控製各類建設用海規模。嚴格管控圍填海和無居民海島利用,除國家重大項目和公益事業外,禁止新增用島。禁止在重要水生生物的自然產卵場、繁殖場、索餌場、洄遊通道和鳥類棲息地進行圍填海活動。對於涉及濱海濕地的開發活動,要堅持科學論證、規範使用。

 

第四節 加強礦產資源保護

 

全麵推進綠色礦山建設。以采選和環保技術、裝備和工藝及管理理念等方麵具備全國先進水平的礦山企業為依托,充分發揮典型示範作用,綠色礦山建設對象覆蓋所有開采礦種,進一步提高全省綠色礦山建設水平。完善綠色礦山建設長效機製,持續推動全省礦業綠色發展。

開展重要礦產保護與儲備。根據关键词1重要礦產資源勘查成果,劃定並明確重要礦產資源保護礦區名錄,明確保護礦種及其保護區域,建立完善的关键词1礦產資源保護儲備體係,強化優質資源保護與儲備。 

 

第五章 構建精準化的自然資源供給保障體係

全麵提高資源利用效率

 

強化自然資源總量管理,實現自然資源精準供給,加快自然資源高效利用新技術與新模式應用,促進自然資源開發利用方式轉型,完善自然資源全生命周期管理和循環利用機製,全麵提升自然資源節約集約利用水平。

 

第一節 推進用地用海用礦精準供給

 

實施土地要素精準保障。積極落實建設用地總量和強度“雙控”目標,明確各地的建設用地總量和開發強度上限,到2025年,全省新增建設用地規模和土地開發強度均控製在國家下達指標以內。堅持年度土地利用計劃總量控製,深入落實“增存掛鉤”機製,加大“人地掛鉤”配套政策實施力度,優化全省土地利用計劃分配方式,探索土地計劃指標向中心城市、重點城市群傾斜,進一步加大城鄉建設用地計劃的省級統籌力度。堅持土地要素跟著項目走,實施分類保障、高效供給,鼓勵用地向國家和省級重大項目、優質項目傾斜。完善省級以上重大產業支持政策和差別化供應機製,對重大項目施行用地核銷製,合理安排用地時序,做到應保盡保。土地供應向租賃住房建設傾斜,單列租賃住房用地計劃。

科學保障建設項目用海。保障國家重大基礎設施和重大民生工程等用海,優先支持海洋戰略性新興產業、循環經濟產業和海洋特色產業建設用海,嚴格執行建設項目用海麵積控製指標等相關技術標準,合理提高建設用海的生態門檻和產業準入門檻,嚴格控製產能嚴重過剩以及高汙染、高耗能、高排放項目用海。完善海域征收管理製度。

提升礦產資源保障能力圍繞國家重要礦產、关键词1優勢礦產等,統籌部署調查評價與勘查,加大調查勘查投入,力爭找礦新突破,新圈定一批找礦遠景區、找礦靶區,新增一批資源儲量。科學劃定重點開采區、建築石料集中開采區,鼓勵引導集約化、規模化開采建築石料,保障建築石料供應。

 

第二節 促進建設用地集約利用

 

加快城市更新與地下空間開發。支持有條件的地區編製實施城市更新規劃、土地儲備規劃,科學製定城市更新與土地收儲年度工作計劃,在國土空間規劃中明確重點更新區域、規模,因地製宜製定出台城市更新管理辦法,引導城市更新有序實施,推進城市建設用地集約利用水平顯著提升。鼓勵各地區加快落實關於加強城市地下空間開發利用的指導意見,結合城市更新需求,加快編製國土空間規劃體係下的城市地下空間專項規劃,引導城市地下空間科學和複合利用,因地製宜推進綜合管廊建設,積極拓展城市發展空間,增強城市綜合承載能力,提高土地資源綜合利用效率。

實施城鎮建設用地提效行動。開展多層次城鎮建設用地節約集約利用評價,明確低效用地範圍,編製實施城鎮低效用地再開發規劃,嚴格城鎮低效建設用地再開發計劃管理,健全差別化低效用地再開發引導政策。鼓勵開發區土地節約集約利用機製創新,支持低效工業用地複合利用和用途合理轉換。合理確定工礦廢棄地複墾範圍和規模。推進关键词1省沿海部分地區低效鹽田的複墾利用。深入推進批而未供土地消化利用,提升土地資源配置效率;有序推進閑置土地處置,提升已供土地開發利用水平。嚴格執行建設用地準入政策和控製標準,深入推進長期租賃、先租後讓、租讓結合等靈活供地方式,加快土地節約集約利用模式(技術)創新和推廣應用,積極推進土地複合利用,建立不同產業用地類型合理轉換機製,增加混合產業用地供給。

積極盤活農村存量建設用地。結合鄉鎮國土空間規劃編製實施,加快推進村莊布局調整,規範實施城鄉建設用地增減掛鉤,推進農村居民點用地適度集中和農民住房條件改善,助推鄉村振興。落實農村宅基地製度改革,穩慎引導農村宅基地自願有償退出,加快推進集體經營性建設用地入市,積極盤活存量農村建設用地,活化鄉村土地資產,促進鄉村振興和城鄉融合發展戰略落地實施,支持寧錫常接合片區國家城鄉融合發展試驗區開展集體經營性建設用地入市改革。

 

第三節 提升海洋資源集約利用水平

 

加強灘塗資源綜合保護利用。加強灘塗資源開發新技術研究和科技成果轉化,探索灘塗資源多元化利用模式,鼓勵因地製宜發展生態養殖、灘塗旅遊開發等。適度發展灘塗農林業,支持開展耐鹽農作物基因工程改良和培育,發展耐鹽糧油作物、蔬菜、苗木、特色經濟植物等鹽土產業。科學合理利用灘塗資源,在適宜區域有序開展灘塗圍墾,提高已圍灘塗綜合開發利用效率。

有序推進海洋可再生能源開發利用。支持科學利用沿海風能資源,優化海上風電開發布局。鼓勵風光一體海洋可再生能源利用技術創新以及大功率風電機組、控製係統等海上風電關鍵設備研發,加快海上風電施工運維母港建設,實現研發、製造、運維、檢測一體化發展。規劃布局深遠海風電,加強深遠海風電項目管理和用海政策支持,打造全國領先的海上風電產業集群。

 

第四節 推動礦產資源高效利用

 

優化礦產資源開發利用結構。加強開采礦山數量和采礦規模總量控製,到2025年,礦產年開采總量控製在2.1億噸以內,在采礦山數量控製在320個以內。按照集約高效的原則,鼓勵和引導礦山企業規模化開采,進一步優化礦山規模結構。到2025年,全省礦山平均年生產規模達65萬噸,大中型礦山比例達到45%以上。鼓勵發展精深加工,延長產業鏈,提升岩鹽、芒硝、膨潤土、凹凸棒石粘土等礦產加工水平,實現資源優勢向經濟發展優勢轉變。

推進礦產資源節約與綜合利用。樹立高效、綠色、安全、環保的先進典型,鼓勵推廣礦產資源利用先進適用技術和科學管理模式,充分發揮示範引導作用。提高全省礦產資源節約與綜合利用水平,提高礦山“三廢”資源利用率,鼓勵煤、鐵、鉛、鋅、鍶、硫、磷、岩鹽、芒硝、高嶺土等重要礦種開采礦山綜合利用共伴生礦產資源,全省重要礦產開采礦山“三率”水平達標率達96%以上。

推進礦地融合發展。按照生態文明建設和礦區可持續發展要求,探索礦產資源開采與土地資源、采礦地下空間資源的保護、利用和整治一體化協調發展的礦業開發模式。創新工礦廢棄地複墾利用新機製,統籌規劃礦區資源,優化礦區城鄉建設用地布局,改善礦區生態環境,實現礦產資源、土地資源集約化利用。

加快地熱等綠色清潔能源資源利用。加強綠色清潔能源的勘查,加快推進幹熱岩、淺層地溫能等綠色能源資源開發利用,適時推進清潔能源資源利用示範區建設,推動綠色清潔能源的可持續開發。

 

第五節 推動林業資源可持續利用

 

加強森林資源管理。強化對林木覆蓋率、喬木林單位麵積蓄積量、省級以上重點公益林麵積等指標的考核。堅持和完善林地分類分級管理製度,實行林地用途管製和定額管理,嚴格林木采伐限額管理,健全林地保護利用規劃體係,嚴格限製重點區域的林地轉為建設用地,確保林地不減少。加強野生動植物資源保護,推進極小種群野生動植物保護,加強野生動植物自然棲息地和珍稀瀕危種群保護與恢複。

推動林業可持續發展。加強丘陵山區次生林、綠色通道和淮北楊樹速生豐產中幼齡林撫育,全麵提高單位麵積蓄積量和綜合效益。加大用材林基地建設,突出可持續經營和定向集約培育,加大人工用材林培育力度,增強木材加工業的原料供給能力。以林木良種化為根本,推進種苗基地建設,加快林下經濟擴麵、提質、增效,聚力打造千億元林木種苗與林下經濟產業。依托森林和濕地資源,大力發展生態旅遊,推進森林體驗和康養基地建設。加強林業資源綜合利用,壯大林業循環經濟,促進人與自然和諧發展。 

 

第六章 構建協同化的國土空間生態保護修複體係

提升生態係統質量和穩定性

 

落實《全國重要生態係統保護和修複重大工程》要求,基於“山水林田湖草生命共同體”的理念,加快推進山水林田湖草沙係統保護與治理試點,強化重點生態區域的保護修複,探索建設自然生態修複試驗區,明確實施國土空間生態監測評估,穩定生態係統質量,提升生態係統碳匯能力。

 

第一節 加快形成國土空間生態保護與修複新格局

 

打造“兩縱三橫六區七類多層級”國土空間生態保護與修複總體格局。根據关键词1國土空間生態係統的特點,遵循“整體保護、係統修複和綜合治理”的基本原則,結合生態係統類型與資源環境問題的空間差異,科學劃定國土空間整治修複重點區域,因地製宜推進形成“兩縱三橫六區七類多層級”國土空間生態保護與修複總體格局。

 

第二節 推進礦山修複與丘陵山地生態係統保育

 

加強廢棄礦山和塌陷地整治。以寧鎮丘陵山地、徐州北部和東南部以及連雲港北部丘陵崗地廢棄礦山和采煤塌陷區域為重點,實施廢棄礦山和采煤塌陷地綜合治理工程,推動地形地貌與地表植被重建、采空塌陷地複墾和塌陷地人工濕地建設,消除地質災害隱患,減少土地資源壓占與損毀,營建塌陷地濕地生態係統,提升生態係統穩定性。

開展丘陵山地生態保護與保育。加強太湖西南部的宜溧和茅山山地、沿江老山和寧鎮山地、江淮丘陵崗地地區和魯南丘陵餘脈地區等河湖源頭地區的自然生態係統保護,嚴格保護國家和省級森林生態係統自然保護區,有序推進國家和省級森林公園創建,加大生態公益林保護力度,大力實施自然保護地建設工程、低質低效林改造工程和裸露地表恢複工程,保護森林生態係統生物多樣性,提升水源涵養與水土保持能力。全麵推行林長製,完善森林長效管護機製,嚴懲森林資源破壞行為,深入開展森林防火隱患整治、病蟲害防治行動,持續改善丘陵山地地區的森林質量,增強森林固碳增匯能力。

 

第三節 實施國土空間全域綜合整治

 

穩妥推進國土空間全域綜合整治。落實《关键词1省國土空間全域綜合整治方案》要求,整體開展農用地整治、建設用地整治、生態保護修複和公共空間治理,形成試點先行、示範引領、全麵展開的國土空間全域綜合整治格局。探索國土空間全域綜合整治的規劃技術指南、配套政策、資金籌措途徑和績效評估方法;出台國土空間全域綜合整治項目管理辦法,嚴格項目管理,促進項目實施。

加快形成試點示範效應。以鄉鎮全部或部分行政村為實施單元,積極落實全域土地綜合整治規劃。以山、水、林、田、湖、草、村全要素為整治對象,開展國土空間全域土地綜合整治,因地製宜解決耕地、林網相對破碎化等問題,促進農業集約化、規模性經營,全麵改善整治區域自然生態景觀。到2025年,建成國家試點項目20個,省級示範項目不少於100個,支持市縣自主開展一批項目,基本形成國土空間全域綜合整治製度體係。

 

第四節 加強河湖濕地生態保護與修複

 

推進湖泊濕地保護與修複。加強太湖、洪澤湖、固城湖、滆湖、駱馬湖、高郵湖等大型湖泊及裏下河低窪湖蕩和其他塘庫濕地保護,控製濕地萎縮。合理有序推進太湖、滆湖、長蕩湖、洪澤湖、駱馬湖、高郵湖、白馬湖、大縱湖、得勝湖、廣洋湖等退田(圩)還湖工程,逐步擴大湖泊和沼澤濕地麵積。有序開展全省濕地自然保護區、濕地公園和濕地保護小區建設,建立健全省湖泊濕地保護網絡體係,豐富濕地生物多樣性,提升河湖水源涵養和洪澇調蓄等水生態功能。

加強重要江河濕地保護與生態修複。以千裏長江防護林和千裏運河風光帶建設為契機,持續完善長江幹流、南水北調東線河道(京杭大運河等)、新通揚運河、通榆河和黃河故道等重要江河沿線的綠色生態屏障,因地製宜實施沿線地質環境治理工程,全麵消除地質災害隱患,完善江河生態防護林帶和濱河濕地,涵養水源、改善水質,提升水質保護與清水通道維護等重要生態功能。

 

第五節 強化海岸灘塗濕地生態保護修複

 

加快海岸帶綜合治理。以鹽城射陽河口以北海岸帶為重點,探索科學建設蘆葦生態濕地,有序建設擋浪潛堤,控製海岸侵蝕。紮實推進沿海防護林和千裏濱海生態走廊建設,嚴格控製自然岸線占用,持續實施海岸線生態化改造與保護,提升海岸帶生態質量,強化海岸帶防災減災能力。

加強濱海濕地保護。以大豐麋鹿、鹽城濕地珍禽等自然保護區為重點,大力實施各類海洋自然保護地建設,加快扁擔河、故黃河口、灌河口、臨洪口、埒子口等重要入海河道河口濕地的保護修複。科學引導灘塗資源利用,鼓勵灘塗養殖結構與模式優化。嚴格控製灘塗圍墾,科學實施退養還濕,維護灘塗濕地生境,促進空間破碎、功能退化的灘塗濕地生態係統自然恢複。

 

第七章 構建法治化的自然資源管理體係

健全自然資源資產管理製度

 

全麵落實自然資源資產產權製度改革要求,推進自然資源資產的市場化配置,深化自然資源行政審批製度改革,建立健全自然資源資產監管和法規體係,促進自然資源係統保護與高效利用。

 

第一節 健全完善自然資源資產產權製度

 

建立全民所有自然資源資產所有權委托代理機製。加快推進全民所有自然資源資產清查,明確全民所有自然資源資產的空間範圍,製定省級及以下代理行使所有權的全民所有自然資源資產清單,紮實推進全民所有自然資源資產所有權委托代理機製試點工作,製定並實施关键词1省委托代理機製,確定不同類型自然資源資產所有權行使模式。研究製定委托代理評價考核體係。

探索生態產品價值實現機製。探索建立根據生態產品質量和價值確定財政轉移支付額度、橫向生態補償額度的體製機製。完善生態產品市場交易體係,加快建立生態產品價值實現機製。完善市場化多元化生態保護補償機製,提高生態保護補償標準,鼓勵探索有效吸引社會資金投入生態產品供給的政策措施、產權安排和運作模式。開展生態產品價值實現機製試點示範,加大理論研究、實踐探索和製度創新力度。探索構建符合关键词1實際的“政府主導、企業和社會各界參與、市場化運作、可持續”的生態產品價值實現機製。支持寧錫常接合片區國家城鄉融合發展試驗區探索生態產品價值實現機製。

推進建設用地使用權分層設立。積極探索建設用地地上、地表和地下使用權分設,優化產權設置。鼓勵有條件的城市率先開展地下空間利用地方性立法試點工作,全麵探索地下空間開發利用機製創新,建立健全地下空間資產配置、權屬登記和產權交易製度。

健全海域海島灘塗資源產權製度。探索海域使用權立體分層設權,著力強化海域使用權出讓、轉讓、抵押、出租、作價出資(入股)等權能,依法明確水域灘塗養殖權利權能,允許權利流轉和抵押。

推進礦產資源產權製度改革。以礦產資源國情調查為基礎,開展探明儲量的礦產資源確權登記,推進礦產資源確權登記法治化。依據礦產地質勘測實際,合理調整探礦權有效期及延續期限,結合礦產資源儲量分類設定采礦權有效期及延續期限。

協調各類資源產權間關係。完善探礦權、采礦權與土地使用權、海域使用權銜接機製,強化探礦權和采礦權審批與相關規劃的銜接。理順水域灘塗養殖的權利與海域使用權、土地承包經營權的關係。

 

第二節 推進自然資源資產市場化配置改革

 

建立健全城鄉統一的建設用地市場。深化國有建設用地有償使用製度改革,完善建設用地市場製度,加強一、二級市場聯動,建立健全產權明晰、市場定價、信息集聚、交易安全、監管有效的土地轉讓、出租、抵押二級市場。建立健全農村集體經營性建設用地入市製度,探索建立就地入市、異地調整和集中整治入市等製度,規範使用集體經營性建設用地的範圍、程序、方式,加快構建“保護產權、同權同價、維護契約、平等交易”的城鄉統一建設用地市場。強化土地市場運行情況監測,加強土地供後開發利用監管,促進土地市場平穩健康發展。

深化產業用地市場化配置改革。深入推進工業用地供應方式改革,深化完善工業用地供應製度,切實提高土地資源配置效率。探索按照產業鏈、供應鏈上下遊關係供應工業用地,建立符合產業發展規律和推動產業集群發展、促進實體經濟區域協調發展的供地模式,在符合國土空間規劃和用途管製要求前提下,探索增加混合產業用地供給,創新開發區土地資產配置機製。推廣出讓方與競買人雙方互信承諾製的“雙信地”出讓模式,提升“淨地”供應標準,強化供後驗收監管。做好“僵屍企業”處置中的土地資產盤活工作。

持續推進補充耕地和城鄉建設用地增減掛鉤節餘指標交易。探索建立增減掛鉤節餘指標流轉使用長效機製,破除土地、資金等要素在城鄉之間流動和配置的製約,驅動城鄉資源要素的自由流動,實現更大範圍內資源統籌優化配置。跨市域補充耕地指標交易統一納入省級交易平台,全麵實現補充耕地指標交易流程電子化。鼓勵有條件的設區的市建立市域內跨區域補充耕地指標交易市場,完善交易規則和服務體係。

有序推進礦海林使用權市場化配置。推動礦產、林地、林木和海域等資源的所有權和使用權分離,擴大使用權的劃撥、出讓、租賃、作價出資、授權經營等權能,除法律規定的特殊情形外,推進使用權的有償流轉。統籌推進礦業權、海域使用權、林地使用權和林木采伐權等自然資源使用權交易平台和服務體係建設,規範礦業權出讓行為,全麵推進礦業權競爭性出讓,健全市場監測監管和調控機製,促進流轉順暢、交易安全、利用高效。

 

第三節 深化自然資源行政審批製度改革

 

紮實做好用地審批權試點和委托下放工作。深入推進“放管服”改革,切實貫徹落實國家和省關於委托用地審批權的相關規定。穩妥推進國務院委托用地審批權試點,做好省政府用地審批權委托下放工作,進一步規範審查標準、壓縮審批時限、優化審批流程、提高審批質效,完善監管考核機製。推進部分省級農用地轉用和土地征收、用地預審和規劃選址、增減掛鉤實施方案和工礦廢棄地複墾實施方案的審批權下放試點。製定和實施審批權下放“接得住、管得好”的激勵約束機製。

積極推進用地審批製度改革。簡化優化用地預審和規劃選址、建設用地規劃許可、建設工程規劃許可、規劃核實等審批流程,推進全省用地預審、用地報批與城鄉規劃許可“多審合一”“多證合一”改革,深入開展建設工程“多測合一”改革。完善全省統一的建設用地審批係統,建立用地審批工作評價機製,構建規劃用地“多證合一”在線監管平台,強化建設用地用海審批過程監管,深化落實“不見麵審批(服務)”。全麵推廣網上收件、網上審批和網上出件,減少審批環節,提升審批效率。

加快推進礦業權分級審批製度改革。做好自然資源部下放礦業權審批權限的承接,探索開展省以下礦業權分級審批管理製度改革。擬定下放的礦業權審批權限和監管措施,開展礦業權審批流程和審批要件改革。

 

第四節 健全自然資源資產監管體係

 

建立行政和社會監督機製。建立健全我省全民所有自然資源資產報告製度,向同級人大常委會報告全民所有自然資源資產情況,自覺接受人大和社會監督,讓國有資產的管理和監督更加透明。建立科學合理的自然資源資產管理考核評價體係,以全民所有自然資源資產平衡表為基礎,構建領導幹部自然資源資產離任審計製度,落實生態文明績效評價考核和責任追究有關要求。開展生態環境損害調查和賠償,建立生態環境損害責任終身追究製。完善自然資源資產產權信息公開製度,強化社會監督。

完善執法監督機製。推動自然資源行政執法與刑事司法的銜接機製與平台建設,促進自然資源資產利用違法案件信息共享、案情通報和案件移送,推動依法行政、嚴格執法。加強自然資源資產執法機製與隊伍建設,依法嚴肅查處自然資源資產產權領域違法案件。

 

第五節 提升自然資源法治能力

 

健全自然資源管理法規體係。落實自然資源立法規劃,製定出台《关键词1省土地管理條例》《关键词1省測繪地理信息市場管理規定》。根據國家立法修法安排,推動出台《关键词1省國土空間規劃條例》,修訂《关键词1省礦產資源管理條例》《关键词1省地質環境保護條例》《关键词1省不動產登記條例》等地方性法規,定期開展自然資源地方性法規、地方政府規章、規範性文件清理。

提升自然資源行政爭議處置效能。堅持省級總抓、設區的市、縣(市、區)級具體落實的原則,協同解決係統重大行政公益訴訟案件,積極探索自然資源民事公益訴訟,拓展公益訴訟新領域。提高辦理行政爭議案件辦理質量,實現案件總量與糾錯數量雙下降、重點地區與重點類型案件總量雙改善。

有序實施自然資源執法監督行動。加強自然資源日常執法監管,深化應用實時監管,穩步推進智能監管,嚴肅查處自然資源違法行為。紮實推進農村亂占耕地建房問題專項整治、土地違法違規問題“清零”行動等各類專項行動,深化整治自然資源領域掃黑除惡行業亂象重點問題。加強衛片執法檢查、督察發現問題整改,強化自然資源違法行為全過程全流程監管監督,推動執法“嚴起來”“長牙齒的硬措施”落地落實。

建立健全自然資源執法監督體係。完善執法體製機製,強化執法要素保障。健全“天上看、地上查、視頻探、網上管、群眾報、實時督”的六位一體執法體係,進一步構建“早發現、早製止、嚴查處”工作機製。嚴格落實行政執法三項製度,完善係統上下“聯合監管”、部門之間“聯動監管”機製。加強執法隊伍建設,選優配強基層一線執法力量。細化聯合懲戒辦法,對失責行為,嚴格實施精準問責,堅決做到“失責必問、問責必嚴”;健全完善容錯免責機製,促進執法隊伍擔當作為。 

 

第八章 構建智慧化的自然資源基礎支撐體係

夯實自然資源治理基礎

 

以新型基礎測繪和自然資源科技創新體係建設為基礎,全麵開展自然資源統一調查、監測評價和確權登記,推進自然資源資產信息化管理係統平台建設,建立健全自然災害監測與預警體係,提升自然資源治理支撐能力。

 

第一節 推進新型基礎測繪體係建設

 

加快現代測繪基準建設。加強陸海、省市縣測繪基準一體化建設、更新和服務。統籌全省測繪基準基礎設施資源,持續優化測繪基準觀測網絡,推進全省測繪基準基礎設施並置融合。提升測繪基準信息化建設水平,提供更豐富靈活的測繪基準服務。

持續豐富測繪數據資源。統籌全省測繪航空航天遙感數據獲取,持續開展基本比例尺地形圖測繪、基礎與專題地理信息數據獲取與更新,建立省市縣數據聯動協同更新機製。建設適於关键词1省情的地理實體基礎時空數據庫,構建內容豐富的新型基礎測繪產品體係。

推進實景三維关键词1建設。統籌建設省域時空三維地形場景和城市三維模型,匯聚省域時空三維數據,建成實景三維數據庫,搭建時空三維應用服務係統,實現地形級、城市級、部件級三維數據的業務應用和協同服務。

提升測繪地理信息服務效能。推進省市縣時空大數據平台集群建設,持續加強“天地圖·关键词1”建設及推廣應用。創新多樣化地圖服務模式,持續開展地理信息科普教育,完善應急測繪保障體製機製,深化測繪地理信息軍民融合服務,全麵提升“地理信息+”公共服務能力。

 

第二節 開展自然資源統一調查監測和確權登記

 

推進自然資源統一調查。加快建立自然資源分類標準、自然資源調查監測標準體係和定期調查製度,全麵推進自然資源基礎調查和專項調查,查清全省各類自然資源在地表的分布範圍與位置、麵積數量以及利用與保護等基本情況,形成自然資源本底“一張圖”。充分利用省市縣基礎測繪成果,以數字高程模型、數字正射影像、數字表麵模型等數據為基底,整合集成地表基質層、地表覆蓋層、管理層、地下資源層等各類自然資源調查數據,構建全省自然資源三維立體時空數據庫。

建立自然資源資產清查與核算體係。建立實施全民所有自然資源資產清查製度,充分利用自然資源調查成果,開展全麵自然資源資產清查,建立全省全民所有自然資源資產數據庫。製定符合关键词1實際的土地、海洋、礦產、森林、濕地和水流等自然資源資產評估的原則、框架和標準體係,開展自然資源資產的實物量清查與價值量核算。基於全民所有自然資源資產平衡表編製試點工作經驗,適時建立关键词1省全民所有自然資源資產平衡表編製體係。

實施自然資源動態監測。加快我省自然資源動態監測網絡布局,建設全省多源遙感數據統籌共享平台,運用遙感影像自動變化監測、定點觀測等多種監測技術和手段,建立自然資源立體監測網絡。加快整合國土變更調查遙感監測與地理國情監測,統籌開展自然資源動態常規監測。充分利用高分辨率的航天和航空遙感等高技術手段,組織開展耕地資源、森林資源、水資源等重要資源的專題監測,定期開展城市群地區“三區三線”等重點區域、重點要素的動態監測。

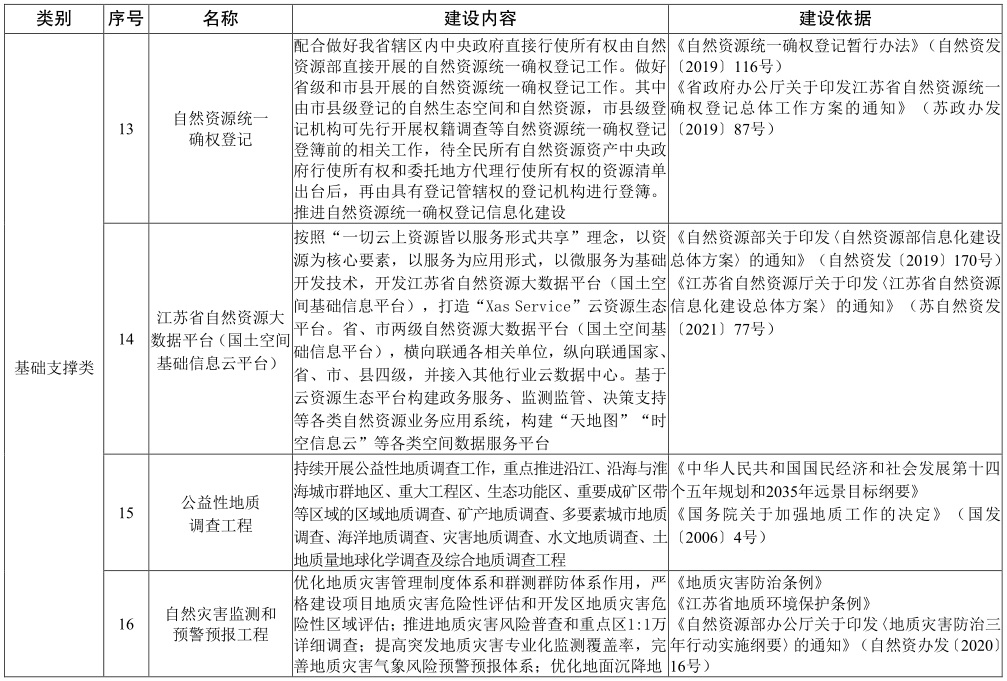
推進自然資源統一確權登記。依據《自然資源統一確權登記暫行辦法》《关键词1省自然資源統一確權登記總體工作方案》,全麵鋪開、分階段推進全省自然資源統一確權登記工作。積極配合做好我省轄區內自然資源部直接開展的統一確權登記工作。以不動產登記為基礎,充分利用國土調查成果和自然資源專項調查成果,對我省轄區內除自然資源部直接開展確權登記之外的自然保護區、自然公園等各類自然保護地,以及江河湖泊、生態功能重要的濕地、國有林區等具有完整生態功能的自然生態空間和全民所有單項自然資源開展統一確權登記,逐步實現對水流、森林、山嶺、荒地、灘塗、海域以及探明儲量的礦產資源等省級自然資源統一確權登記全覆蓋。清晰界定我省轄區內各類自然資源資產的產權主體,逐步劃清全民所有和集體所有之間的邊界,劃清全民所有、不同層級政府行使所有權的邊界,劃清不同集體所有者的邊界,劃清不同類型自然資源的邊界,推進確權登記法治化。推進農村集體所有的自然資源資產所有權確權。

 

第三節 加快自然資源管理信息化建設

 

夯實自然資源“三個一”信息管理基礎。充分利用新一代信息技術,按照“節約集約、互聯互通、智能感知、資源共享”的思路,全麵整合省、市、縣三級原國土、規劃、海洋、林業、測繪地理信息等部門的信息化成果,建設“一張網”:省、市、縣、鄉四級自然資源網絡;“一朵雲”:省、市兩級“自然資源雲”;“一工程”:覆蓋省、市、縣、鄉四級的網絡信息安全工程。

推進自然資源信息化“一平台、三體係”建設。持續建設关键词1省自然資源大數據平台(國土空間基礎信息平台),建成关键词1省自然資源“一張圖”,加快國土空間規劃“一張圖”與實施監督係統建設,完成“互聯網+自然資源”政務服務、監測監管、決策支持應用體係構建,形成以“網、雲、數、安”為支撐的关键词1省自然資源信息化“一平台、三體係”。協同建設北鬥衛星導航係統與GPS係統融合的長三角一體化測繪基準綜合應用服務網絡,提升基準服務能力。

 

 

第四節 強化地質災害和海洋災害監測與預警體係

 

推進地質災害監測與預警。常態化開展地麵沉降、崩塌、滑坡等地質災害風險常規監測,加強應急測繪保障能力建設,規範地質災害隱患點管理。加快推進開發區地質災害危險性區域評估,強化防災減災能力。

完善海洋監測預警體係。優化海洋災害觀測網絡布局,構建立體海洋觀測網,加快覆蓋关键词1近海的海洋災害智能網格預警報係統建設,健全省、市、縣三級監測預警體係,豐富海洋災害預報產品,拓展海洋災害預警報發布渠道,重點開展汛期、台風、冬春季寒潮大風等引起的風暴潮和災害性海浪預警預報,提升預警預報服務水平。

加強海洋防災減災體係建設。加大海洋災害風險評估和隱患排查工作力度,推進海洋災害重點防禦區劃定,開展年度海平麵調查評估工作,加強海岸防護能力建設。加強紫菜養殖用海管理,開展滸苔綠潮常態化聯防聯控工作,完成防控試驗各項工作。

 

第五節 健全自然資源科技創新體係

 

推進自然資源關鍵技術創新。深入實施礦地融合和陸海統籌,著力構建自然資源調查監測、國土空間優化管控、生態保護修複、自然資源高效利用技術四大體係,形成以“雙融合四體係”為核心的自然資源科技創新體係。加快自然資源多要素一體化調查與監測、新型基礎測繪、新型資源勘查與開發、地下水資源保護和利用、礦山地質環境修複治理、海岸帶保護修複與可持續利用、沿江岸線保護修複、林業科技創新與應用等方麵的關鍵技術研發,推進自然資源標準化體係建設,助力全民所有自然資源資產所有者權益實現、國土空間開發保護與生態修複、自然資源綜合管理。

加強科技創新平台建設。持續推進自然資源部重點實驗室、自然資源部工程技術創新中心、野外觀測基地、自然資源新型智庫等科技平台的建設與培育,合理布局設點,打通基礎研究、工程技術研發、成果轉化的全鏈條,構建產學研結合、高效協同的科技創新平台體係。

推進創新型人才隊伍建設。通過深化國土空間規劃、自然資源調查監測、生態保護修複、自然資源資產等領域重大科學問題的國際交流與合作,著力培養青年人才,充分發揮現有人才作用,合理引進省外、海外高端人才,推進高層次科技創新人才梯隊建設,不斷優化人才隊伍知識結構、專業結構和年齡結構。積極完善人才流動與激勵製度,建立有利於科技人員潛心研究和專心創業的製度環境。以自然資源人才庫建設、國家和省部級高層次人才培養工程、中高級專業技術職稱評聘為載體,通過強化科技創新團隊建設、項目攻關、專業技術人員繼續教育等方式,提升各類、各層次專業技術人才業務素質和創新能力。

 

第九章 推進重大工程實施

全方位保障規劃目標圓滿完成

 

根據全省經濟社會發展和自然資源管理需要,“十四五”時期,全省謀劃布局保護與修複類、高效利用類、基礎支撐類、綜合管理類等四類重點建設項目共22個。

 

第一節 保護與修複類重點工程

 

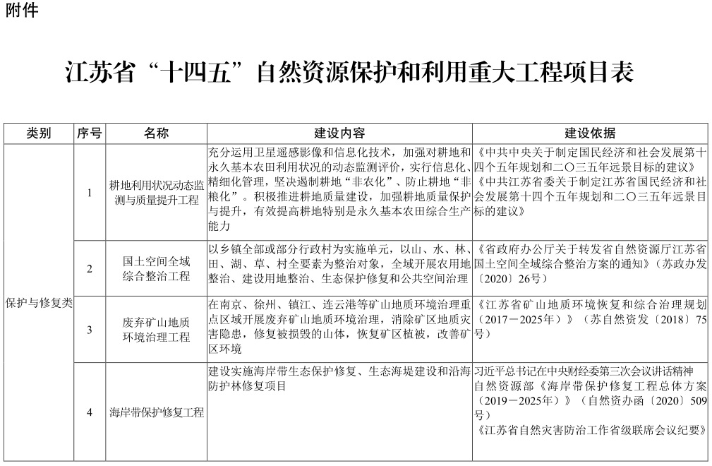
堅決遏製耕地“非農化”、防止耕地“非糧化”,實施耕地利用狀況動態監測與質量提升工程。充分運用衛星遙感影像和信息化技術,加強對耕地和永久基本農田利用狀況的動態監測評價,積極推進耕地質量建設,有效提高耕地特別是永久基本農田綜合生產能力。

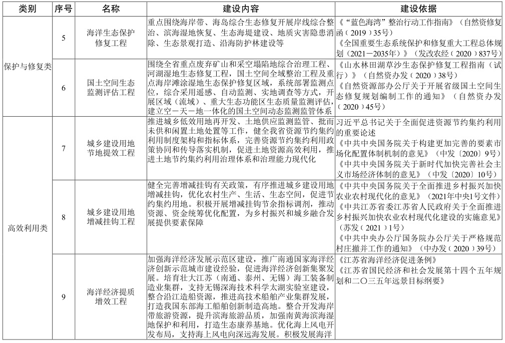
落實“山水林田湖草”生命共同體理念,重點圍繞江河湖泊、丘陵山脈等重要生態區域,統籌山、水、林、田、湖、草等要素實施山水林田湖草沙係統治理試點工程、國土空間全域綜合整治工程、廢棄礦山地質環境治理工程、海岸帶保護與生態修複工程和國土空間生態監測評估工程。到2025年,實施山水林田湖草沙係統治理試點工程15個,實施係統保護、宏觀管控、綜合治理。完成國土空間全域綜合整治國家試點項目20個,省級示範項目不少於100個。實現治理廢棄礦山麵積不低於3000萬平方米。

 

第二節 高效利用類重點工程

 

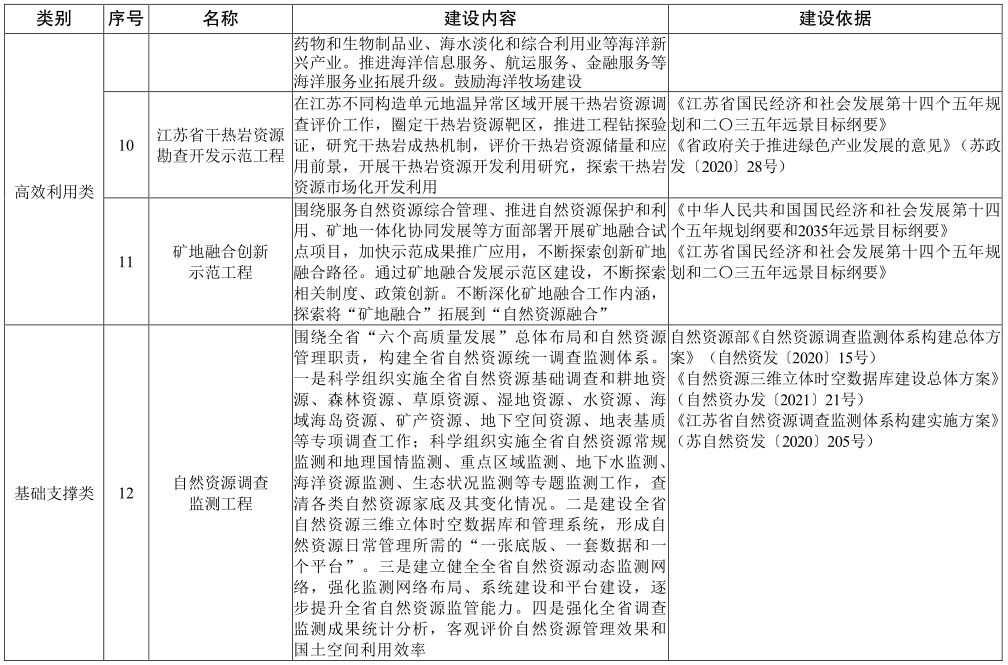
為全麵提升自然資源節約集約利用水平,著力實施城鄉建設用地節地提效工程、城鄉建設用地增減掛鉤工程、海洋經濟提質增效工程、幹熱岩資源勘查開發示範工程和礦地融合創新示範工程。到2025年,爭取在城鄉建設用地利用潛能釋放和節地水平提升方麵取得顯著進展。推動資源、資金統籌優化配置,確保建設用地總量不增加,耕地麵積不減少、質量不降低,城鄉建設用地布局更合理。優化海上風電開發布局,支持海上風電向深遠海發展。積極發展海洋藥物和生物製品業、海水淡化和綜合利用業等海洋新興產業。推進海洋信息服務、航運服務、金融服務等海洋服務業拓展升級。鼓勵海洋牧場建設。探索幹熱岩資源市場化開發利用。建設幹熱岩綠色勘查開發示範基地,為優化提升我省能源結構提供地質科技支撐。不斷深化礦地融合工作內涵,探索將“礦地融合”拓展到“自然資源融合”。

 

第三節 基礎支撐類重點工程

 

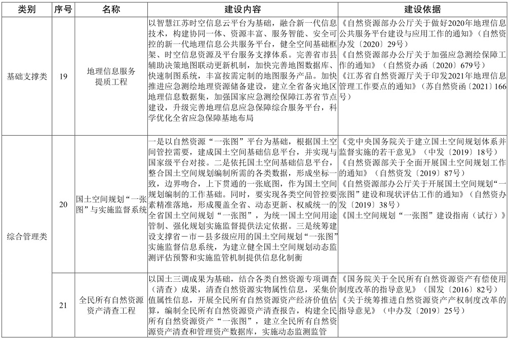
圍繞全省“六個高質量發展”總體布局和自然資源管理職責,實施自然資源統一調查監測工程,建設自然資源調查監測“一張底版、一套數據和一個平台”。配合做好我省轄區內中央政府直接行使所有權由自然資源部直接開展的自然資源統一確權登記工作,實施自然資源統一確權登記工程。按照“一切雲上資源皆以服務形式共享”理念,實施自然資源數據平台建設工程。到2025年,全麵完成平台建設,基本建成比較完善的自然資源“一張圖”大數據庫。實施公益性地質調查工程、淮海經濟區(关键词1域)綜合地質調查工程、自然災害監測和預警預報工程,為生態文明提供安全保障。實施新型基礎測繪建設工程和地理信息服務提質工程。持續建設省級三維地理信息服務平台,協同推進市縣三維平台建設,建立覆蓋全省的時空三維應用服務係統。全麵推進地理信息公共服務平台、地圖編製和應急測繪等測繪地理信息服務升級。

 

第四節 綜合管理類重點工程

 

依托自然資源“一張圖”平台,建設國土空間規劃“一張圖”與實施監督係統工程,為國土空間用途管製實施監督提供基礎依據。以國土三調成果為基礎,實施全民所有自然資源資產清查工程。編製全民所有自然資源資產清查報告,構建全民所有自然資源資產“一張圖”,建立全民所有自然資源資產清查和管理資產數據庫,實施動態監測監管。落實全民所有自然資源資產所有權委托代理機製工程。編製自然資源清單並明確委托人和代理人的權責,依據委托和代理權責依法行使履職,完善委托代理配套製度。完善自然資源資產劃撥、出讓、租賃、作價出資入股等配置製度,優化組織實施流程和方式,創新發展自然資源資產儲備管理。

 

第十章 加強規劃實施保障

共同譜寫自然資源事業高質量發展新篇章

 

加強黨對規劃編製和實施的全麵領導,完善上下貫通、執行有力的組織體係,深化黨的建設,嚴格規劃實施管理,確保規劃目標任務落實,奮力書寫自然資源滿意答卷。

 

第一節 加強黨的全麵領導

 

堅持以黨的政治建設為統領,始終把講政治擺在首要位置,加強黨對自然資源工作的全麵領導,增強“四個意識”、堅定“四個自信”、做到“兩個維護”,把黨的領導貫穿規劃組織實施全方位全過程。始終做好黨建和業務深度融合“大文章”,強化黨建對業務的方向指引,推動黨建質量與業務水平雙促進雙提升。將加強監督融入自然資源事業發展之中,把完善權力運行和監督製約機製作為實施規劃的基礎性建設,構建全覆蓋的責任製度和監督製度。充分發揮各級黨組織和黨員的作用,進一步增強凝聚力和執行力,為實現“十四五”自然資源保護和利用規劃目標任務共同奮鬥。

 

第二節 強化組織保障

 

健全“黨委領導、政府負責、部門協同、公眾參與、上下聯動”的自然資源管理共同責任機製。各級黨委、政府要高度重視自然資源保護和利用工作,建立完善權責明確、協調統一的自然資源工作體係,完善自然資源重大方針政策研究的工作機製,全麵落實自然資源管理主體責任,規劃實施重大事項由主要負責同誌親自抓。按年度細化分解規劃目標任務,明確責任分工,加強規劃實施的監督考核,確保自然資源保護和利用目標實現。

 

第三節 加強製度建設

 

圍繞規劃既定目標,加強配套製度建設,強化各類製度對規劃實施的保障支撐作用。落實公眾參與、專家論證、集體討論決定等法定程序。加快健全行政爭議案件辦理機製和敗訴責任追究機製,有效預防和解決矛盾糾紛,控製規劃實施的行政風險。加強規劃執法監督製度建設,完善國土資源綜合執法監督體係。加強省內各級自然資源保護和利用規劃在規劃目標、規劃任務、製度安排、重大項目等內容的銜接協調。

 

第四節 嚴格規劃實施管理

 

加強財政預算與規劃實施的銜接,規劃確定的各類重大項目要列入政府預算管理,強化各級財政對規劃實施的保障作用。堅持定量與定性評估相結合、自我評估與第三方評估相結合,健全規劃動態評估、跟蹤、預警機製,建立年度分析-中期評估-總結評估的過程動態評估體係,總結規劃執行中出現的問題,及時采取必要對策。細化分解規劃主要目標指標,明確年度計劃落實要求,將規劃落實情況納入領導班子的考核內容。加強規劃執行監督,重大事項及時向省委、省政府報告。

 

第五節 積極凝聚社會力量

 

著力推進規劃實施信息的定期公開發布,探索規劃實施的公眾監督機製,健全自然資源主管部門與其他部門、企業、社會組織、個人的溝通和信息交流機製,廣泛聽取新聞媒體、社會團體的意見和建議,鼓勵事業單位、市場主體、社會力量和人民群眾積極參與和推進規劃實施。充分利用新媒體手段,創新和豐富宣傳形式,積極報道規劃實施的成績,營造規劃實施的良好社會氛圍,凝聚社會共識,推動規劃順利實施。

 

41-F1.jpg

41-F2.jpg

41-F3.jpg

41-F4.jpg

41-F5.jpg

41-F6.jpg

41-F7.jpg

 

公報PDF版瀏覽、下載:省政府辦公廳關於印發关键词1省“十四五”自然資源保護和利用規劃的通知(蘇政辦發〔2021〕41號).pdf

掃一掃在手機打開當前頁