省政府辦公廳關於印發关键词1省
“十四五”製造業高質量發展規劃的通知
發布日期:2021-11-01 15:55 來源:关键词1省人民政府辦公廳 字體:[ ]

蘇政辦發〔2021〕51號

 

各市、縣(市、區)人民政府,省各委辦廳局,省各直屬單位:

《关键词1省“十四五”製造業高質量發展規劃》已經省人民政府同意,現印發給你們,請認真組織實施。

  

                      关键词1省人民政府辦公廳

                      2021年8月16日

 

关键词1省“十四五”製造業高質量發展規劃

 

製造業是立國之本、強國之基。黨的十九屆五中全會強調,要堅持把發展經濟著力點放在實體經濟上,堅定不移建設製造強國、質量強國、網絡強國、數字中國。关键词1經濟發展已進入創新引領加速、質量全麵提升的新階段,深入踐行“爭當表率、爭做示範、走在前列”新使命新要求,必須堅持製造強省建設不動搖,持續保持和強化製造業在全省經濟社會發展中的支柱地位和引領作用,努力構建自主可控安全高效的現代產業體係,加快建設具有全球影響力的產業科技創新中心、具有國際競爭力的先進製造業基地、具有世界聚合力的雙向開放樞紐。根據國家有關規劃和《关键词1省國民經濟和社會發展第十四個五年規劃和二〇三五年遠景目標綱要》,編製本規劃。

一、基礎形勢

“十三五”以來,麵對嚴峻複雜的宏觀環境、前所未有的風險挑戰特別是新冠肺炎疫情嚴重衝擊,全省上下堅持以習近平新時代中國特色社會主義思想為指導,堅決貫徹黨中央決策部署,全麵落實習近平總書記對关键词1工作的重要指示要求,緊扣“強富美高”總目標,深化“兩聚一高”實踐,奮力推動製造業高質量發展走在前列,製造業在全省經濟社會發展中的引領和支撐作用持續增強,製造強省建設取得顯著成績。綜合實力穩居全國前列,製造業增加值達3.5萬億元、規模約占全國1/8,貢獻了全省34.5%的地區生產總值、39.1%的稅收,6個集群在國家先進製造業集群競賽決賽中勝出、數量全國第一。產業結構調整持續深化,戰略性新興產業、高新技術產業產值占比分別達到37.8%和46.5%,較“十二五”末分別提高8.0、6.4個百分點,七大高耗能行業營收占比由31.6%下降到28.6%,超額完成國家下達的節能減排和去產能任務。製造業創新能力不斷增強,規上工業企業研發經費投入強度達2%左右、較“十二五”末翻一番,創建國家級製造業創新中心2個、占全國1/8,高新技術企業超過3.2萬家,承擔國家工業強基項目74個、數量全國第一,高鐵齒輪傳動係統核心零部件、航空級鈦合金材料、高標準軸承鋼等基礎材料、零部件和工藝取得突破。製造模式加快轉型,大規模數字化改造加快推進,工業互聯網網絡基礎、平台中樞、安全保障作用進一步顯現,累計建成智能製造示範工廠42家、智能車間1307家,培育重點工業互聯網平台86家、標杆工廠95家,5G基站基本實現全省各市、縣主城區和重點中心鎮全覆蓋,企業兩化融合指數達63.2、連續六年位居全國第一。骨幹企業支撐有力,年營業收入超百億元工業企業148家、其中超千億元企業12家,國家製造業單項冠軍和專精特新“小巨人”企業分別達104家、113家,省級專精特新“小巨人”企業1374家。

“十四五”時期,製造業仍然是支撐我省經濟社會發展的主力軍,也是建設科技強省、開放強省的主戰場。推動我省製造業高質量發展,麵臨的機遇和挑戰都有新的發展變化,形勢更加錯綜複雜。一是新一輪科技革命和產業變革深入發展,數字技術成為驅動產業形態演進的重要力量,製造業技術體係、生產模式和價值鏈將發生係統性再造,為我省製造業加快轉型升級提供了新的機遇。二是國際環境日趨複雜,世界貿易和產業分工格局加速調整,經濟全球化遭遇逆流,發達國家紛紛推動“再工業化”保持在高科技領域的領先地位,新興經濟體利用要素低成本優勢吸引勞動密集型產業和低附加值環節轉移,對我省鞏固製造強省和開放大省地位,深度參與國際合作競爭、建設科技強省,帶來新的挑戰。三是我國經濟轉向高質量發展階段,需求結構、產業結構、發展動力、技術體係、體製機製等都將發生係統性變革,特別是黨中央作出構建新發展格局的戰略部署,我省製造業要立足新發展階段、貫徹新發展理念,把关键词1放在全國製造業發展的大局中謀劃,以滿足人民群眾對美好生活的需要為方向,以創新驅動、高質量供給引領和創造新需求,為建設製造強國扛起关键词1責任、貢獻关键词1力量。四是关键词1製造業經過多年發展,形成了雄厚的基礎實力、完善的配套體係和部分領域的領先優勢,但“大而不強”的特征依然明顯,發展不平衡不充分的問題仍然突出,產業鏈價值鏈和創新鏈總體處於中低端,自主創新水平亟待提高、部分關鍵核心技術受製於人,投資類產品和中間產品占比較高、部分行業產能過剩現象突出,新興產業領域缺乏具有行業話語權的企業和品牌,製造業資源能源消耗較高、對生態環境影響較大。“十四五”時期,必須深入踐行“爭當表率、爭做示範、走在前列”新使命新要求,全力把握產業變革的新機遇,厚植我省製造業規模優勢、配套優勢,找準產業轉型升級的突破口、重塑競爭優勢的新引擎,推動关键词1製造加快邁向全球產業鏈價值鏈中高端,全力建設具有國際競爭力的先進製造業基地和更高水平的製造強省。

二、總體要求

(一)指導思想。以習近平新時代中國特色社會主義思想為指導,全麵貫徹黨的十九大和十九屆二中、三中、四中、五中全會精神,認真落實習近平總書記對关键词1工作的重要指示要求,立足新發展階段,貫徹新發展理念,構建新發展格局,以推動高質量發展為主題,以深化供給側結構性改革為主線,以改革創新為根本動力,以滿足人民日益增長的美好生活需要為根本目的,落實製造強省建設部署要求,聚焦自主創新、融合賦能、綠色集約、提質增效,以先進製造業集群和產業鏈培育為引領,推進七項任務,實施六大工程,著力提升关键词1製造核心競爭力,推動製造業高質量發展爭當表率,加快建設具有國際競爭力的先進製造業基地,為踐行好“爭當表率、爭做示範、走在前列”重大使命、奮力譜寫“強富美高”新关键词1建設現代化篇章提供堅實保障。

(二)基本原則。

自主創新,開放合作。以科技自立自強為戰略支撐,以創新引導需求、驅動轉型、優化供給、保障安全,構建自主可控的現代產業體係。融入新發展格局,持續深化更高水平的開放合作,形成製造業參與國際合作競爭新優勢。

質效優先,生態友好。完整、準確、全麵貫徹新發展理念,堅持質效優先、綠色發展,著力優化製造業供給結構,推進產業數字化和數字產業化,提高製造業生產效率,提升優質消費品和中高端產品供給能力,推動製造業高端化、智能化、綠色化、集約化升級,加快邁向全球產業鏈中高端。

市場主導,政府引導。堅持有效市場和有為政府相結合,充分發揮市場在資源配置中的決定性作用,最大程度釋放和激發企業活力,提升市場競爭力。全麵深化體製機製改革創新,加強規劃引導、行業指導,提高服務企業效能,提升產業治理能力。

係統推進,彰顯特色。堅持係統觀念,統籌推進全省製造業發展,加強優勢產業和新興產業協同,促進科技、金融、人才與製造業協同,支持和引導各地找準定位、發揮優勢,形成全省上下聯動、各地特色彰顯、產業生態完善的區域製造業高質量發展新格局。

(三)主要目標。到2025年,製造業在全省經濟中的支柱地位和全國的領先地位鞏固提升,實現創新高水平、製造高效率、供給高品質、結構更優化、區域更協調、環境更友好的高質量發展,掌握關鍵核心技術的國際一流自主品牌領軍企業不斷湧現,產業基礎高級化和產業鏈現代化水平持續提高,重點先進製造業集群綜合競爭力明顯增強,率先建成全國製造業高質量發展示範區,基本建成具有國際競爭力的先進製造業基地。到2035年,全省製造業自主創新能力、全要素生產率、國際競爭力大幅提升,製造業與生態環境、社會發展等更加協調,有力支撐我省在全國率先基本實現現代化。

質量效益邁上新台階。製造業增加值占比保持基本穩定,重點先進製造業集群和產業鏈競爭力顯著提升,高新技術產業產值、戰略性新興產業占規模以上工業比重分別達48.5%、42%,製造業全員勞動生產率穩步提高。

創新引領實現新突破。企業創新主體地位更加突出,規模以上製造業企業研發投入強度保持2%以上、保持國內領先水平,突破一批產業發展急需的技術瓶頸,在若幹領域成為全國乃至全球技術創新、標準引領的策源地。

數字轉型鑄就新動能。全省兩化融合發展水平繼續保持全國領先,規模以上製造企業數字化轉型加快普及,數字經濟核心產業增加值占地區生產總值比重10%以上,數字經濟成為驅動經濟增長的新動能。

綠色發展達到新水平。製造業能源資源利用效率進一步提高,綠色安全低碳技術裝備普遍應用,企業清潔生產水平不斷提升,單位工業增加值能耗比2020年降低17%,鼓勵部分行業碳排放盡早達峰,重點行業和企業綠色安全生產方式轉型取得顯著成效。

壯企強企取得新成果。領軍企業引領帶動作用不斷增強,大中小企業協調融通發展,營業收入超百億元工業企業160家,省級以上專精特新“小巨人”企業達到3000家,形成一批具有國際競爭力、占據價值鏈中高端的自主品牌企業。

三、發展重點

“十四五”時期,聚焦新興領域、突出特色優勢,全力打造6個綜合實力國際領先或國際先進的先進製造業集群,培育10個綜合實力國內領先的先進製造業集群,推動全產業鏈優化升級,不斷增強產業體係國際競爭力、創新力、控製力。

(一)新型電力和新能源裝備集群。落實碳達峰碳中和發展要求,以高端化、智能化、清潔化為方向,大力發展特高壓設備、智能安全電網設備、綠色高效新能源裝備等,支持建設光伏、海上風電等清潔能源基地,打造綜合實力國際領先的新型電力和新能源裝備集群。

智能電網。以低碳、互聯、安全為方向,重點發展高比例新能源消納、高比例電力電子裝置接入電力係統的運行調度與安全控製裝備,突破大規模中遠海上風電並網消納、分布式光伏群控群調等關鍵技術,加快柔性輸電、(電)源(電)網(負)荷儲(能)友好互動、區域能源綜合利用、終端能效提升和電能替代等技術研究應用。

特高壓設備。突破特高壓大功率半導體器件、直流輸電關鍵設備和自主安全電力保護控製設備(係統),做強做優特高壓(複合、瓷和玻璃)絕緣子、超高壓電纜絕緣材料和電力專用傳感器、新一代電力專用通信產品。

晶矽光伏。以高轉換效率、高功率為方向,加快N型隧穿氧化層鈍化接觸(TOPCon)、異質結(HJT)晶矽電池技術和下一代太陽電池技術的研發,突破新型高效大尺寸電池組件、高效光伏逆變器、高效導電銀漿(銀粉)製備及設備、電池等離子體增強化學的氣相沉積(PECVD)、原子層沉積(ALD)和等離子氧化及等離子輔助原位摻雜(POPAID)生產技術及裝備、電池和組件的檢測設備研發,支持智能運維係統及跟蹤支架、風光儲充係統的開發應用。

風電裝備。以智能化、深遠海為方向,重點突破大功率發電機和變流器、大型風機主軸承、變槳控製係統、超長超柔葉片技術等,支持新一代信息技術融合應用的智慧風場建設,協同發展風電安裝、維護、風電基礎設備等相關產業。

氫能裝備。圍繞製氫、儲(運)氫、加氫、氫燃料電池等環節,完善氫能裝備全產業鏈。重點突破可再生能源綠色製氫裝備、工業副產氫純化裝置、低溫液態儲氫裝備、複合儲氫裝備、加氫機等配套裝備、氫燃料電池係統等領域專用裝備,大力推進加氫儲氫核心部件、氫燃料電池核心材料的研製應用。

(二)工程機械和農業機械集群。以高效、智能、綠色為方向,重點發展大型施工機械、大型起重機械、高空作業機械和大馬力動力機械、智慧農場裝備、農用特色機器人等,推動新一代信息技術和工程機械、農業機械的高效融合,加強無人化場景應用,打造綜合實力國際先進的工程機械和農業機械集群。

起重機械。大力發展大型化、智能化和新能源動力起重機,重點突破大噸位起重機發動機和鋼絲繩、大載荷斷開式車橋和大扭矩自動變速箱、高壓高精度液壓泵閥、高精度智能控製係統等關鍵核心部件和技術。

挖掘機械。大力發展大型礦用挖掘機、靈活機動的小型和新能源動力挖掘機,拓展挖掘機多場景切換功能,推行無人化挖掘機群聯合施工模式,重點突破低速大扭矩高瞬態響應動力係統、數字化液壓係統、係列化新能源技術等。

路麵機械。圍繞智能化、綠色化方向,推動路麵機械產品單機無人化以及壓路機、攤鋪機等機群聯合無人化作業,促進智能控製、傳感技術與路麵機械的融合應用突破,大力發展壓路機、攤鋪機、路麵養護機械、銑刨機等高附加值路麵機械。

應急裝備。圍繞“全災種、大應急、大救援”需求,發展係列化、成套化、智能化應急裝備,大力發展石化火災、地下空間隧道、地下礦山等多場景無人操控成套救援裝備,以及大米數高層建築消防救援等專用裝備,加強新型應急指揮通信、特種交通應急保障、專用緊急醫學救援、智能無人應急救援、專用搶險救援、監測預警與災害信息獲取等應急搶險救援新技術、新裝備的係統研發,努力形成門類全、可靠性高的災害防治裝備體係。

農業機械。立足農業全麵全程機械化發展需求,以高質量、高效率作業為目標,大力發展智能型大馬力拖拉機、水稻全程智能設備、乘坐式高速插秧機等大中型、複合式農機裝備,提升全自動高速移栽機、高效智能變量施藥施肥機、采棉機、智能投餌投飼機、高性能飲料糧油裝備等市場潛力大的專用農機裝備產業化水平,重點突破動力換擋/CVT變速箱、大功率液壓轉向驅動橋、智能作業機具等關鍵核心部件,攻關裝備成套化、農業組合導航係統、作業過程智能調控係統等關鍵核心技術,推動智能化無人農機的規模化應用。

(三)物聯網集群。深化物聯網與人工智能、大數據、區塊鏈等新一代信息技術的融合,以產業數字化、生活智慧化、治理智能化為方向,擴大物聯網在智慧城市、車聯網、工業互聯網、智能家居、智慧醫療等重點領域的規模化應用,加快部署窄帶移動物聯網(NB-IoT)、5G、新一代低軌道衛星等移動物聯網網絡,構建泛在安全的物聯網網絡基礎設施,高水平推進無錫國家傳感網創新示範區建設,辦好世界物聯網博覽會,打造綜合實力國際先進的物聯網集群。

北鬥導航。支持北鬥通用導航和授時芯片、模塊、終端的研發和產業化,大力發展遙感技術、地理信息係統、全球定位係統等軟件,開發用於手機、穿戴、車載、船載、機載等終端的北鬥衛星導航產品和解決方案,深入推進北鬥衛星導航在交通、水利、電力、環保、國土等行業領域的廣泛應用。支持南京江北新區建設北鬥產業園區,提升北鬥導航與位置服務公共平台服務能力。

信息感知。以高性能、國產化為方向,大力發展壓力、流量、氣體、生物、加速度等先進智能傳感器,突破智能傳感器模擬仿真、信號處理、軟件算法等關鍵技術,支持器件設計與製造工藝深度結合,支持微機電係統(MEMS)器件國產化代工平台、傳感器集成協同製造服務平台建設和MEMS工藝仿真、多物理場耦合仿真等專用軟件工具開發,提升中高端智能傳感器產品供給能力。

傳輸組網。研究麵向服務的物聯網網絡體係架構和適用於有線、無線的多層次高效組網技術,發展移動物聯網、低功耗廣域網、網絡虛擬化技術和產品,支持適用於物聯網的新型近距離無線通信產品、傳感節點的研發產業化,研究推進現有不同物聯網網絡架構之間的互聯互通和標準化。

處理應用。重點支持嵌入式實時操作係統、中間件、數據共享服務平台等軟件研發,突破數據采集交換、海量高頻數據的壓縮、索引、存儲和多維查詢等關鍵核心技術,結合車聯網、工業互聯網等重點應用領域和典型應用場景,支持物聯網數據分析挖掘、可視化和智能控製等技術研發,形成專業化的軟件產品和應用服務。車聯網:以國家級車聯網先導區建設為牽引,統籌布局智慧交通與信息通信基礎設施,促進跨部門、跨平台、跨區域數據融合共享,支持重點城市率先實現車聯網區域性覆蓋,提供豐富多樣的車路協同應用,探索可持續運營的車聯網商業模式,全麵提升交通安全和通行效率。工業互聯網:突破先進算法、工業機理模型等關鍵核心技術,培育行業應用工業APP和解決方案,加快5G、時間敏感網絡(TSN)、邊緣計算、數字孿生、標識解析、工業智能、VR/AR等新技術融合應用。實現在經濟發展、社會治理、百姓生活、自然資源保護等領域更高水平、更多場景的應用,全麵提升萬物互聯的體驗感。

(四)高端新材料集群。麵向以新一代信息技術、高端裝備、新能源、智能製造、生物醫藥等先進製造業快速發展需求,以高端應用為牽引,加強碳纖維、石墨烯等先進碳材料、生物醫用和節能環保等納米新材料研發應用,加快電子高純材料、第三代半導體等先進電子材料的關鍵技術突破,推動高品質特殊鋼材、化工新材料、稀土功能材料等提升發展,打造綜合實力國際先進的高端新材料集群。

先進碳材料。重點發展航天航空、軌道交通等領域用高強、高模碳纖維係列產品,突破聚合、紡絲、預氧化、碳化等高性能聚丙烯腈基碳纖維產業化以及大絲束等大規模低成本製備關鍵技術及裝備。突破石墨烯材料按需規模化穩定製備技術,鼓勵電子信息、能源環保、海洋工程、生物醫藥、紡織服裝等領域企業加快石墨烯材料應用。

納米新材料。重點發展高性能膜材料、納米微球等納米功能材料,功能性植入材料、再生修複活性材料、納米抗菌材料等納米生物材料,支持規模化可控製備工藝、裝備一體化研發,鼓勵納米新材料生產與應用企業開展聯合攻關,支持材料科學姑蘇實驗室、納米真空互聯實驗站等重大創新平台建設。

先進電子材料。重點發展大尺寸高純矽及矽基材料,氮化镓、碳化矽等第三代半導體材料,高純金屬有機源材料(MO)、光刻膠、高純金屬靶材、封裝與散熱等高品質微電子材料,Micro-LED發光材料、高效率全息光柵材料、高穩定性有機發光材料、量子點等納米光電子材料。

特鋼材料。以滿足航空航天、海工船舶、能源裝備、軌道交通等行業用鋼需求為重點,發展高品質特殊鋼,超高強海工鋼板、石油鑽井平台用鋼等高性能海洋工程用鋼,高壓臨氫用大口徑厚壁合金管、核1、2、3級不鏽鋼無縫鋼管、特種焊接材料等高端裝備用特種合金鋼,高檔軸承鋼、高品質齒輪鋼、高品質工模具鋼等核心基礎零部件用鋼,以及高品質簾線鋼、抗大變形管線鋼、非調質鋼等高品質特殊鋼等,支持特鋼生產企業與用鋼企業開展聯合攻關。

化工新材料。對接國家和省新興產業、高端製造業需求,以綠色化、高端化、集聚化為方向,大力發展矽材料、氟材料、工程塑料、聚氨酯及其原料、特種橡膠及彈性體、無機化工新材料、關鍵配套單體、高性能樹脂、催化劑及催化材料、環境保護化學品、表麵活性劑、添加劑等化工新材料。重點提升高性能含氟聚合物及製品、低溫室效應含氟ODS替代品、電子特氣等高端氟材料自給率,加快發展特種工程塑料,發展高純分析試劑、標準試劑、臨床診斷試劑、藥用輔料等產品,培育壯大高附加值聚氨酯、特種橡膠及彈性體、高性能纖維、無機化工新材料等。

(五)高端紡織集群。聚焦紡織纖維新材料研發、先進紡織製品開發、創意設計、品牌提升等高附加值環節,大力發展高品質品牌服裝、功能性高檔家紡、功能性紡織品、智能紡織品、產業用紡織品,突破高性能纖維、紡織綠色加工、再生纖維等技術,高水平建設國家級先進功能纖維創新中心,提升化纖、紡紗織造、印染、服裝家紡等環節智能化、綠色化水平,打造綜合實力國際先進的高端紡織集群。

化學纖維。以差異化、功能化、高性能為方向,重點發展碳纖維、芳綸、超高分子量聚乙烯、聚酰亞胺等高性能產業用纖維材料,加快研發納米纖維、智能纖維、生物醫用纖維等前沿纖維新材料,鼓勵開發高仿真、舒適易護理、高效阻燃等功能纖維以及生物基聚酯、聚乳酸纖維等生物基化學纖維和再生聚酯纖維等綠色纖維,提高聚酯、錦綸、粘膠等常規纖維的差異化、功能化和舒適性水平。

品牌服裝。以滿足多樣化、個性化、時尚化消費需求為重點,大力開發吸濕排汗、防皺免燙、透氣保暖、阻燃、抗靜電、抑菌抗菌、自清潔等功能性高檔麵料,不斷提升服裝服飾產品性能品質,推廣大規模個性化服裝定製等新模式,大力普及柔性設計、裁剪、縫製、整燙等智能化生產線,支持龍頭企業搭建高水平創意設計交流平台,集聚高層次創意設計人才,提升我省知名服裝品牌國際競爭力和影響力。

家用紡織品。推動“家紡”向“家居”轉變,鼓勵重點企業向集設計、製造、一站式定製服務於一體的家居整體解決方案供應商轉型,大力發展新型纖維、綠色環保、個性化設計和健康睡眠等家紡產品,不斷拓展戶外、裝飾等家紡產品應用新領域,支持南通國際家紡產業園打造全球知名的高端家紡產業集聚地。

產業用紡織品。麵向醫療衛生、環境保護、土工建築、風電、海洋工程裝備、航空航天等產業領域需求,重點突破非織造、特種編織、複合材料等技術,鼓勵研發疫情防護、個人衛生護理、醫用紡織、化學防護、防刺防割等個體防護醫衛用紡織品,大力開發風機葉片骨架材料、艦船用特種繩纜、耐高溫濾袋等新型產業用紡織品。

(六)生物醫藥集群。麵向人民生命健康需求,持續鞏固我省化學藥領先優勢和生物藥產業化優勢,大力發展大分子藥物和基因及細胞治療藥物等生物藥、化學創新藥和高質量仿製藥、中醫優勢病種創新藥物和名優中成藥,布局建設一批共性技術研發、合同研發生產、產業中試、藥物非臨床研究機構、臨床試驗機構等平台載體,推進关键词1自貿試驗區生物醫藥全產業鏈開放創新發展試點,打造綜合實力國際先進的生物醫藥集群。

生物藥。以提升創新研發水平為重點,針對惡性腫瘤、免疫係統疾病等推進治療性抗體、細胞免疫治療等新靶點生物大分子創新藥物研發,加快研發重組胰島素、重組凝血因子、重組粒細胞集落刺激因子和酶替代重組蛋白藥物,積極開發治療性疫苗、新冠病毒疫苗、流感疫苗、艾滋病疫苗等重大疾病疫苗,鼓勵基因治療藥物研發和產業化,支持建設蘇州國家生物大分子藥物產業創新中心、國家生物藥技術創新中心、泰州國家級新型疫苗及特異性診斷試劑集聚發展試點。

化學藥。圍繞急性傳染性疾病、惡性腫瘤和心腦血管、中樞神經係統、耐藥菌感染等重大疾病,重點開發小分子靶向藥物和免疫治療藥物等新靶點和新作用機製的創新藥、納米晶和固定劑量複方製劑改良型新藥、高質量仿製藥,提升高端製劑製造、高質量藥用輔料製備水平,鼓勵罕見病、兒童藥等臨床短缺藥物的研發和產業化,支持具備條件的地區開展原料藥等醫藥專業園區建設。

現代中藥。充分發揮現代中藥在疾病預防、治療和康複中的獨特優勢,圍繞心腦血管疾病、代謝性疾病、神經退行性疾病、傳染性疾病以及婦科、兒科等中醫優勢病種,開展創新中藥研發和名優中成藥大品種二次開發,重點研發融合大數據、人工智能等新技術的中醫特色裝備,應用信息技術建立可溯源的中藥種植、生產、流通全過程質量控製體係,提升中藥智能製造技術水平,推動中藥配方顆粒、傳統中藥飲片規範化生產,加快推進中藥產業標準化、國際化步伐。

(七)新型醫療器械集群。以高端化、智能化、特色化為方向,大力發展超聲成像、離子束放射治療等高性能診療設備、全自動生化分析儀等體外診斷設備、康複等醫用機器人、無機材料3D打印及可降解的高分子材料等高端植介入醫用耗材、呼吸麻醉急救及體外心肺支持輔助等生命支持設備,支持可穿戴式健康評測設備研發和產業化,發展遠程醫療、移動醫療、互聯網醫療等新模式新業態,建設5G智慧醫療平台和大數據中心,打造綜合實力國內領先的新型醫療器械集群。

高性能診療設備。以高端化、智能化為方向,重點發展心髒多普勒超聲等多功能動態實時三維超聲影像及光學成像係統、超聲內窺鏡、超高場(≥5T)磁共振係統、基於光子計數的能譜CT、智能X射線成像係統以及高性能DSA等設備,研發新型專用超聲探頭、高熱容量冷陰極X射線CT球管等核心新器件,加快推進MR/PET/SPECT/CT引導放療加速器、離子束放射治療等高性能放射治療設備的開發應用,突破影像遠程傳輸和交互技術,發展遠程智能超聲終端。

體外診斷設備。以個性化、自動化為方向,重點發展麵向糖尿病、心血管、腫瘤等重大疾病診斷的全自動生化檢測、質譜分析等即時即地檢測(POCT)裝備的研製與應用,提升核酸檢測、分子診斷用高通量基因測序儀、數字PCR等檢測設備和配套試劑發展水平,支持發展移動式、穿戴式體外診斷集成係統,鼓勵新型體外診斷技術研發及產業化。

醫用機器人。以人機協同控製和智能感知為方向,重點發展麵向腦卒中患者和失能老年人的康複機器人和護理機器人、麵向微創手術的實時影像引導手術機器人、麵向消化係統重大疾病診斷的膠囊機器人,支持發展基於5G的遠程康複、遠程手術、遠程診斷的醫用機器人係統,支持手術機器人、智能康複服務機器人、微型診斷機器人等醫用機器人關鍵核心技術加快突破。

高端植介入耗材。以組織替代、功能修複為方向,重點發展腦起搏器、個性化3D打印骨科植入物、眼科人工晶狀體、可降解血管支架等高端植介入耗材,支持開展新型人工肌腱、人工神經、仿生皮膚組織、器官等組織工程新產品和再生醫學產品的研發。

生命支持設備。以小型化、桌麵化、便攜化為方向,重點發展高性能重症治療呼吸機、重症監護係統、心電記錄儀和血液透析儀、智能反饋靶控麻醉機等呼吸麻醉急救設備,突破體外人工心髒、體外膜肺氧合(ECMO)等體外生命支持係統的關鍵核心技術。

(八)集成電路與新型顯示集群。麵向新一代智能硬件、工業互聯網、物聯網、智慧家居等數字經濟新需求,大力提升設計業發展水平,穩步提高製造工藝和能力,加快發展集成電路關鍵設備和專用材料,加快TFT-LCD產業鏈配套能力建設,持續推進AMOLED產品技術不斷完善和產業化,推動Micro-LED、矽基OLED等新一代顯示技術的關鍵技術突破和產業化進程,統籌優化產業布局,推進集成電路產業鏈協同發展,打造綜合實力國內領先的集成電路與新型顯示集群。

集成電路。設計:重點支持中央處理器(CPU)、現場可編程邏輯電路(FPGA)、高速高精度AD/DA、數字信號處理器(DSP)等高端芯片及工業微控製(MCU)、微機電係統(MEMS)、射頻芯片、光通信芯片等專用芯片研發設計。全麵提升先進智能芯片、智能傳感芯片、汽車電子芯片、工業互聯網產品芯片、網絡通信芯片等領域中高端產品供給能力。製造:推動現有生產線提升工藝水平和生產能力,穩步推動22/20nm、16/14nm等先進生產線引進和建設,支持產業基礎和經濟條件較好的地區穩妥發展模擬及數模混合電路、微機電係統(MEMS)、高壓電路、射頻電路等特色專用工藝生產線及GaN、SiC、GaAs等化合物半導體生產線。封裝測試:大力發展晶圓級封裝、係統級封裝、麵板級扇出型封裝、異質集成封裝等先進封裝技術,支持先進封裝生產線建設,提高先進封裝比例。

新型顯示。加快超高清顯示、大尺寸內嵌式觸控、金屬氧化物、Mini-LED背光等技術的融合創新,提升薄膜晶體管液晶顯示(TFT-LCD)技術水平。加速有源矩陣有機發光顯示(AMOLED)技術、先進製程工藝研發及產業化,大幅降低柔性顯示屏的製造成本,突破低溫多晶金屬氧化物技術並實現量產,支持微發光顯示(Mini/Micro-LED)的量產技術研發和產業化,提升關鍵材料與裝備自主可控水平。

(九)信息通信集群。以做強新一代通信、光傳輸、未來網絡為重點,大力發展服務定製網絡架構與係統、5G核心通信器件,重點突破網絡操作係統、高性能網絡芯片、5G毫米波多通道一體化芯片、高性能介質波導濾波器、高端激光器芯片,開展麵向國家重點行業的創新應用與示範推廣,發揮網絡通信與安全紫金山實驗室等科研單位技術優勢,打造綜合實力國內領先的信息通信集群。

移動通信。支持5G毫米波多通道一體化芯片、高性能介質波導濾波器、5G增強等技術研發突破,重點提升高端芯片、高性能器件等產業鏈關鍵環節競爭力,加快5G網絡建設,重點推進在交通、教育、農業、水利、文旅、醫療等領域的創新應用,積極跟蹤和參與6G網絡技術研究。

光通信。支持光通信技術研發,重點突破高速光互聯、大容量光傳輸等核心技術,提升高端激光器芯片、高速光模塊、新型光纖、超高密度放大器等核心技術和產品,開展400Gbps長距離光傳輸和T級光交換係統應用示範項目建設,加快千兆光纖網絡部署,重點推進高速光網在工業互聯網、5G等領域的融合應用。

未來網絡。重點突破服務定製網絡架構、低時延確定性、高性能網絡芯片、雲邊端協同、可編程網絡等關鍵技術,研發全場景網絡操作係統、高性能智能網卡、可編程網絡交換設備、異構雲網融合係統等產品,大力推進未來網絡技術在工業、金融、電力、航天、國防等重點領域的推廣應用,構建未來網絡發展生態。

(十)新能源(智能網聯)汽車集群。順應汽車低碳化、信息化、智能化發展趨勢,支持新能源(智能網聯)汽車發展成為集成新技術、承載娛樂消費的平台級工業品,持續加大新能源汽車推廣應用力度,完善新能源充換電、智能路網、加氫體係等基礎設施,培育整車知名品牌和生態主導型企業,打造綜合實力國內領先的新能源(智能網聯)汽車集群。

智能網聯汽車。以打造智能移動空間和應用終端為目標,推進汽車產品和產業生態轉型,加強環境感知、車載軟件、車規級芯片、執行與控製、高精度定位等關鍵環節技術攻關,麵向機場、景區、礦山、工地、港口等特定需求,開展基於5G的自動駕駛接駁車、工程車、物流車、環衛車等示範運營,推動自動駕駛技術發展和商業模式探索,建設國家級質量檢驗監督機構,完善和提升智能網聯汽車測試驗證能力。

動力電池。以長續航、高安全、全氣候為發展方向,支持固態鋰電池等新一代電池技術研發及產業化,優化高比能正負極材料、耐高溫隔膜、耐高壓阻燃電解液等關鍵材料技術,提升動力電池數字化智能化製造水平,拓展在船舶、工程機械、港口機械等場景的應用,支持開展動力電池梯次利用,加強來源可控、去向可溯的全生命周期管理,建成安全規範高效運行的回收利用體係。

氫燃料電池汽車。依托重點城市開展氫燃料電池汽車新技術、新車型、新模式的示範應用,加快電堆和係統關鍵部件、核心材料等技術突破和產業化,重點推動市內氫燃料電池公交車運營、城市間氫燃料電池汽車物流配送,鼓勵氫燃料電池叉車等作業工具在物流園、工業園區等場景應用,推進加氫基礎設施網絡建設,形成與氫燃料電池汽車應用需求相適應的氫能基礎設施布局。

充換電網絡。加快推進智能有序充電、大功率充電、無線充電等技術研發應用,著力突破光儲充放微電網、新能源汽車與電網能量互動、能源區塊鏈等新型充放電技術,適度超前布局充換電基礎設施,鼓勵換電服務、“光儲充放”一體化、油氣氫電綜合供給等新興模式發展,加快5G通訊、物聯網、智能交通、大數據等技術融合應用,逐步優化充換電設施地理布局,大幅提升充換電服務水平。

(十一)高端裝備集群。堅持智能化、成套化、服務化、高附加值方向,重點發展高檔數控機床、智能機器人、智能儀器儀表等智能製造裝備,高速列車整車及關鍵配套件、智能運維等軌道交通裝備,發動機關重件、航電設備、通用航空等航空航天裝備,提升紡織、輕工等優勢專用裝備發展水平,提升具有自主知識產權的儀器設備和成套裝備生產能力,打造綜合實力國內領先的高端裝備集群。

高檔數控機床。以優化提升機床精度保持性、運行可靠性和關鍵部件性能為重點,提高數控機床智能化製造、裝配水平,加快智能型數控係統、高精度高可靠絲杠及導軌、電主軸等關鍵功能部件攻關,大力發展高精度五軸聯動加工中心、多工序複合加工中心等高端數控金切機床和高速高精度衝壓、柔性折彎、激光切割等數控成形機床,以及增減材一體化製造激光加工、超聲加工等特種機床,加快促進數控機床向高速、高精密、複合化、智能化、服務化轉型。

智能機器人。以智能化、安全化、特色化為方向,大力發展智能裝配、重載物流、智能協作等工業機器人,消防應急、智能巡檢等特種機器人和手術診療、康複養護等服務機器人,進一步提升高性能減速器、高精度伺服驅動係統、先進控製器、新型智能傳感器等核心零部件自主可控水平。

軌道交通裝備。大力發展新一代高速城際列車和地鐵車輛等整車裝備,圍繞列車全自動運行和信號互聯互通,進一步提升車輛、信號、供電、通信、綜合監控等係統控製技術和軌道車輛軸承、新型牽引變流器等關鍵零部件發展水平,加強係統總集成、工程總承包模式推廣應用,推動軌道交通裝備智能運維技術、產品和服務“走出去”。

民用航空航天裝備(航空發動機和燃氣輪機)。麵向商用大飛機和商用發動機的配套需求,大力發展航電、液壓、環控、空管係統等機載和機場控製設備,以及航空材料、航空構件產業,推進商務機、輕型運動飛機等通航整機產業發展。大力發展巡檢、監測、救援、物流配送等生產型無人機,積極發展各類消費型無人機。加快形成葉片、整體葉盤、渦輪盤環、機匣等高性能關鍵零部件專業化製造能力,重點發展渦輪葉片、渦輪盤、機匣等熱端部件用高溫合金材料,突破關鍵零部件精密鑄造、精密鍛造、淨近精密加工等技術。

特色專用裝備。麵向行業智能化轉型需求,大力發展信息化智能化集成化的食品、紡織、製藥、化工等行業特色專用裝備。重點突破肉類及肉製品加工、速凍食品加工、大型多功能釀造一體機、高黏度流體灌裝等智能成套裝備,以及化纖、紡紗、機織和針織、印染、紡織成型等紡織裝備,加快發展流程工業自動化控製係統與檢測儀表、離散工業大尺度和高精度綜合測量裝置等。

(十二)高技術船舶和海洋工程裝備集群。加快發展大型化、綠色化、智能化的集裝箱船、散貨船和油船等三大主力船型,突破郵輪、大型液化天然氣運輸船、特種工程船舶等高端船型,重點發展海上生產類平台、風電類海工產品、海上和陸地大型專業化模塊等高端海工裝備,鼓勵深海采礦、風浪能利用等海洋資源開發裝備研發,大力推進智能製造等總裝製造模式,培育自主研發設計機構,形成自主可控的關鍵配套能力,支持建設無錫深海技術科學太湖實驗室,開展深海運載安全(深潛)、深海通信導航(深網)、深海探測作業(深探)等方向重大任務攻關,打造綜合實力國內領先的高技術船舶和海洋工程裝備集群。

高技術船舶。大力發展超大型智能型集裝箱船、散貨船和油船,7000車位以上汽車滾裝船和客滾船、7000米車道以上新型貨物滾裝船、化學品船、全回轉拖輪、大型疏浚船、起重船等特種船舶,突破一批核心動力裝置、通訊導航係統等關鍵配套件,加快提升薄膜型或棱型罐、球型罐液化天然氣運輸船設計建造能力,支持清潔能源動力係統推廣應用。

豪華郵輪。突破中大型豪華郵輪設計建造關鍵技術,形成中大型豪華郵輪自主建造能力,加快智能運維、吊艙推進、中壓電力、自動化及空調等係統裝置研發,形成管係流水線、薄板分段激光流水線、艙房流水線智能製造能力,積極發展綠色環保型內河遊輪、濱海遊輪。

海洋工程裝備。重點突破浮式生產儲卸油裝置(FPSO)、浮式儲卸油裝置(FSO)、浮式液化天然氣生產儲卸裝置(FLNG)、浮式儲存再氣化裝置(FSRU)等生產類平台的研發和製造技術,加快提升重型自航絞吸挖泥船、海上風電安裝、運維作業船等船型類海工產品,擴大再氣化模塊、風電升壓站/換流站、LNG處理模塊、變電站模塊等海上和陸上模塊的配套能力,推動深海養殖、深海采礦、風浪能利用等新型海工裝備發展。

(十三)節能環保集群。圍繞節能、低碳、資源綜合利用、環境治理等重點領域,加快高效節能、水汙染防治、大氣汙染防治、固體廢棄物處理等裝備和產品研發製造和推廣,推進研發設計和生產過程智能化,提升節能環保產品標準化、模塊化、智能化水平,促進節能環保裝備製造與服務融合發展,培育一批高水平的節能環保綜合解決方案供應商,打造綜合實力國內領先的節能環保集群。

高效節能裝備。以提高能源使用效率為重點,突破聯合循環餘熱利用、高集成度輕量化稀土永磁節能電機係統、大功率高速磁懸浮驅動技術設備、低損燃燒技術、高效節能變壓器等,推動大功率電極熱水鍋爐、鍋爐排煙潛熱回收等裝備的研發及產業化,提升餘熱餘壓利用、鼓風機壓縮機、重點用能設備係統、能源信息化管控等節能技術水平。大力發展一站式合同能源管理、特許經營等新業態。

水汙染防治設備。以汙水資源化利用為方向,推進工業廢水零排放技術、難降解化工廢水深度處理及回用技術、高性能小孔徑陶瓷膜及裝備、納濾膜等高性能膜材料、無害化水處理功能藥劑、全譜在線監測等精密監測儀器、水體深度除氟成套裝備的研製,加快推廣難降解工業廢水處理裝備、高效低耗智能化生活水處理裝備、高濃度有機廢水綜合處理裝備、深度脫氮除磷裝備等先進成套裝備。

大氣汙染防治裝備。以減少汙染物排放為重點,加快超低氮燃燒、低溫脫硝催化劑、揮發性有機物(VOCs)廢氣淨化處置、高高溫(260-800攝氏度)袋式除塵設備、機動車汙染高效治理等技術研發,推廣耐高溫高腐蝕袋式除塵器、除塵脫硫脫硝一體化、工業揮發性有機廢氣處理等先進成套裝備。

固體廢棄物處理設備。以高值化、資源化、減量化利用為方向,加快飛灰無害化資源化、動力電池再生利用、鋼渣、一般可燃工業固廢等大宗固廢處置利用技術研發,推廣水泥窯協同處置固體廢物、生物幹化焚燒一體化汙泥處理、餐廚、醫療廢棄物處理等先進技術和裝備。

(十四)綠色食品集群。以生物技術創新為引領,以綠色、健康、安全為方向,鞏固提升釀造食品質量和品牌競爭力,加快肉製品生產智能化和產品高端化升級,大力發展功能性食品,增強大宗糧油米麵製品、乳製品、果蔬製品、水產品等優質民生食品供應能力,引導創製高效、健康和高附加值食品,加快國民精準營養供給和智能健康管理。鼓勵發展中央廚房、冷鏈物流等線下資源線上配置的新型生產方式,高水平舉辦中國(淮安)國際食品博覽會等,打造綜合實力國內領先的綠色食品集群。

釀造食品。以塑造关键词1釀造食品高端品牌形象為重點,突破酒類風味品質設計、釀造菌群功能調控、黃水資源化利用等關鍵技術,建立個性化產品研發體係,提升釀造產業智能化綠色化製造水平。深入挖掘釀造文化,支持發展以體驗釀造工藝流程為主題的工業旅遊,持續提升关键词1釀造食品區域品牌競爭力和美譽度。

肉製食品。以營養健康的高品質肉製品為方向,積極推廣肉製品可控發酵、一體化加工、中央廚房加工、新零售模式下肉製品綜合保鮮等技術,大力發展冷鮮肉、休閑肉製品、調理肉製品、醬鹵肉製品、低溫肉製品和發酵肉製品等,提高肉製造品加工全流程智能製造水平,提升副產品綜合利用率,推廣覆蓋養殖-屠宰-深加工-銷售的全產業鏈“互聯網+”可追溯模式。

功能食品。以滿足個性化、差異化、精細化需求為方向,大力發展運動營養食品、老年食品、特殊人群專用健康食品、特殊醫學用途配方食品和功能性益生菌製劑及發酵劑等功能性食品,加快食品功能因子生物合成及定向分離、穩態化靶向遞送、食品精準製造等技術應用,研發生產營養靶向設計的精準營養食品及重功能性食品,突破蛋白質生物替代等技術,采用合成生物、細胞工程和食品3D打印等技術,研製植物蛋白肉、人造牛奶等新型營養健康食品。

(十五)核心軟件集群。以自主化、高端化、融合化為方向,重點提升工業軟件、基礎軟件、安全軟件等自主可控水平,推進信息技術應用創新,推廣開源技術、軟件開發雲、軟件訂閱、計次收費等軟件開發運營新模式,引導工業企業軟件化轉型,舉辦中國(南京)國際軟件產品與信息服務交易博覽會,打造綜合實力國內領先的核心軟件集群。

工業軟件。以工業知識軟件化為方向,聚焦研發設計、生產管控、經營管理、運維服務等主要環節,重點突破實時操作係統、時序數據庫、工程設計與模擬仿真軟件、建築信息模型/城市信息模型(BIM/CIM)、工業控製係統軟件、嵌入式工業軟件、設備運維軟件、大型管理軟件,以及工業互聯網APP、工業智能軟件、“5G+工業互聯網”融合應用軟件等新型工業軟件,支持低代碼、無代碼開發工具研發以及基於數據模型驅動的工業軟件集成,加快測試工具軟件等工業支撐軟件發展。

基礎軟件。重點突破與自主創新CPU、整機、存儲、外設等硬件高度適配的高性能操作係統、數據庫、中間件、工具軟件、辦公軟件等基礎軟件,積極發展操作係統基礎應用框架和應用程序接口(API),加快布局智能語音、計算機視覺、自然語言處理、智能網聯汽車等領域的人工智能算法演進和量子計算基礎軟件,積極推動物聯網操作係統、雲操作係統、分布式數據庫等新型基礎軟件研發和產業化。

信息安全軟件。麵向網絡安全事前防護、事中監測、事後處置、調查取證等環節,著力提升隱患排查、態勢感知、追蹤溯源、應急處置等安全軟件技術水平,加強針對安全生產、工業控製、工業互聯網、5G、下一代互聯網、雲計算、大數據、人工智能、物聯網等領域網絡安全軟件研發,積極探索擬態防禦、可信計算、零信任、安全智能編排等網絡安全新技術,打造全方位覆蓋的信息安全軟件防護體係。支持符合國家要求的密碼產品研發和推廣應用。

信息技術應用創新。圍繞金融、交通、通信、能源、環保、衛生健康等優勢領域,基於基礎軟硬件自主技術體係適配優化各類行業應用軟件,支持研發一批行業通用軟件和信息技術應用創新解決方案,持續提高信息技術應用創新產品和服務的安全性、可靠性、用戶友好性,建設信息技術應用創新先導區,在重點領域形成一批信息技術應用創新標準。

(十六)新興數字產業集群。麵向數字中國建設,順應數字技術與實體經濟深度融合趨勢,以融合賦能、創新應用為重點,大力發展大數據、雲計算、人工智能、區塊鏈等新興數字產業,打造綜合實力國內領先的新興數字產業集群。

大數據雲計算。以推動數據要素價值化為重點,適度超前布局智能計算中心、邊緣數據中心、行業數據中心等新型數據中心,大力發展行業雲、定製雲服務,穩妥有序推進製造業企業上雲用雲。推動企業研發設計、生產管控、經營管理全域數據采集、匯聚、分析,以及政府、企業多元數據融合應用協同創新。加強工業大數據產品服務供給,重點打造以算法為核心,軟硬一體、落地性強、易用性好的工業大數據產品。鼓勵有條件的地區在工業數據資產價值評估模型、數據資產化目錄、數據共享流通模式等方麵先行先試,發展數據銀行、數據中介等新興服務業態。

人工智能。以人工智能與產業的深度融合創新為重點,突破機器學習、深度學習、知識圖譜構建等理論與算法,重點研發人工智能芯片、機器視覺、語音識別、推理與決策等關鍵技術,布局開源代碼托管平台、算力共享平台等公共技術服務平台,支持南京、蘇州等爭創國家新一代人工智能創新應用先導區。

區塊鏈。開展加密算法、共識機製、智能合約、分布式存儲與計算、用戶隱私與數據安全、跨鏈交互等技術攻關,構建安全可靠的區塊鏈底層平台,部署基於雲計算的區塊鏈BASS服務平台,推動區塊鏈技術在智能製造、電子存證、商品溯源、數據流通、政務服務等方麵融合應用,加快區塊鏈產業集聚。

四、主要任務

(一)打造自主可控安全高效的現代化產業鏈。以更強創新力、更高附加值、更安全可靠為導向,實施卓越產業鏈打造、重點產業煥新工程,推進新一輪大規模技術改造行動,鍛造優勢產業長板,補齊產業基礎短板,提升產業鏈供應鏈抗風險能力,推動產業基礎高級化和產業鏈現代化走在全國前列。

推動產業基礎再造。聚焦基礎零部件、基礎軟件、基礎材料、先進基礎工藝、產業技術基礎等領域,製定實施產業基礎能力提升行動方案,構建高標準的產業基礎體係。支持基礎材料、零部件和軟件企業與產業鏈下遊應用企業協同攻關突破,實施一批產業基礎再造項目,重點提高基礎產品的可靠性、穩定性,力爭在高端液壓件、超精密控製器、驅動器和傳感器、光通信器件、設計仿真分析一體化軟件、先進合金和纖維材料等領域取得突破。持續引導和鼓勵財政資金支持的重大工程項目率先應用產業基礎創新成果。大力促進軍民基礎技術相互轉化應用,搭建國防科技成果民用轉化平台。建設一批產業技術基礎公共服務平台提升研發設計、檢驗檢測、技術成果轉化、認證等公共服務能力。完善技術、工藝等基礎數據庫。圍繞重點工藝環節,試點建設一批區域性(共享)專業工藝中心,提升集群產業基礎工藝水平。

提升優勢產業鏈競爭力。立足我省製造業規模優勢、配套優勢,深入實施產業強鏈行動,建立健全產業鏈掛鉤聯係製度,分行業精準施策,支持重點產業鏈強鏈補鏈,加強資源、技術、裝備支撐保障,鞏固提升特高壓設備、生物醫藥、晶矽光伏、風電裝備、高技術船舶等產業鏈整體競爭力,做強集成電路、軌道交通、5G、新型醫療器械等產業鏈優勢環節,布局一批支撐產業升級的自主知識產權,打造一批符合未來產業變革趨勢的整機或終端產品,加快鋼鐵、石化、輕工和建材等重點行業煥新升級,推動優勢產業鏈向價值鏈中高端攀升。到2025年,形成10條以上綜合實力國際一流的卓越產業鏈。

培育壯大新興產業鏈。以新一代信息技術、生物技術、新能源、新材料、新能源汽車、綠色環保、航空航天、海洋裝備等領域為重點,強化基礎研究支撐,推動互聯網、大數據、人工智能、物聯網等技術賦能,加快關鍵核心技術突破、迭代和應用,鼓勵兼並重組,防止低水平重複建設,培育壯大產業發展新動能,努力打造新的支柱產業。在基因技術、空天與海洋開發、量子科技、氫能與儲能、類腦智能等前沿技術領域,實施未來產業培育計劃,支持有條件的地區豐富和擴大應用場景、完善生態,建設未來產業試驗區。

促進製造與服務深度融合。以拓展製造業價值鏈、向高附加值環節延伸為方向,大力推廣定製化服務、供應鏈管理、共享製造、全生命周期管理、總集成總承包等服務型製造新業態新模式。推動製造服務業向專業化、價值鏈高端延伸,加快發展產品研發、工業設計、檢驗檢測、知識產權、人力資源、品牌運營等服務,提升現代物流、采購分銷、生產控製、售後服務等發展水平,引進和培育一批高水平製造服務供給主體。到2025年,培育省級以上工業設計中心200家、服務型製造示範企業(項目、平台)300個。

(二)加快構建以企業為主體的產業創新體係。強化企業創新主體地位,實施企業自主創新升級工程,製定實施企業創新能力提升方案,全力建設具有全球影響力的產業科技創新中心。

提高重點企業創新能力。實施企業研發機構高質量提升計劃,支持企業研發機構加大研發投入、創新管理機製、提升創新能力,以企業為主體建設一批新型研發機構,支持重點企業建設境外研發基地,建立全球性研發網絡。通過提升完善標準、質量等政策措施,激發企業創新動力。落實支持企業創新的普惠性稅收優惠政策,探索對基礎研究投入持續穩定增長的企業按增長額度給予財政資金後補助支持,在龍頭製造企業設立獨立核算容錯糾錯的研發準備金製度。到2025年,每年新增省級以上企業技術中心、工程技術研究中心等企業研發機構500家。

加快突破關鍵核心技術。聚焦國家有需求、关键词1有基礎的領域,實施關鍵核心技術(裝備)攻關工程,完善揭榜掛帥支持機製,分領域組織高端裝備、關鍵材料、核心零部件、核心軟件、數字技術融合等領域攻關計劃,力爭在若幹領域取得突破、補齊一批技術短板。運用政府采購政策支持創新產品應用和服務升級,完善首台(套)重大技術裝備、首版次軟件、首批次材料保險補償和激勵政策。到2025年,每年組織實施重大核心技術攻關項目50項左右。

強化產業共性技術供給。充分發揮創新聯合體在整合創新資源、推動共性技術突破中的引領作用,支持重點企業牽頭建設產業創新中心、製造業創新中心、技術創新中心等創新平台,承擔國家重大科技攻關項目。發揮省產業技術研究院在服務區域關鍵共性技術創新中的作用,支持有條件的地區圍繞省重點集群建設區域型產業技術研發機構,形成一批市場導向、主體多元、機製靈活的高水平共性技術創新平台。鼓勵有條件的企業聯合轉製科研院所組建行業基礎研究院,提供公益性共性技術服務。到2025年,建設省級以上製造業創新中心等創新平台20家以上。

促進產學研用深度融合。進一步激發我省科教資源創新活力,支持高校、科研機構創建國家重點實驗室,緊密對接地區主導產業創新需求,建設一批創新成果轉化中心,推動國家科研平台、科技報告、科研數據進一步向企業開放。加快建設專業化、市場化技術轉移機構和技術經理人隊伍。到2025年,建設製造業創新成果產業化公共服務平台、工業和信息化部重點實驗室10家以上。

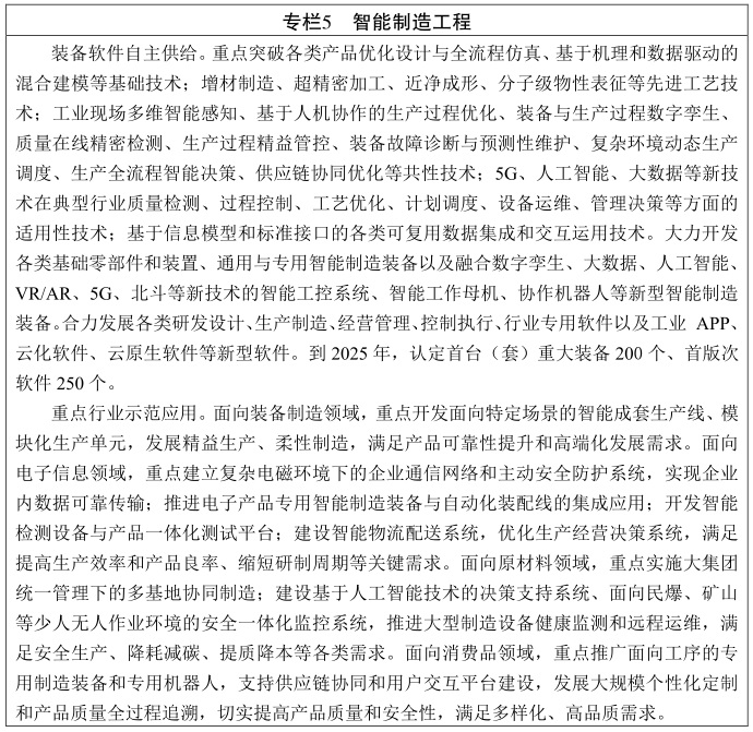
(三)開創全麵數字化轉型的智能製造新圖景。堅持係統推進產業數字化和數字產業化,以智能製造為主攻方向,深入實施智能製造工程,大力發展數字經濟,製定智能製造引領製造業高質量發展實施方案,加快製造模式和企業形態變革,打造製造業全麵數字化轉型关键词1樣板。

分類推進數字化改造升級。推動數字技術全鏈條、全要素賦能製造業發展,堅持製造企業數字化普及、網絡化推廣、智能化示範並行推進。支持骨幹企業推動工藝創新、裝備升級和業務流程再造,建設數字化全連接的智能示範車間、製造全過程智能化升級的智能製造示範工廠。落實工業和信息化部中小企業數字化賦能專項行動,研發推廣麵向中小企業的低成本、模塊化的先進數字化解決方案,推動中小企業數字化普及。引導企業積極開展兩化融合管理體係貫標,完善數字化轉型戰略架構,加快建立數字化轉型閉環管理製度。到2025年,全省規模以上製造業企業基本普及數字化、重點行業骨幹企業基本實現智能轉型。

夯實智能製造基礎。突破高性能傳感器、可編程邏輯控製器等基礎零部件和裝置,加快研製一批技術工藝水平先進、信息化程度高的新型智能製造裝備,推動各類通用、專用製造裝備加速迭代升級。大力開發麵向產品全生命周期和製造全過程各環節的核心軟件,推進工業軟件雲化部署。引導行業龍頭企業、裝備服務商、互聯網平台企業等跨界融合,培育一批熟悉工業機理、專業化水平高的智能製造係統解決方案服務商。支持骨幹企業牽頭或參與國家智能製造基礎共性和關鍵技術標準製定,提高行業標準試驗驗證水平和能力。辦好世界智能製造大會。

推動區域數字化轉型。以數字化產品、智能化生產和敏捷化服務的係統集成融合為方向,引導“鏈主”企業持續優化研發設計、生產製造、經營管理、市場服務等業務流程,建設信息可信交互、生產深度協同的智慧供應鏈,帶動上下遊企業同步實現智能化升級。結合重點行業特點,培育推廣網絡協同製造、大規模個性化定製、遠程運維服務等新業態新模式。全麵推進智能製造進集群進園區,支持有條件的地區建設智能製造先導區,打造若幹區域數字化轉型促進中心,推動重點產業集群和園區數字化轉型。

加強數字產業支撐。培育壯大雲計算、大數據、區塊鏈、人工智能等新興數字產業,支持建設數字開源社區。推進工業互聯網創新發展行動,重點打造一批高水平的工業互聯網平台,加快工業設備和業務係統上雲上平台,支持企業建立全流程的數據歸集體係,深入挖掘數據價值。加強5G、千兆光纖寬帶、數據中心、標識解析等新型信息基礎設施規模部署和創新應用,鼓勵有條件的企業建設完善企業內網,創建國家“5G+工業互聯網”融合應用先導區,提升工業信息安全保障能力。到2025年,建成國家工業互聯網平台10個、工業互聯網標識解析二級節點40個。

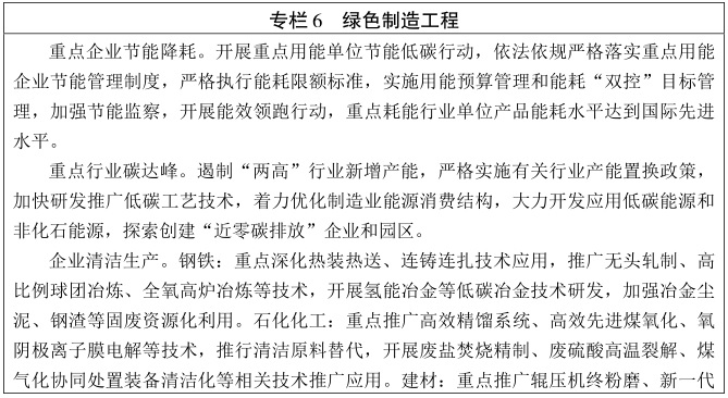
(四)建設低碳清潔可持續的綠色安全製造新體係。落實碳達峰碳中和目標要求,大力實施綠色製造工程,推動重點行業節能、降碳、清潔生產水平大幅提升,基本形成全省製造業綠色安全發展方式。

推動製造業節能減排。組織實施重點用能單位節能,大力推廣節能低碳技術裝備和產品,加快提升鍋爐、變壓器、電機、泵、風機、壓縮機等重點用能設備係統能效以及5G基站、數據中心等新基建領域能效。引導企業開展清潔生產工藝技術升級改造,加快推進中小企業清潔生產水平提升,開展汙染物源頭控製與過程削減協同工藝技術的研發和應用示範,降低製造業汙染排放強度。構建覆蓋設計、產品、工廠、園區、供應鏈的綠色製造體係。到2025年,培育綠色園區15個、綠色工廠1000家。

加快重點行業降碳。圍繞鋼鐵、石化化工、建材等重點行業,研究製定碳達峰實施方案,利用原料替代、過程削減和末端處理等手段,減少工業生產過程中的溫室氣體排放,開展碳捕集、利用、封存技術研發和示範應用。優化能源消費結構,嚴格控製能耗強度,以化石能源為重點合理控製能源消費總量,削減煤炭消費量,提高光伏、風電等可再生能源消費比重。開展工業綠色低碳微電網建設,鼓勵工廠、園區發展廠房光伏、分布式風電、多元儲能、高效熱泵、餘熱餘壓利用、智慧能源管控係統等,推進多能高效互補利用。

大幅提高資源利用效率。按照減量化、資源化、再利用的要求,加強可循環、可降解材料及產品應用推廣,削減工業固廢產生量。實施水效領跑行動,加大非常規水利用力度,推進工業廢水循環利用和分級回用。研究製定退役光伏、風力發電裝置、海洋工程裝備等新興固廢綜合利用政策措施。大力推進粉煤灰、冶煉渣、化工渣等大宗工業固體廢物綜合利用,加強廢鋼鐵、廢有色金屬、廢舊動力電池等資源高效循環利用,規範發展再製造產業。

提高本質安全水平。聚焦化工、冶金、民爆等重點行業,製定工藝、技術、設備和材料安全準入標準,嚴格高危行業領域項目安全準入審查、從業人員安全資格準入,加快重大工業設施和裝備智能化防控技術應用,推進企業安全生產標準化建設,推動化工園區智慧化、循環化、綠色化改造,構建省、市、縣、企全覆蓋的隱患治理“一張網”信息化管理係統,提升重點行業本質安全水平。引導各行業企業通過技術改造廣泛采用先進技術、工藝、裝備,提高安全生產水平。

(五)培育享譽全球的“关键词1製造”名企名牌。引導企業立足創新、追求卓越,牢固樹立品牌意識,實施壯企強企工程,製定出台支持領軍企業提升綜合競爭力的若幹政策措施、推動中小企業專精特新發展的指導意見,提升領軍企業國際競爭力和影響力,形成專精特新“小巨人”企業集聚高地。

培育領軍企業群體。注重發揮新時代企業家在引領產業發展中的關鍵作用,瞄準國際一流,推進百企引航計劃,針對龍頭企業組織開展發展戰略谘詢診斷,一企一目標、一企一對策,通過產品創新、模式變革、兼並重組等,引導龍頭企業提升經營能力和管理水平,建立現代企業製度,培育一批具備產業鏈整合力、生態主導力的領航企業。對標“隱形冠軍”,推進千企升級計劃,引導企業堅守專業精神、工匠精神,持續專注技術和工藝優化、產品質量和性能迭代升級,鍛造“獨門絕技”,形成一批具有產業鏈關鍵環節掌控力的單項冠軍和專精特新“小巨人”企業。引導各類企業重視管理創新和企業文化建設。發揮大企業引領帶動作用,促進產業鏈上下遊、大中小企業協同合作、融通發展。到2025年,新增省級以上專精特新“小巨人”企業1700家以上。

提升关键词1製造質量水平。推進製造業質量提升行動,實施全產業鏈質量管理,引導企業推進質量管理體係升級。組織開展質量比對、質量攻關、質量合格率提升等三大工程,全麵推行首席質量官製度,充分利用物聯網、大數據、雲計算等技術提升質量精準化控製和在線實時監測,加強產品質量監管,大力推廣綠色有機認證和高端品質認證。建設一批國家和省級質檢中心、產業計量測試中心、技術標準創新基地。製定實施製造業標準化工作方案,支持企業標準研製和升級迭代,鼓勵製定實施高於國家標準、行業標準、地方標準的企業標準、團體標準,完善產業鏈標準體係,培育一批標準領航產品。實施知識產權強企,培育一批高價值專利示範中心。支持製造企業爭創政府質量獎和國際知名質量獎項。到2025年,持續推進200個重點細分領域、300個重點產品、5000家企業質量提升。

塑造優質品牌形象。實施品牌發展戰略,鼓勵和支持企業重視以質量為基礎的品牌建設,發揮工業設計的引領作用、質量標準的支撐作用、優秀文化的基礎作用,在擴大對外開放、積極參與國際競爭中錘煉品牌,在重點先進製造業集群設立品牌培育指導站,打造更多的“关键词1精品”“蘇地優品”區域品牌,提升关键词1製造區域品牌的影響力和美譽度。加強經典品牌創新,推進輕工、紡織等品牌與文化創意、時尚設計相融合,提升文化內涵和附加值,打造國貨精品。聚焦健康、時尚、創意等創造新供給的領域,培育一批引領需求的新銳品牌。到2025年培育製造業“关键词1精品”500個。

(六)形成特色彰顯融合協調的區域產業新格局。強化全省製造業發展“一盤棋”,因地製宜發揮基礎優勢,彰顯產業特色,深度協同共建集群和產業鏈,支持沿江、沿海和蘇北三大區域產業協同發展,增強全省產業體係整體競爭力,為促進區域產業協調發展貢獻关键词1方案。

提升沿江產業帶。深化落實省委、省政府寧鎮揚、蘇錫常等一體化發展部署,引導沿江地區匯聚高端要素,完善新興產業生態,推動優勢產業煥新,發揮蘇南國家自主創新示範區在產業創新中的引領作用,支持蘇錫常、寧鎮揚等地區加強創新資源、創新平台共建共享,協同培育物聯網、高端新材料、生物醫藥、新型醫療器械、集成電路、信息通信與顯示、新能源和智能網聯汽車、核心軟件、新興數字產業、新型電力裝備、高端裝備、高技術船舶、節能環保等集群和重點產業鏈,支持跨江融合產業園區共建,聚力打造長三角重要的產業創新引領區、具有全球影響力的揚子江先進製造產業帶。

打造沿海增長極。落實省委、省政府向海發展戰略,製定實施沿海地區產業發展三年行動計劃,堅持高起點布局、高水平規劃、高質量發展,進一步增強南通、鹽城、連雲港等沿海城市要素資源吸納能力,提升建設通州灣、徐圩、濱海港等一批產業載體,重點培育新型電力和新能源裝備、新能源汽車、海洋工程裝備和高技術船舶、高端新材料、高端紡織、生物醫藥、高端裝備、節能環保等先進製造業集群,積極承接沿江地區重化工產業轉移,推動化工、鋼鐵等臨港產業綠色化發展,大力發展新型海工裝備、海洋藥物和生物製品、海水淡化裝備等海洋特色產業,加強與上海港口資源聯動,壯大現代航運、現代物流等生產性服務業,打造長三角北翼最具活力的先進製造新增長極。

加快蘇北產業崛起。落實淮河生態經濟帶發展戰略,充分激發蘇北地區產業基礎和活力,支持優勢產業鏈強鏈補鏈延鏈,提升本地區龍頭企業的引領帶動作用,重點培育新型電力和新能源裝備、工程機械和農業機械裝備、高端紡織、生物醫藥、高端裝備、節能環保、綠色食品等先進製造業集群,推動石化、輕工、建材等重點產業加快轉型升級,推動蘇北地區產業振興。完善南北合作共建機製,搭建南北共建產業合作對接平台,定期舉辦全省產業轉移對接大會,支持蘇北地區提升承接能力,依托蘇宿工業園區、寧淮特別合作區等探索跨區域產業合作新路徑。

提高產業載體能級。把開發區和產業集聚區作為培育集群和產業鏈的核心載體,引導省級以上各類開發區以打造特色產業集群和產業鏈為目標,提升產業創新能力和資源集約利用效率,建設智能製造廣泛推行的智慧園區,探索區區合作、品牌聯動、園區聯盟等模式,帶動本地區或跨區域低效園區提升發展。支持開發區管理體製機製創新,鼓勵社會資本參與園區建設運營。支持和引導各地區加快推進縣級以下工業集中區改造提升,通過高標準的規劃建設、高效率的空間利用,高質量打造一批特色產業基地。

(七)塑造內外循環相互促進的國際競爭新優勢。堅持“引進來”“走出去”並舉,持續推進製造業全方位高水平對內對外開放,拓展國際國內市場新空間,建設具有世界聚合力的雙向開放樞紐。

促進對內開放。主動對接融入國家長江經濟帶和長三角一體化等區域協調發展戰略,落實《長三角製造業協同發展規劃》,製定長三角國家先進製造業集群一致行動計劃,對標國際一流水平,在集成電路、軟件和信息服務、物聯網等領域聯合培育世界級先進製造業集群,加強重大項目統籌布局,協同推進滬寧合科創走廊、沿滬寧產業創新帶發展,加快建設長三角工業互聯網一體化發展示範區,深化智能網聯汽車協同發展,成立長三角產業鏈發展聯盟,共建一批跨省市產業合作園區,完善產業承接轉移協調機製,提升產業鏈區域協作水平。加強與長江經濟帶中上遊地區合作對接,引導產業鏈部分環節向中西部地區轉移,建設一批產業轉移基地。

深化國際產業合作。圍繞高端新材料、生物醫藥、新型醫療器械、高端裝備等重點先進製造業集群,省市聯動引導外資企業主動融入和參與重點產業鏈建設,促進內外資共享製造知識和文化溢出。支持省內企業鞏固發達經濟體等傳統市場份額,開拓“一帶一路”等多元市場,高水平建設境外經貿合作區,支持製造企業輸出優勢產能、資本品牌、技術標準和管理經驗。指導行業組織和境外中資企業商(協)會組建產業聯盟,打造“全程相伴”关键词1走出去綜合服務平台,完善“走出去”服務保障體係。

做強對外開放平台。放大自貿試驗區政策集成和開放優勢,提升產業全球協同創新和資源配置能力,在投資貿易、產業合作、現代服務業、數字經濟等領域先行先試,引領和帶動產業創新發展。發揮中韓、中德、中以、中日等合作示範園區的帶動作用,加強與東亞、東南亞地區的產業鏈供應鏈緊密協作,培育國際特色產業合作園區,舉辦東亞企業家太湖論壇。深入推進昆山深化兩岸產業合作試驗區、淮安台資集聚示範區建設。

五、保障措施

(一)加強組織領導。堅持黨對製造強省建設的領導,省製造強省建設領導小組統籌協調推進全省製造業高質量發展,領導小組辦公室會同有關部門製定年度工作計劃和任務分工。以縣(市、區)為重點,組織開展製造業高質量發展示範區培育。建立規劃任務定期評估製度,完善年度評估、中期評估,嚴格按照規定程序對規劃進行調整。各地要科學製定“十四五”時期推動製造業高質量發展的有關政策文件。

(二)深化改革創新。進一步深化簡政放權、放管結合、優化服務改革,推進營商環境優化升級行動,對標國際一流,打造我省營商環境升級版。實施涉企經營許可事項清單化管理,推行“一業一證”改革,創新審批方式,廣泛推行告知承諾製。建立健全覆蓋企業注冊、業務開展、資本運作、清算注銷全生命周期的便利化服務製度。推進環保、應急、質檢等監管能力現代化,對新產業新業態實施包容審慎監管。支持各地打造企業服務一站式線上平台,提升涉企服務效能。進一步放寬民營企業市場準入,破除招投標等領域各種壁壘,降低實體經濟成本,健全防範和化解拖欠中小企業賬款長效機製。構建親清政商關係,建立常態化、規範化和製度化的政企溝通渠道。

(三)保障發展空間。加強與國土空間等規劃對接,引導各地開展工業用地區域和紅線劃定,加強工業用地用途管製,保障製造業發展空間。實行產業用地準入和全生命周期管理,引導各類市場主體參與存量用地盤活,推動低效用地“騰籠換鳥”,支持各地出台工業企業資源集約利用差別化政策措施。調整完善產業用地政策,探索土地用途兼容複合利用,推動不同產業類型依法合理轉換。在符合國土空間規劃前提下,製造企業利用自有工業用地發展生產性服務業,可在5年內實行繼續按土地原用途和權利類型適用過渡期政策。

(四)壯大人才隊伍。圍繞省先進製造業集群和重點產業鏈,編製人才圖譜和需求目錄,在海外人才引進、“雙創計劃”、“333工程”中提高製造企業人才比重,探索設立製造業人才發展基金,製定實施產才融合三年行動計劃,培養壯大產業發展急需的高水平工程師人才隊伍,更加重視本土人才培養。發揮企業家在技術創新中的重要作用,培養富有創新精神和國際化視野的優秀企業家,建設張謇企業家學院,設立“关键词1企業家日”,實施新生代企業家成長促進計劃。推進高等教育、職業教育學科專業設置與重點產業精準對接,鼓勵企業舉辦高質量職業技術教育。

(五)強化精準支持。推動產業政策從差異化、選擇性向普惠化、功能性轉變,支持各地探索創新專項資金使用方式,引導企業用足用好各類惠企政策,提高政策獲得感。鼓勵金融機構加大對製造業中長期貸款的投放力度,擴大財政風險補償基金規模,通過貼息、風險補償等方式降低製造企業融資成本,保持製造業貸款比重基本穩定。支持國家產業基金子基金在我省落地,加大省政府投資基金對製造業的支持力度,設立重點產業鏈專項基金,鼓勵發展天使投資、創業投資。

(六)弘揚製造文化。挖掘製造文化內涵,弘揚企業家精神、創新精神、勞模精神、工匠精神、誠信精神,依托本地區工業遺產、老舊廠房、工業博物館、現代工廠等製造文化特色資源,打造一批沉浸式製造文化體驗產品和項目。推進製造文化進校園,鼓勵大國工匠、工程師、企業家進課堂。鼓勵創作製造題材的文化影視作品,開設製造頻道和專欄,通過多種形式講好关键词1製造故事,宣傳製造典型人物,推動关键词1製造文化傳承傳播,提升关键词1製造文化軟實力。定期召開全省製造業高質量發展大會,表彰對製造業高質量發展具有突出貢獻的優秀企業、優秀企業家特別是新生代企業家。


公報PDF版瀏覽、下載:省政府辦公廳關於印發关键词1省“十四五”製造業高質量發展規劃的通知(蘇政辦發〔2021〕51號).pdf

掃一掃在手機打開當前頁