省政府辦公廳關於印發关键词1省“十四五”
社會消防救援事業發展規劃的通知
發布日期:2021-11-02 11:01 來源:关键词1省人民政府辦公廳 字體:[ ]

蘇政辦發〔2021〕54號

 

各市、縣(市、區)人民政府,省各委辦廳局,省各直屬單位:

《关键词1省“十四五”社會消防救援事業發展規劃》已經省人民政府同意,現印發給你們,請認真組織實施。 

 

                      关键词1省人民政府辦公廳

                      2021年8月24日

 

关键词1省“十四五”社會消防救援事業發展規劃

 

“十四五”是关键词1全麵貫徹習近平新時代中國特色社會主義思想和黨的十九大、十九屆二中三中四中五中全會精神,深入踐行“爭當表率、爭做示範、走在前列”新使命新要求的重要時期。根據《中華人民共和國消防法》《中華人民共和國突發事件應對法》《关键词1省國民經濟和社會發展第十四個五年規劃和二〇三五年遠景目標綱要》《关键词1省消防條例》等,結合全省消防救援工作實際,製定本規劃。

一、形勢分析

(一)取得進展。

“十三五”時期是我國消防救援工作實施重大改革、推進重大轉型的重要階段。習近平總書記親自締造國家綜合性消防救援隊伍並授旗致訓詞,黨中央、國務院對消防救援體製機製作出科學設計,開啟消防救援事業發展新征程。全省各級黨委、政府和相關部門堅持以人民為中心的發展思想,積極防範化解重大安全風險,健全消防安全責任體係,創新消防安全治理,夯實消防工作基礎,全省消防治理水平不斷提升,社會消防安全環境持續優化。

防範化解安全風險取得新成效。各級黨委和政府貫徹落實中央消防執法改革決策部署,構建完善“八位一體”消防工作責任體係,持續深化“祛火源、降荷載、強設施、暢通道、重管理”防控理念,大力推行“1234+N”單位消防安全管理機製,鞏固夯實社會火災防控基礎。堅決貫徹关键词1安全生產專項整治決策部署,紮實開展消防安全“一年小灶”“三年大灶”專項行動。“十三五”時期,全省督促整改火災隱患213.3萬處,掛牌督辦重大火災隱患單位1552家,火災起數、亡人數、傷人數、直接財產損失數分別為7.9萬起、416人、387人、14.7億元,較“十二五”時期分別下降24.2%、39.8%、35.3%、29.2%,火災總量實現“6年6連降”,連續21年未發生重特大火災事故。在國務院組織的省級政府消防工作考核中,連續5次獲評“優秀”等次。

消防基層基礎建設達到新水平。持續推進城鎮消防規劃製(修)訂工作,13個設區市、42個縣(市)、96個全國重點鎮全部編製專項消防規劃或專篇。加強基層消防監管工作,消防安全工作納入“大數據+網格化+鐵腳板”工作機製,全麵推進多種模式並行的基層消防監管體係。“十三五”時期,全省立項建設消防站310個、新建成175個,新購置消防車1900輛、器材裝備55萬件(套)。新增政府專職消防員3300人,總數達9000人,新增消防文員1200人,總數達3682人。新建微型消防站4.7萬個,全省商業區、旅遊區、開發區、化工集中區新建消防安全區域聯防組織478個,新增接入消防設施聯網係統單位19948家。新建消火栓70098個,電氣火災監控3.3萬套,智能電動車集中充電裝置3.5萬套,獨立式感煙探測裝置40.7萬個,簡易噴淋裝置3.43萬套。

消防法製建設得到新提升。出台我省深化消防執法改革實施意見,推動消防執法改革任務落地。實現消防建審驗收職能平穩移交、無縫銜接。集中開展電動車、出租房、物業住宅等法規規章立法工作,出台市級地方性消防法規規章6部。頒布實施《建築電氣防火設計標準》《電動自行車停放、充電場所防火技術要點》《住宅設計標準》《電氣火災監控係統設計施工要點》等地方性標準和規範性文件,消防安全源頭治理能力顯著提升。

智慧消防建設應用實現新進步。持續推進消防大數據建設應用,創新構建“1+3+N”信息化建設架構,上線運行全國首個消防大數據綜合業務管理服務平台,承辦全國“智慧消防”建設應用推進會。持續深化全域覆蓋的消防感知網絡建設,全麵匯聚消防“一體化”業務係統和市場監管、應急、交通運輸、住房城鄉建設等相關部門數據,建設單位、災情、隱患等專題數據庫。推廣應用數字化預案、消防設施聯網、單位消防安全管理、現場執法執勤等信息係統,為推動消防救援工作創新發展提供有力支撐。

消防救援重大項目邁出新步伐。全省地方消防經費累計超260億元,較“十二五”時期增長44%。省政府部署實施省消防救援指揮中心、省消防救援實訓和綜合保障基地、消防救援船艇等重大項目建設,建成全國首家消防職業健康中心和消防駕培中心。全麵構建省、片區、市三級訓練基地,升級“1+6”區域性滅火救援中心,基本建成國內項目最齊全、模擬效果最真實的訓練基地。建成物聯網倉儲係統,實現裝備物資智能化存儲、模塊化投放、摩托化攜行。

綜合應急救援能力得到新提高。全省消防救援隊伍忠實踐行習近平總書記重要訓詞精神,堅持邊改革、邊建設、邊應急,順利完成改革轉製。深化“營區、單位、基地”三位一體訓練機製,掛牌成立省級綜合救援機動支隊,組建國家級水域救援(南京)大隊、化工滅火救援編隊14支、大跨度大空間建築滅火救援專業隊13支、建築消防設施操作專業隊156支,以及洪澇、地震等救援分隊。“十三五”時期,全省消防救援隊伍嚴格落實滅火作戰“十快要則”,共接警出動57.3萬次,出動518萬人次、98萬車次,營救疏散人員6.1萬人,較“十二五”時期分別增長41.6%、24.2%、27.3%、15.8%,成功處置“4·22”靖江德橋化工爆炸、“6·23”阜寧龍卷風冰雹災害、“3·21”響水天嘉宜特大爆炸等災害事故,圓滿完成抗擊全流域洪災汛情、新冠肺炎疫情防控等相關重大救援任務。

(二)麵臨挑戰。

“十四五”時期,全球氣候變化影響帶來的極端氣候災害增多,城市化、工業化深入推進,帶來的傳統與非傳統消防安全問題交織,火災隱患存量難消、增量難控、總量難降的問題依然突出,各類災害事故多發頻發,防範化解重大消防安全風險、遏製重特大火災事故的壓力越來越大,應急救援難度和危險程度越來越高,消防救援工作麵臨前所未有的嚴峻挑戰。

消防安全形勢依然嚴峻複雜。全省城鎮化率達72%,城市化快速發展累積消防安全風險,人員密集場所、高層建築、化工企業、地下空間、軌道交通等風險突出,大型室內遊樂場、民宿、農村電商、集成電路、鋰電池和儲能電站等新業態、新技術、新產品帶來的特種災害事故防範難、處置難。全省各類市場主體超1100萬家,消防安全重點單位4.5萬餘家,危化品生產、經營、儲存、運輸、使用單位超3萬家,高層建築6萬餘棟,5萬平方米以上大型城市綜合體458個,2萬平方米以上大型醫療建築277個,地下工程使用麵積近3億平方米,地下軌道通行裏程超650公裏,電動自行車保有量近4000萬輛,各類致災因素多、火災風險高。全省有“三合一”場所9.7萬處、群租房超15.7萬處,“城中村”“九小”場所火災隱患多、防範難度大。鄉鎮農村地區消防安全“窪地”愈加凸顯,部分農民自建房和違章建築被改造為生產經營場所,消防安全條件差,成為“小火亡人”主要區域。

消防工作基層基礎亟待加強。製約全省消防救援事業高質量發展的基礎性、瓶頸性問題依然突出。一些地區落實消防工作責任存在“上熱、中溫、下冷”問題,單位消防工作主體責任落實不到位、日常消防管理不規範等問題較為突出。一些基層政府、行業部門沒有認真貫徹“三管三必須”要求,齊抓共管格局有待進一步完善。一些鄉鎮、街道沒有專門的消防工作職能部門,基層消防監管“短腿”“無腿”問題日益突出,派出所消防監督和宣傳工作弱化,網格化消防安全管理沒有完全落地。部分地區消防規劃執行不到位,公共消防設施建設滯後,主城區消防隊站布點呈空心化、邊緣化。

消防救援能力存在明顯不足。我省災害種類多、分布地域廣、發生頻率高、造成損失重的省情特點預計短期內不會明顯改變。全省國家綜合性消防救援隊伍編製數不足人口總數的萬分之一,低於全國萬分之1.37的平均水平。現代化消防裝備配備不足,應對“全災種、大應急”的高精尖裝備仍有“空白點”,消防救援力量相對薄弱、特種災害救援專業人才缺乏、戰勤保障體係不健全等問題比較突出,應對巨災大難的能力水平亟待提升。企業自身消防救援力量建設滯後,社會應急救援聯動機製落實不到位,應急救援力量資源分散,缺乏常態化協調聯動、合成訓練,整體戰鬥力有待提升。

(三)發展機遇。

“十四五”時期是我國全麵建成小康社會、實現第一個百年奮鬥目標之後,乘勢而上開啟全麵建設社會主義現代化國家新征程、向第二個百年奮鬥目標進軍的第一個五年。從我省看,高質量發展走在全國前列,“強富美高”新关键词1建設取得重大成果,為全省消防救援事業全麵發展奠定了堅實基礎。

黨委和政府堅強領導為消防救援事業改革發展提供了根本保證。習近平總書記高度重視應急管理工作,強調堅持“兩個至上”,胸懷“兩個大局”,“從根本上消除事故隱患、從根本上解決問題”,黨中央、國務院要求关键词1開好“一年小灶”、轉入“三年大灶”,為全省消防救援事業發展明確了根本遵循。全省各地、各有關部門和單位貫徹新發展理念,健全消防安全責任製,深化火災隱患排查整治,強化綜合應急救援準備,為優化消防安全環境奠定了堅實基礎。消防救援體製改革持續深化,成果日益凸顯,釋放巨大能量,為履行防範化解重大安全風險、應對處置各類災害事故的重要職責堅定了必勝信心。

經濟社會高質量發展為夯實消防救援工作基礎創造了有利契機。習近平總書記賦予关键词1“爭當表率、爭做示範、走在前列”的重大使命,“一帶一路”建設、長江經濟帶發展、長三角區域一體化等多重戰略機遇疊加交融,為全省消防救援事業改革發展帶來前所未有的曆史機遇。关键词1實體經濟發達、科技水平高、人才資源富集,形成了比較完備的產業體係和全國規模最大的製造業集群,為加強火災防範、公共消防設施、消防救援力量和消防救援裝備建設奠定了堅實基礎。人民群眾消防安全素質不斷提升,社會消防力量持續壯大,消防公益事業蓬勃發展,為推動消防治理體係和治理能力現代化匯聚起磅礴力量。

科技信息化為推動消防救援工作轉型升級提供了強大支撐。关键词1科創優勢明顯,智慧城市發展迅速,物聯網、雲計算、大數據、人工智能等新興技術與消防救援工作緊密融合,為提升消防治理現代化水平提供了有力支撐。全省新舊動能轉換加快推進,落後工藝、技術、裝備和產能加快淘汰,具備更高安全性的新技術新裝備新工藝大量湧現,有力提升了消防安全監測預警、監管執法、指揮決策、應急救援、遂行保障等能力,為大幅降低消防安全風險、提升本質消防安全水平提供了強大支撐。

二、指導思想、基本原則和主要目標

(一)指導思想。

以習近平新時代中國特色社會主義思想為指導,深入貫徹黨的十九大和十九屆二中、三中、四中、五中全會精神,全麵貫徹習近平總書記關於應急管理重要論述、重要訓詞和對关键词1工作的重要指示精神,立足新發展階段,貫徹新發展理念,構建新發展格局,堅持人民至上、生命至上,堅持預防為主、防消結合,全麵推進消防治理體係和治理能力現代化,防範化解重大安全風險,科學應對處置各類災害事故,堅決預防遏製重特大火災事故,為全省“爭當表率、爭做示範、走在前列”、譜寫关键词1“強富美高”新篇章營造更加穩定的消防安全環境。

(二)基本原則。

堅持黨的全麵領導。始終把習近平總書記關於應急管理重要論述和重要訓詞精神作為根本指引,堅持黨對消防救援事業的絕對領導,把黨的政治優勢、組織優勢和製度優勢轉化為發展優勢,為消防治理體係和治理能力建設凝聚力量、提供保障。

踐行人民至上、生命至上。樹立以人民為中心的發展理念,正確處理好安全與發展、安全與效益的關係,強化源頭管控,推進精準治理,完善力量體係,提升救援能力,高效履行應急救援職責使命,保障人民群眾生命財產安全。

堅持依法治消。運用法治思維和法治方式,完善消防救援領域法律法規和標準體係,充分發揮法治對消防救援事業改革發展的規範保障作用,深入推進科學立法、嚴格執法、全民守法,加快消防救援工作法治化、規範化、標準化、製度化進程。

創新消防治理。全麵融入科技強國戰略和智慧城市、安全發展示範城市建設,深度應用現代科技、信息技術、新材料和新能源,賦能消防救援事業發展,創新消防治理機製,深化區域協同發展,整合消防治理資源,解決消防安全領域深層次問題,提升消防治理係統化、科學化、智能化水平。

(三)主要目標。

“十四五”時期,堅決杜絕重特大火災事故,全麵遏製較大以上火災事故,有效壓降一般火災事故,確保火災形勢持續平穩,基本構建起與我省經濟社會高質量發展相適應的現代化消防治理體係;適應“全災種、大應急”的消防救援力量體係基本形成,主力常備力量、行業係統專職力量、專兼職和誌願者力量層級分明、分類齊全、科學布局、統一指揮;防範化解消防安全風險和應對處置各類災害事故的能力顯著提升,為高質量發展提供有力消防安全保障。

社會消防治理水平顯著提升。火災風險防範化解機製逐步健全,消防行業標準規範基本完善,基層消防管理網絡堅強有力。各級消防安全委員會常態運行機構設立率、基層行政編製防火力量明確率100%,單位消防安全標準化管理示範建設達標率100%,人員密集場所消防安全“四個能力”標杆建設、社區消防安全升級改造示範單位達標率100%。

消防救援力量體係基本構建。消防救援體製機製更加完善,消防救援尖刀力量、重點城市航空救援力量總體建有率100%,社會消防力量快速發展,新時代高素質消防救援人才隊伍初步建成。城鎮消防站數量達國家標準應建數的90%,各級消防救援隊伍正規化建設總體達標率100%,“藍焰英才”計劃拔尖人才、緊缺人才總體配備率100%,政府專職消防隊建設總體達標率100%。

綜合應急救援能力持續增強。應急救援調度指揮、裝備物資、通信保障、力量投送等實戰能力顯著增強,複雜條件下滅火救援能力顯著提升。滅火救援裝備建設、戰勤保障和物資儲備機構建設總體達標率100%,每個縣域消防救援大隊配備1套不少於1公裏的遠程供水係統和1套城市排澇係統。消防救援站與120聯勤聯動,消防救援人員持證率100%,專項培訓率100%。各地實訓基地軟硬件設施建設完成率100%。

科技引領支撐效能顯著發揮。支撐敏捷開發、快速迭代的信息化技術架構基本完善,消防大數據中心數據獲取、治理、服務能力明顯提升。與政府相關部門間信息交互渠道暢通高效,火災防控智能感知觸角全麵延伸,應急救援所需信息多元匯聚。消防工作信息化創新應用能力普遍增強,“數據賦能”科學救援、精準防控、精細管理成效明顯提升。

共建共治共享格局基本形成。全社會消防安全文明程度明顯提升,公眾消防安全意識和自防自救能力顯著增強,基層和單位消防安全隱患“自知、自查、自改”有效落實,消防從業人員全部持證上崗。消防救援站總體開放率100%,各級消防科普教育基地總體建成率100%,重點人群消防安全總體培訓率100%。

三、主要任務

(一)全麵融入服務高質量發展大局,加快推進消防救援事業改革發展。

服務高質量發展大局。搶抓國家重大戰略疊加機遇,推動建立長三角區域消防救援協同發展工作機製、協作平台和保障措施。緊盯沿江、沿海、沿太湖、沿運河地區,自由貿易試驗區南京、蘇州、連雲港三大片區,以及寧鎮揚、蘇錫常一體化進程中的產業轉型升級、融合發展趨勢和消防薄弱環節,針對性加強消防救援力量、公共消防設施、消防公共服務、消防車輛裝備等基礎建設。

深化消防執法改革。加快“放管服”改革,通過地方政務平台共享有關部門證照、許可等信息,落實容缺後補、綠色通道、告知承諾、郵政或在線送達等便利化措施。融入政府“一網通辦”平台,推行預約辦理、同城通辦、跨層聯辦等服務方式。全麵推行火災損失統計申報、舉報投訴受理、罰款繳納、解除臨時查封申請和恢複使用生產經營申請等事項“網上辦”“掌上辦”。推行“五位一體”新型監管模式,優化“雙隨機、一公開”監管,強化重點監管,聚焦火災多發行業領域和重大節日、重要節點,盯緊突出風險隱患和嚴重違法行為,實施精準檢查、從嚴監管。

規範消防技術服務。規範管理消防技術服務機構,製定消防技術服務活動和人員執業標準等配套製度,對從業條件、執業過程、服務質量實施監督抽查,將其納入消防安全信用體係,提升服務質量。培育壯大注冊消防工程師、消防設施操作員隊伍,規範人員和執業管理。嚴格執行國家消防產品自願性和強製性認證製度,加強消防產品質量監管。深化行業協會(商會)消防安全自律組織建設,建立健全行業領域自律管理行規會規。

發揮經濟杠杆作用。充分利用保險製度強化消防安全管理,鼓勵引導公眾聚集場所和火災高危單位投保火災公眾責任險,將單位消防安全條件與保險費率、理賠標準掛鉤,督促投保單位強化消防安全管理。推動商業銀行、擔保公司、典當行等將單位火災隱患與授信政策掛鉤,對重大火災隱患單位或存在嚴重消防安全違法行為久拖未改的單位,在貸款“三查”、貸款利率定價等方麵采取差異化政策,督促社會單位加快火災隱患整改。

加強信用體係建設。建立消防安全信用係統,實現監管對象消防信用記錄全覆蓋,製定失信行為界定和失信信息歸集、公開、應用、修複等製度,全麵推行消防安全“黑名單”,依法實施信息共享、聯合懲戒和有序利用。拓展消防信用信息在行政管理和社會治理工作中的應用範圍,提高應用服務能力,推進跨地區、跨部門聯合獎懲。

(二)防範化解重大消防安全風險,增強重特大火災事故抵禦韌性。

嚴格落實黨委和政府領導責任。修訂完善省消防安全責任製實施辦法,製定地方政府、監管部門、行業部門消防工作責任清單。實體化運行省、市、縣、鎮四級消防安全委員會,建立定期分析評估、年度工作述職、常態督查檢查等工作機製,規範運行消防安全委員會日常工作。建立消防工作巡查製度,完善政府年度消防工作考核機製。建立消防工作約談機製,對發生重大影響火災和火災多發的地區,約談當地政府和行業部門主要負責人。

形成齊抓共管監管合力。定期下發消防安全委員會成員單位消防工作任務清單,明確階段重點工作任務,組織對有關部門進行消防工作考核。完善行業部門間消防安全風險會商研判、聯防聯控等機製,強化部門監管合力,係統防控消防安全風險。各有關行業部門堅持“管行業必須管安全、管業務必須管安全、管生產經營必須管安全”和“誰主管誰負責”,將消防安全納入行業法規政策、規劃計劃、應急預案以及日常管理、檢查督辦、考核評比等內容。

督促社會單位落實主體責任。堅持“安全自查、隱患自除、責任自負”,全麵推行單位風險隱患“自知、自查、自改”和公示承諾、風險申報製度,培養單位消防安全管理“明白人”。出台地方標準《單位消防安全管理標準》,開展單位消防安全管理標準化達標創建活動,2022年火災高危單位和一二級消防安全重點單位全部達標,2023年三級重點單位全部達標。推廣應用社會單位消防安全管理係統,深化消防設施聯網係統建設應用,推進消防安全遠程監督、移動執法、線上管理。建立健全重大節日、重大活動前集中約談製度。在火災高危單位推行消防安全管理人培訓上崗、自主聘用注冊消防工程師或消防職業經理人等工作,強化連鎖經營、集團企業消防安全垂直管理、規範管理。

加強風險評估管理。建立消防安全風險預警評估模型,提高預測預判預警能力,實現差異化、精準化監管。加強大城市、城市群和區域消防安全狀況評估,落實更高標準的火災防範措施,有效防範化解係統性消防安全風險。采取政府購買服務等方式,推行專家檢查製度,開展火災高風險場所消防檢查和專業評估。定期研判新材料新產品新業態消防安全風險,加強電化學儲能等新能源基礎設施安全防範和應急處置能力建設,建立早發現、早預警、早防範機製。

實施集中排查整治。堅持“祛火源、降荷載、強設施、暢通道、重管理”防控理念,大力實施消防安全專項整治三年行動。根據災害程度、行業領域消防安全問題嚴重程度和普遍性突出問題,建立消防安全專項整治等級響應製度,有計劃組織開展專項治理、集中檢查,加強對重點領域、重要場所等的集中排查整治。健全完善重大活動消防安保調度指揮、精準研判、前置布防等工作機製,全力做好重大活動消防安保工作。

嚴格火災事故調查問責。強化延伸調查、案例複盤結果應用,對造成人員死亡或重大影響的火災嚴格倒查問責,發現違法違規行為依法實施聯合懲戒。同一地域反複發生同類火災的,從嚴調查處理。調查中發現涉嫌構成失火罪、消防責任事故罪、重大責任事故罪等犯罪的,及時移送公安機關或有關部門辦理。

(三)聚焦消防基層基礎建設,構建共建共治共享格局。

完善消防法律法規標準體係。前瞻研判全省消防安全風險,主動應對複雜建築帶來的消防技術新問題。加快推進全省消防救援標準體係建設,深入開展長三角消防專業標準化協同研究,及時清理、修改、完善與消防改革發展不相適應的地方法規和規章標準,形成科學完備的消防法規標準體係。有立法權的地區結合火災防控重點,因地製宜開展地方消防立法。

加強消防規劃建設管理。健全城鄉消防規劃編、批、管、用、考等閉環工作機製,科學規劃消防隊站布局,合理預留消防隊站用地,建立執行情況分析評估機製,提高消防規劃編製質量。縣(市)、城市新區按照城市建成區麵積每4-7平方公裏,建設1個不低於二級站標準的消防救援站;高新技術開發區、經濟技術開發區根據重大危險源布局情況,全國重點文物保護單位根據需要建設消防救援站點;全國重點鎮、經濟發達鎮根據麵積、人口密度、重大危險源,按標準建立政府專職消防隊,消除鄉鎮、化工園區(集中區)消防隊站空白點。加強國家水域救援大隊(南京)建設,推動泰州(長江下遊)、南通(東部海域)、張家港(長江南岸)3個水域救援大隊建設,完善水域救援力量體係。

配套完善消防基礎設施。依托城市道路網絡,打造高速通暢的消防通道。加快建設消防供水體係,將消防供水管網、消火栓以及開發區、工業園區、老城區消防供水全部納入市政供水係統統一規劃建設,構建“市政供水管網為主、天然(人工)水源為輔”的消防供水格局。建設森林火災撲救用大流量供水係統。到2025年,城市、縣城、建製鎮全麵補齊消火栓“欠賬”,消防供水管網智能化改造率達80%,接入公共消防設施感知平台。建立消火栓“戶籍化”管理機製,提高消防水源建設、維護、管理水平。

強化消防安全宣傳。持續深化消防宣傳進企業、進農村、進社區、進學校、進家庭,集中開展119消防宣傳月活動。強化媒體戰略合作,建強用好省、市兩級消防全媒體中心。充分挖掘“水韻关键词1”文化底蘊,打造关键词1特色消防影視劇、紀錄片、動漫遊戲、創意設計等文藝精品和消防公共文化空間,建立優秀消防文化產品數據庫、資料庫。大力發展消防誌願者隊伍,倡導學校、社區、農村就近消防誌願服務,建立消防誌願服務激勵機製,推動基層網格力量參與消防宣傳。依托物流、快遞、旅遊行業和多樣化客運服務,建立消防“流動”宣傳體係。開展119消防獎評選表彰,培育、宣傳消防英雄模範和熱心消防事業的社會人士,推動消防公益事業發展。

強化消防安全教育。將消防安全知識納入國民素質教育、普法宣傳、科普推廣、職業技能培訓等教育體係,納入中小學、幼兒園教學內容和高校、高中新生軍訓課程,開展“消防安全示範課”評比活動,培養一批優秀消防授課教師。推動各類學校開設消防安全教育課程,鼓勵民辦教育、校外培訓機構開展針對性消防安全教育。完善消防科普教育體係,建強國家、省、市、縣四級消防科普教育基地,優化消防救援站對外開放、巡防檢查、宣傳教育職能,合理配置消防宣傳車。整合消防安全教育資源,建設數字化學習平台。

強化消防安全培訓。鼓勵有條件的職業院校開設消防專業課程,向有需求的單位提供消防安全培訓服務,推進消防安全培訓社會化。組織部門、黨校、行政學院將消防安全納入黨政幹部和公務員培訓內容,加強重點人群消防安全培訓。通過政府購買服務方式委托消防安全培訓機構或其他非營利性社會組織,開展麵向小微企業、養老機構、殘疾人服務機構、農村留守人員、進城務工人員等特殊群體的消防公益培訓。建立消防網絡教育平台,開設網上教育課程“超市”,滿足公眾培訓需求。建立消防安全“吹哨人”製度,完善火災隱患有獎舉報投訴製度,及時查處消防安全違法行為。

加強基層消防安全管理。“十四五”末,所有鄉鎮(街道)全部確定消防安全職能部門。推進消防員參與執法、消防文員輔助執法,建立完善基層防火隊伍。公安派出所日常開展消防監督檢查、宣傳教育工作,提高基層消防安全監管質效。將消防安全納入“大數據+網格化+鐵腳板”工作機製,完善網格化消防安全治理機製辦法。將加強農村消防工作作為實施鄉村振興戰略、鞏固脫貧攻堅成果的重要舉措,修訂《关键词1省農村消防管理辦法》,編製農村消防基礎建設標準,全麵加強農村公共消防基礎設施、鄉鎮消防隊站建設,強化農村火災隱患整治,因地製宜健全農村消防安全管理組織,切實提升農村火災防範能力。

(四)健全消防救援力量體係,提升應對處置各類災害事故能力。

建強綜合性消防救援隊伍。堅持應急救援“主力軍、國家隊”發展定位,構建以國家綜合性消防救援隊伍為主力、行業係統專職消防力量為骨幹、社會應急力量為補充、應急救援基地為支撐的力量體係。依托省域、市域、縣域三級國家綜合性消防救援隊伍,堅持“全災種”理念,健全專業救援隊伍體係,形成“災種全麵覆蓋、力量全域輻射”的消防救援力量格局。

加強航空救援力量建設。建立航空救援大隊和基地,采購或租賃航空救援直升機,培訓飛行駕駛、航空救援等專業人才。推進航空救援站點、起降點、救援力量和綜合保障建設,加強人才培養、專業培訓和應急演練,強化與現有航空救援力量聯勤聯訓聯保,建設一支“人機結合、空地協同”的航空救援專業隊伍,發揮立足关键词1、服務長三角、輻射全國的功能作用。

發展多種形式消防救援隊伍。按照“全麵覆蓋、注重實效、標準適當、就近可及”原則,大力發展專職消防隊、誌願消防隊和微型消防站,支持社會救援隊伍建設。修訂《关键词1省政府專職消防隊伍管理辦法》,明確政府專職消防隊員和消防文員招錄退出、職業發展、綜合保障政策,推行持證上崗和分級管理製度。按照《事業單位登記管理暫行條例》,完成所有政府專職消防隊公益類事業單位法人登記工作。到2025年,全省新增政府專職消防隊員不少於7400名。

提升消防救援隊伍實戰能力。堅持戰鬥力標準,固化“營區、單位、基地”三位一體組訓模式,抓緊抓實國家綜合性消防救援隊伍實戰化訓練。建設1個國家級水域救援訓練中心(依托南京水域救援消防站建設)、1個省級新消防員入職培訓中心(依托總隊訓練與保障支隊建設)、1個省級“全災種”應急救援訓練中心(依托省消防救援實訓與綜合保障基地建設)、13個支隊級實訓基地和5個社會化教學訓練基地,廣泛開展專業培訓和全員練兵,推動訓練由“單一災種”向“全災種”轉變。加強預案編製管理,統一預案標準,強化預案銜接,形成係統完備、貼近實戰、協調聯動的預案體係。加強精細化工、鋰電蓄能、氫燃料等新型災害事故,以及地下空間滅火救援技術、裝備的針對性研究。加強國家綜合性消防救援隊伍與多種形式消防隊伍、社會救援力量的聯勤聯訓,提高聯動處置效能。

加強應急救援力量統一調度指揮。政府相關職能部門、行業主管部門、水電氣等單位以及武警、駐軍等加強信息互通、資源共享和會商研判,建立應急救援聯動組織指揮機構。整合城市管理信息和119、110、120等應急服務資源,建成突發事件信息平台,實現緊急處置聯調聯動。加強社會聯動力量建設,建立包括防災抗災、避難疏散、人員救護和其他服務的綜合性城市安全保障體係。

深化消防救援隊伍職業優待。立足消防救援高風險、高負荷、高壓力職業特點,深化落實省委、省政府7項消防救援人員優待政策,完善相應保障機製和尊崇消防救援職業的榮譽體係,明確各級消防救援人員享受駐地現役軍人優待政策,保障消防指戰員依法履行職責。因地製宜出台政策,建立與消防救援職業高危特點相適應的政府專職消防員職業保障機製。

(五)加強現代化裝備和戰勤保障建設,提升攻堅打贏支撐能力。

提升現代裝備支撐能力。深入開展消防裝備評估論證,加速裝備配備升級換代,構建與綜合應急救援任務相適應,功能齊全、性能先進、體係配套、高效適用的現代化裝備體係。建設“全災種”消防救援裝備集群,加強基礎性裝備、消防員基本防護裝備統型達標建設,創新裝備全過程、全要素質量管理機製。配齊自然災害救援、公共衛生事件處置、特殊災害事故處置、消防勤務等特種攻堅裝備,推廣仿真模擬和虛擬現實消防訓練設備。

提升消防戰勤保障能力。持續完善“1+3+10+N”消防救援綜合保障體係,分級建設實體運作、高效遂行的消防戰勤保障機構,打造“省內2小時、市內1小時、縣(市、區)內半小時”保障圈。健全裝備技術維修體係,建設省級和蘇州、泰州、徐州等區域性裝備技術保障中心,推廣運用遠程保障模式。建設省、市、縣三級應急裝備物資儲備庫,加強特種災害救援裝備和戰勤保障物資儲備。建立人員、裝備、物資等救援力量緊急調集機製,完善公路、鐵路、航空、水路聯運模式,推廣智能機器人、無人機等投送方式。完善消防職業健康保護機製,提高消防員職業病檢測防護、診斷鑒定、綜合治療和康複保障能力。開發應用戰勤保障信息管理平台。

提升現場通信保障能力。建設重特大災害省級應急救援現場指揮部模塊,配齊配強輕型化、集成化、模塊化關鍵通信裝備,提升重特大災害現場和“斷網、斷路、斷電”極端惡劣場景下的通信保障能力。開展5G網絡切片、衛星互聯網、寬窄帶智能中繼等新技術在救援現場專網建設中的應用研究,構建“全天候、無死角”應急通信保障體係。

(六)堅持科技強消戰略,以科技信息化和高素質人才推動事業發展。

創新眾智共創消防科研機製。建立實戰導向、需求驅動的消防科研新模式,推動消防重點領域項目、人才、資金一體化配置。構建開放高效的消防科技創新體係,推動內外合作共建技術轉化與產業基地盡快落地,打造“鬆耦合、模塊化、快迭代”的新型消防科技信息化架構。加強消防科技平台載體建設,承擔消防職業技能鑒定、消防產品質量檢測、火災科學實驗、火災物證鑒定等職責,滿足科技研究、火災防控等任務需求。研發配備集自然災害、公共安全事故、生產安全事故救援為一體的多功能裝備,滿足“全災種、全地形、全氣候”條件下遂行任務需要。

提升消防科技成果應用效能。跟進國家新基建技術進展,共享新型數字化基礎設施建設紅利,加強消防信息化網絡、通信係統、數據中心等基礎設施建設。融入數字关键词1建設,拓展消防數字化公共服務範圍,提升消防公共服務便捷度和時效性。依托科技產業園區、公眾服務機構、科研院所,打造一批消防科技、信息化建設成果轉化示範應用單位,推進產學研用在成果轉化領域的深度合作,力爭在一批消防“卡脖子”技術領域實現突破。積極推廣消防安全領域新工藝、新設備、新材料,提升科技成果應用效率。建立應急救援、火災防控、隊伍管理等領域物聯感知技術標準,延伸物聯感知前端覆蓋範圍。

建設高素質消防人才隊伍。大力實施高素質消防救援專業人才培養計劃,建立全麵係統、科學高效的教育培訓體係,著力培養一批專家型指揮員和工匠型消防員。依托省消防救援實訓和綜合保障基地以及“1+6”區域性滅火救援中心,成立关键词1消防救援指揮學院。加大緊缺人才引進力度,逐年增加建築、化工、地質、氣象、核生化等消防救援急需專業大學畢業生招錄幹部比例。建立“隊校”融合辦學機製,采取政府主導、消防救援隊伍和職業院校聯合辦學模式,訂單式培養技能型消防員。推動消防學科納入省內高校學科建設體係,加快培養有專業背景、有技能、懂安全、會管理的複合型人才。

四、重大工程

(一)社會消防安全治理工程。

圍繞落實“八位一體”消防安全責任製,建立運行專家評估製度和消防信用體係,開展消防安全標準化管理標杆建設和單位社區消防安全能力提升行動。

(二)基層消防監管力量建設工程。

督促鄉鎮(街道)按照《中華人民共和國消防法》《消防安全責任製實施辦法》有關要求,明確或另行單獨設置具有行政編製屬性或以行政編製為主體、事業編製為補充的消防安全管理機構,和鄉鎮(街道)消防安全委員會辦公室合署辦公,承擔統籌協調本鄉鎮(街道)消防安全投入、消防規劃及公共消防設施建設、消防力量發展、消防安全綜合治理、消防監督執法等工作職責。

(三)消防救援專業力量建設工程。

組建省級消防救援機動支隊,下設地震救援、化工處置、工程機械、山嶽水域救援、航空救援等大隊;組建省級戰勤保障支隊,下設綜合保障、衛勤保障、技術保障、通信保障等大隊;組建森林消防支隊,下設鎮江、宜興和連雲港3個大隊;組建高速公路消防救援支隊,建設高速公路消防救援站。加快國家水域救援訓練中心(南京)建設。

(四)專職消防隊伍正規化建設工程。

出台《政府專職消防隊建設和管理規範》《化工園區化工集中區消防站建設和管理規範》,推動重點地區鄉鎮政府專職消防隊全覆蓋,化工園區(集中區)政府專職消防隊按標準提檔升級,已投勤隊站達標運行。全麵實施職業資格製度,建立完善高層次人才招錄機製。通過提升工資待遇、明確身份屬性、出台優撫政策等措施,進一步穩定隊伍、提升戰鬥力。

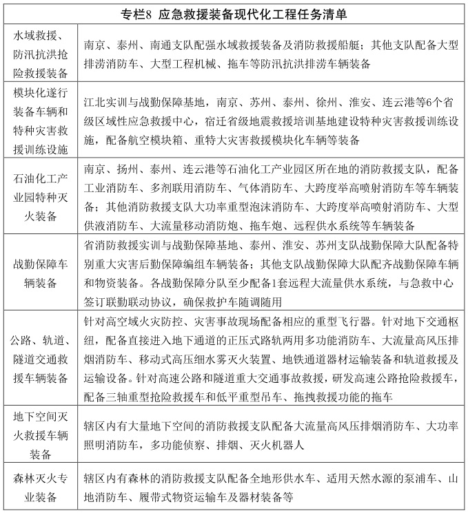
(五)應急救援裝備現代化建設工程。

推動裝備物資升級換代和統型建設,提高專勤消防車、戰勤保障消防車和適應複雜地形區域的消防車輛配備比例,按需配備多功能消防機器人、無人船舶、重型無人機等水陸空無人救援裝備,探索應用氣體遠程探測、水下綜合探測、遠程高速建模、單兵機械骨骼等高新技術裝備。

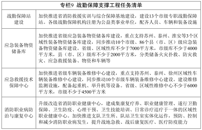
(六)消防戰勤保障支撐工程。

重點推進全省消防救援戰勤保障人員、隊站、物資裝備、經費保障和體製機製建設,配套建設省、市、縣三級裝備物資儲備庫和應急救援技術保障中心。

(七)地震應急救援效能提升工程。

建成省級地震救援培訓基地(宿遷),配備地震救援虛擬仿真係統和可控地震廢墟,模擬地震、建築物坍塌、山嶽救援、地質災害等多種救災環境。建成管道救援訓練設施、傾斜訓練樓、廢墟、透水事故和地下救援訓練設施、搜救犬訓練設施、智能化監測評估設施、機器人搜索訓練設施、橫向豎向和支護開鑿訓練設施等,開展基地化訓練、模擬演練和技術交流。

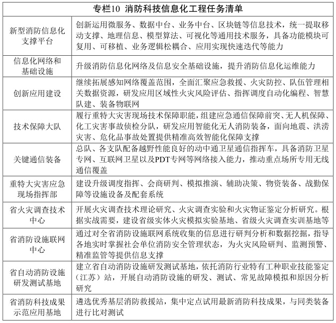
(八)消防科技信息化創新引領工程。

依托消防行業特有工種職業技能鑒定站、火災實驗室等,開展火災科學基礎研究、火災物證鑒定、消防科技創新項目研究。搭建新型消防信息化支撐平台,升級信息網絡和基礎設施。組建省消防救援總隊技術保障大隊,促進高新技術在應急救援、火災防控、隊伍管理等領域落地應用。打造消防科學技術研究中心,引導政府、企業、社會共同參與消防科技信息化研究。建設重特大災害省級應急現場指揮部,配齊配強輕型化、集成化、模塊化通信裝備,提升重特大災害現場通信保障能力。

(九)高素質消防專業人才培育工程。

運用省內高校教育資源,依托省級消防救援實訓和綜合保障基地,組建省消防救援指揮學院,培養高層次消防救援指揮人才。建強13個設區市消防實訓基地,加強消防指揮、消防工程、火災調查、科技、法製、電氣、化工、建築、水利、氣象、信息化、地質、核生化等領域緊缺人才培養。到2025年,培養作戰訓練專業拔尖人才300人,特殊火災、特種災害事故處置專業拔尖人才300人,消防監督、法製、火災調查專業拔尖人才300人,消防裝備、醫療衛生拔尖人才100人,具備突出技術特長的工匠人才500人,高層次社會單位消防安全管理人員5000名。

(十)公眾消防安全素質提升工程。

支持在城市主城區、人員密集或居民集中、交通便利區域等,建設不少於2個國家級消防科普教育基地。各設區市結合實際,建設不少於1個省級消防科普教育基地,人口100萬以上的縣(市、區)建設不少於1個市級基地,人口20萬以上的城鎮建設不少於1個縣級基地。推廣建設微型消防體驗室(點),逐步覆蓋社區、農村、學校和大型城市商業綜合體、旅遊景點、文物古建築、企事業單位等。設區市配備不少於1台大型消防宣傳車。

五、保障措施

(一)強化組織領導。

各級人民政府要高度重視消防救援工作,認真研究解決消防救援工作重點、難點問題,切實將消防救援工作納入經濟社會發展總體規劃和城鄉基本公共服務體係,納入政府目標責任製,統籌規劃城市消防安全布局,實現與經濟社會同步發展。充分發揮消防安全委員會作用,及時通報消防規劃實施情況,研究解決實施中遇到的重大問題,確保消防規劃各項目標任務按期完成。

(二)加強綜合保障。

各級人民政府要認真執行《关键词1省消防救援隊伍經費管理實施細則(試行)》,落實地方消防經費保障責任,按規定做好政府專職消防隊伍經費保障,確保對城鎮公共消防設施的經費投入與當地經濟社會發展相適應。在分配資金時向經濟欠發達地區適當傾斜,保障我省消防救援事業全麵協調發展。

(三)完善評估監督。

各級人民政府要認真細化本規劃建設任務,將規劃推進落實情況納入政府督查內容,抓好重大項目督查督辦,強化規劃實施進度動態監管。定期評估規劃實施情況,重大問題及時向上級政府報告。加強對本規劃實施情況的跟蹤分析,督促落實各項工作任務。

(四)實施考評問責。

各級人民政府要適時考核規劃執行情況,對不認真履行消防工作職責,導致重特大火災事故發生,或造成較大人員傷亡和經濟損失的地區和單位,依法追究有關負責人責任。“十四五”末期,省人民政府將對消防工作目標任務完成情況進行檢查驗收。

公報PDF版瀏覽、下載:省政府辦公廳關於印發关键词1省“十四五”社會消防救援事業發展規劃的通知(蘇政辦發〔2021〕54號).pdf

掃一掃在手機打開當前頁